| Автор | Сообщение |
|
krivoy61007
|
Доброго всем дня. Прошу помощи кто знает или кто сталкивался. Нужна схема или помощь в опознании детали. Резистор разорвало вщент a схему которую нашел на просторах интернета не указывает его номинал. Телевизор Kivi 40f600GU main HK.T.RT2831P639
| IMG_20250802_091954.jpg |
| Описание: |
|
| Размер файла: |
688.83 КБ |
| Просмотрено: |
76 раз(а) |

|
|
|
Никола-борода
Передовик
Сообщения: 2945
|
|
|
krivoy61007
|
но там был кусок пластика разорванного. Плюс в схеме что я нашел есть резистор что идёт на 3 ногу шимки вот схема что я нашел
ДОБАВЛЕНО 02/08/2025 11:50
| krivoy61007 писал: | | но там был кусок пластика разорванного. Плюс в схеме что я нашел есть резистор что идёт на 3 ногу шимки вот схема что я нашел | но приму за факт..
IMG_20250802_104703.jpg 147.66 КБ Скачано: 60 раз(а)
|
|
Никола-борода
Передовик
Сообщения: 2945
|
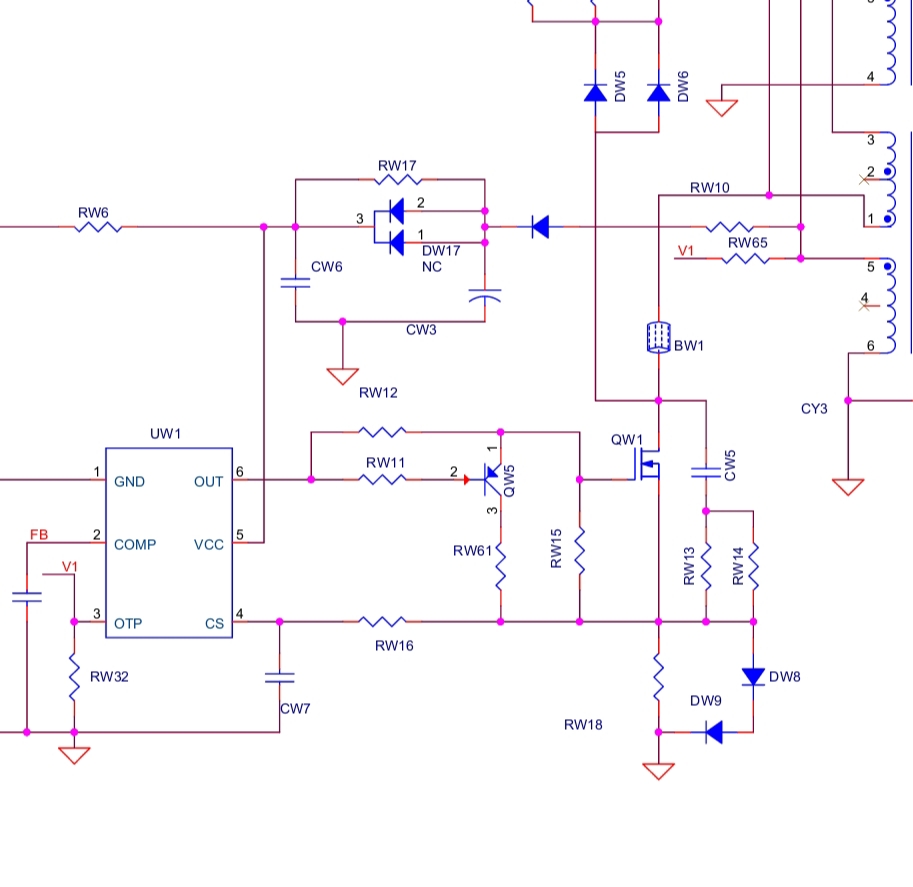
Вот еще схема , номиналов нет, какая ШИМ стоит, по даташиту определи номинал по 3 ноге, может составное R было , или кондер стоял .
Power Supply HK.T.RT2831P639 схема.pdf 392.19 КБ Скачано: 65 раз(а)
|
|
|
krivoy61007
|
| Никола-борода писал: | | Вот еще схема , номиналов нет, какая ШИМ стоит, по даташиту определи номинал по 3 ноге, может составное R было , или кондер стоял . | в общем шимка стоит 277r27. В продаже нашел 273r27 полностью аналог вроде. Завтра вишлют. Буду пробувать без резюка. Все равно номинала нет. А там по итогам буду смотреть |
|
II3II
Передовик
Сообщения: 1053
|
ничего там не разорвало... на этом месте ничего не припаяно
ДОБАВЛЕНО 02/08/2025 20:28
покрупнее

| IMG_20221129_230750.jpg |
| Описание: |
|
| Размер файла: |
272 КБ |
| Просмотрено: |
60 раз(а) |

|
|
|
Никола-борода
Передовик
Сообщения: 2945
|
| Что то ШИМки не очень то похоже друг на друга , особенно по 3 лапе . |
|