| Автор | Сообщение |
|
Бермудский
|
Телевизор то работает, но каналы ни с пульта ни с панели не переключаются напрямую. Хозяин умудрялся их переключать предварительно входя в ТЕХТ (при этом изображение отсутствует, белый экран, а в местах, где должны быть надписи - чёрные прямоугольники). Громкость регулируется,но индикация при этом отсутствует.
При входе в пользовательское меню опять же - белый экран, а в местах, где должны быть надписи - чёрные прямоугольники.
При входе в сервис меню информация о прошивке:
MODEL=CW ERU (2,10 P)
S210_ERU
SCW-1072 VER 02
Cостав:
-процессор TDA12076H/N1BOB
надпись на бумажке с обратной стороны проца:
SCW-1092A
70175 H2
0020 0061
S210 ERU
-память 24С16
-кадровая LA78040N
-cтрочный транзистор D2645
-ТДКС QQH0187-001
-звук AN5277
-тюнер ENV59K0363F
Уважаемые гуру JVC, поделитесь, плиз прошивкой на этот дивайс!
ДОБАВЛЕНО 11/12/2011 12:34
Пробовал прошивку от JVC AV-2584VE шасси CW - не пошло! Глюки без изменений!
Пробовал прошивку от av2174ve_171 - глюки исчезли, нормально переключаются каналы, нормальная индикация, но нарушена геометрия (заужен с изгибами по бокам), т.к. прошивка под 21 диагональ. Пока искал как подкорректировать геометрию - перегрелся и вылетел НОТ
ДОБАВЛЕНО 11/12/2011 12:41
Очень нуждаюсь в помощи родной прошивкой!
Или у кого есть для JVC (шасси CW) 25 диагональ (проц: TDA12076H/N1BOB) ? |
|
Барон
Завсегдатай
Сообщения: 536
|
| Бермудский писал: | | Пока искал как подкорректировать геометрию - перегрелся и вылетел НОТ |
| Бермудский писал: | | Очень нуждаюсь в помощи родной прошивкой! | Ты ищи проблему с вылетом НОТ, а прошивку можно подкорректировать. |
|
|
Бермудский
|
| Проблему с НОТ само-собой буду решать и внимательно просматривать и мерять вокруг.Но вылетел он после установки прошивки на 21 диагональ,ничего другого не предпринималось.Прошивку всё-таки ищу на 25 диагональ. |
|
|
Бермудский
|
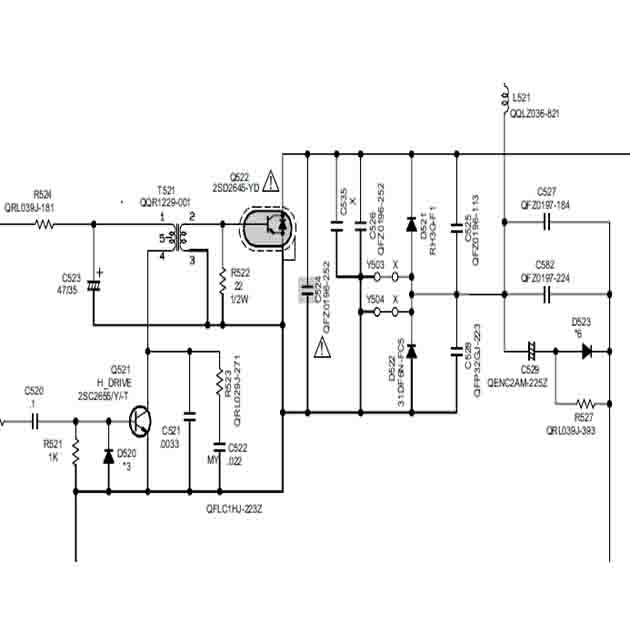
Ошибочка вышла! НОТ цел, короткое было по его коллектору. Вот я не выпаивая оного поспешил отписаться о смерти НОТа.На самом деле оказались пробиты накоротко D521 и D522.Участок схемы прилагаю
ДОБАВЛЕНО 11/12/2011 15:24
и всё таки :
Очень нуждаюсь в помощи родной прошивкой!
Или у кого есть для JVC (шасси CW) 25 диагональ (проц: TDA12076H/N1BOB) ?
Снимок НОТ.jpg 36.89 КБ Скачано: 1750 раз(а)
|
|
KRAB
Распугиватель клиентов
Сообщения: 21704
|
| Имея мануал - все правится в СМ без проблем ... |
|
|
Бермудский
|
| KRAB писал: | | Имея мануал - все правится в СМ без проблем ... | может оно и так,но диоды то пробило не с проста...А так как до этого вмешательств кроме замены памяти не было, то причинно-следственная связь налицо:прошивка под 21" -> сильно зауженный размер по горизонтали + подушка -> выход из строя диодов
Хотелось бы всё-таки с родной или близкой прошивкой пробовать  |
|
KRAB
Распугиватель клиентов
Сообщения: 21704
|
Бермудский, ТАМ на сайте в Энциклопедии есть тема по этим процам - бери и смотри!  |
|
|
Бермудский
|
| KRAB писал: | Бермудский, ТАМ на сайте в Энциклопедии есть тема по этим процам - бери и смотри!  |
как-то встречал и читал,но теперь не могу найти
если не трудно,киньте ссылку  |
|
киев
Прислонившийся
Сообщения: 6953
|
| Бермудский писал: | | если не трудно,киньте ссылку |
Да оно то не трудно, только модераторы за такую ссылку могут отправить в ссылку.  |
|
|
Бермудский
|
Благодарю всем откликнувшимся!
Аппарат благополучно работает.Заменил два пробитых диода, остальное всё в норме.
Прошивка подошла вот эта (с коррекцией, конешна) :
прошивка JVC AV-2953WE.rar 1.64 КБ Скачано: 788 раз(а)
|
|
|
Бермудский
|
Поторопился отчитаться,что всё нормально.С геометрией то всё нормально,а вот звук не пошёл с верхней прошивкой.
Полностью подошла вот эта :
прошивка av2174ve_171.rar 1.16 КБ Скачано: 977 раз(а)
|
|