| Автор | Сообщение |
|
Aleks
|
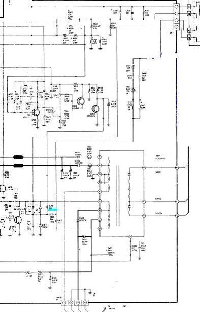
Горит катушка SL01, все вокруг нее поменял, кроме ТДКСа. SQ03 был пробит, почему увеличен ток не могу понять, подкиньте пожалуйста идей. При отключении D405 катушка (дроссель) греться перестает. Растра естественно нет.
Безымянный1.jpg 40.62 КБ Скачано: 2551 раз(а)
|
|
Rottor
Передовик
Сообщения: 1600
|
Aleks,
Меняй или перемотай дроссель EW. у него витковое. |
|
|
Aleks
|
Rottor,
Ставил другой почти с теми же номиналами, горит сразу.На нем большое падение почему-то получается. Или ты какой то другой имеешь ввиду? |
|
Rottor
Передовик
Сообщения: 1600
|
Aleks,
Тогда у тебя проблемы с емкостями в цепи диодного модулятора.
Способы ремонта тут: http://monitor.espec.ws/viewtopic.php?t=6264
У тебя автотрансформаторная схема включения ОС индуктивность дросселя в таком случае имеет значение в отличии от традиционного варианта. |
|
|
Aleks
|
Отдохнул от него и вернулся. Заменил все конденсаторы в цепи диодного модулятора. Толку нет, дроссель(новый) горит , опять пробило SQ03. При отсутствии этого транзистора на экране растр шириний 5-6 см. ТДКС менять для эксперимента не хочется, 700 рублев стоит.Голова не соображает, что еще копнуть. Или ТДКС или ОСа, наверное, остались. Может поможете еще идеями?  |
|
Rottor
Передовик
Сообщения: 1600
|
Aleks,
Ты это http://monitor.espec.ws/viewtopic.php?p=34353#34353 читал, по поводу транзистора, что ты устанавливаешь, что там установлено по схеме? Указанный размер без EW "5-6 см" слишком мал. Растр должен разворачиваться на 70 - 80% как минимум. Схема включения ОС и работа EW очень чувствительна к резонансу. |
|
|
Aleks
|
| Читал. То что по схеме, то и устанавливаю. Растра нет, я его увидел только при выпаянном пробитом транзисторе. Дроссель раскаляется и горит за 10 секунд, максимум. Все емкости по твоей ссылке стоят новые. Вот поэтому и думаю, что что-то похуже. |
|
Rottor
Передовик
Сообщения: 1600
|
Aleks,
Без дросселя растр долженн быть без проблем на 70- 80 % иначе EW перегружается.
- Как выглядит дроссель, на круглом сердечнике или "Ш" с зазором?
- Ты уверен что он точно от этой модели? |
|
|
Aleks
|
| На круглом сердечнике. Ставлю почти с такими же номиналами. Стоял 842К, ставлю 822К. Горят одинаково, но растра так и не появляется. |
|
Rottor
Передовик
Сообщения: 1600
|
Aleks,
Ищи неисправность, EW не при чем, растр в первую очередь. |
|
|
Елубай
|
|
|
Aleks
|
| ТДКС заменил, хоть и жаба душила со страшной силой. Цепь EW отключена, в итоге то-же самое - растр узкий. Куда еще ковырнуть? Осцил сгоревший, посмотреть ничего не могу. ТМСи ОСа с виду целые, да и не могло же все сразу выгореть.Хозяйка говорит, что просто дымок пошел и всё! Сколько не пытал, что до этого было - молчит... |
|
|
Andron
|
| Конденсатор, что стои на нижней ножке ТДКС по схеме( не вижу 9 ножка вроде) смотрел? Также подставить диоды модулятора , посмотри на предмет трещин дорожек в этом районе и остается откланяющая 90%. Rottor верно говорит- отсоедини этот дросель(чтоб не палить лишнего) и добейся сначало изображения ...3 - 5см по краям не будет растра, только и всего. Пока этого не добъешся, можеш и не мучится. |
|
|
Aleks
|
| Дроссель откинут давно. Мучаюсь без него, а растр все-равно узкий.Конденсаторы поменяны ВСЕ! Где только ОСу такую найти, кин стоит тоненький. |
|
|
Andron
|
| Ну для проверки можно и от другой трубы повесить. Лишбы увидеть изменения. |
|
|
Dest
|
Привет! Недавно развлекался с Samsung ck7271, там немного
другая схема коррекции растра, но у меня мгновенно задымил
дроссель 842, когда я включил ТВ без дросселя ,идущего прямо на ТДКС, в твоем ТВ это по моему ,L402 2mh .Посмотри этот дроссель,
может непропай,или дорожка треснула.
Удачи. |
|
|
Aleks
|
| Смотрел. Пока развлекался, пробило диод модулятора, вот тогда этот (L402) дроссель грелся, а так все нормально.ОСа не при чем, при отключенной ОСе и при подключении EW дроссель все равно раскаляется за 10-15 секунд.Растр без EW узкий, а с EW вообще кривой становится, но шире. |
|
Rottor
Передовик
Сообщения: 1600
|
ILYA,
Вопрос философский или инженерный?
«Количество вольт» зависит от параметров применяемого прибора которым будешь эти "вольты" измерять.
И какие "вольты" измерять постоянные или импульсные?
Надеюсь на ответ по теме, про меня не нужно  |
|
Rottor
Передовик
Сообщения: 1600
|
ILYA,
У меня нет претензий по необходимости измерений.
Сомнения только в их целесообразности и способе интерпретации таких "измерений", уж больно попахивает "амплитудой иголок"
Тогда для чистоты эксперимента нужно указать таблицу поправок для Флука или стрелочного ТТЛ-4 с учетом синхронного и несинхронизированого растров. |
|
Rottor
Передовик
Сообщения: 1600
|
ILYA,
Ответ понятен  |
|