| Автор | Сообщение |
|
www
|
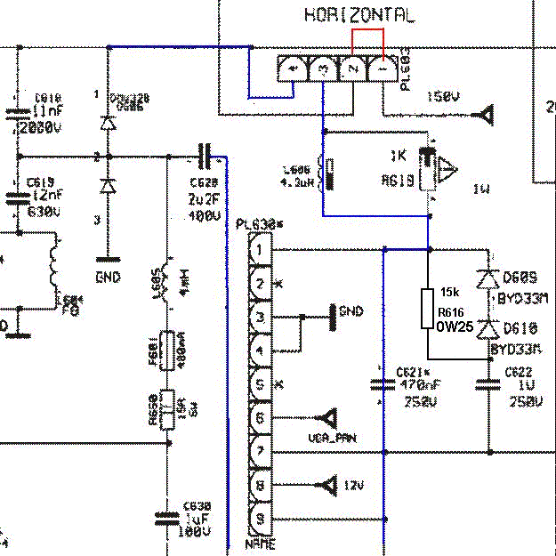
cгорел в дым R616 0,25Вт. Может кто-нибудь знает какого он номинала ?
 |
|
|
CELERON
|
| www, УКАЖИ НАЗВАНИЕ ШАССИ |
|
|
www
|
Шасси развёртки : 11HV18s(ещё там есть: HV18-28VCL60) , а на плате с цифр. блоком стоит : 11MB18-6
 |
|
SERGE
Передовик
Сообщения: 1640
|
Ch. 11AK18
gbu.GIF 48.7 КБ Скачано: 1754 раз(а)
|
|
|
www
|
2SERGE: спасибо, а можно чуть шире схему...ремонт продолжается
Первоначальный дефект : одна нога С621 прогорела, сгорел BUH1015 и R616.
Поставил R616 - 15к , BUH1015, пропаял - запустился , размер по вертикали был мал(как 16:9) и через 1мин транз. BUH1015 сгорел накоротко (перегретым небыл).
 |
|
SERGE
Передовик
Сообщения: 1640
|
| Цитата: |
размер по вертикали был мал
|
Похоже высокое большое .Лови в мыле |
|
kulek
Передовик
Сообщения: 1250
|
....либо на строку идет питалово завышенное...либо кондер обратноходовой кирдыкнулся ( не совсем ) |
|
SERGE
Передовик
Сообщения: 1640
|
Не мылится. пишет что адрес неправильный
Добавлено 23-03-04 18:54
 |
|
|
www
|
2SERGE:Спасибо.
там ошибка вверху... по горизонтали мал размер.
Питание 147в ...и запустился нормально , растр по краям ровный. Я подумал 16:9 стоит...Но недодумал , BUH1015 сдох. |
|
SERGE
Передовик
Сообщения: 1640
|
Ёмкость по 147в возле ТДКС не дутая?Там ещё по радиатору масса передаётся. См. пропай.
Ёмкость в питании ТМС |
|