| Автор | Сообщение |
БАРК
Старший модератор
Сообщения: 13337
|
А что особенного?.. Питание и выход, который нагружается на обмотку...
Радиатор был?.. Там, вроде, следы от пасты... |
|
MIG
Завсегдатай
Сообщения: 679
|
Это не следы от пасты, это отсвет.
К нему еще вот такая инструкция шла:
Инструкция.jpg 80.17 КБ Скачано: 2635 раз(а)
|
|
KRAB
Распугиватель клиентов
Сообщения: 21704
|
| MIG писал: | | Прислал друг из Китая платку BLW29-CJ-3, подобие генероттора, может кто подскажет как им работать? | - на Мониторе в Энциклопедии - он расписан! |
|
MIG
Завсегдатай
Сообщения: 679
|
KRAB,  |
|
южный
Коммунист
Сообщения: 4985
|
Ладно, разоткровенничаюсь. Для подобных проверок я пользуюсь электронным трансформатором ET190G, слегка переделанным.
Вполне хватает вместо генеротора. |
|
|
max2002
|
| извиняюсь, случайно влез. |
|
krugen
Передовик
Сообщения: 1093
|
вот решил сделать вторую попытку и собрать генероттор , первая попытка года два назад на мп 3-3 завершилась неудачей, горели транзистор и тиристор( пробовал на двух блоках), хотя сделал все по уму вроде как было описано,Сейчас имею в наличии МП 405 https://yadi.sk/i/OJQI3bR5gBmZv
и БП отрезанный от платы шасси М28 (TCL)
https://yadi.sk/i/4WGduuoegBmdp
https://yadi.sk/i/1vIiugpYgBmgZ
, если есть у кого подробное описание как их переделать или ваще пойдут ли они для моей задумки напишите пожалуйста ,схемы прилагаю |
|
KRAB
Распугиватель клиентов
Сообщения: 21704
|
| krugen писал: | | БП отрезанный от платы шасси М28 | - эт клон Акаевского, насколько помню с парой литов в горячей?! Так лучше и не нужно ... |
|
krugen
Передовик
Сообщения: 1093
|
|
kvn51
Завсегдатай
Сообщения: 600
|
| krugen, брось заниматся с МП-405 БП от М28 у меня уже более 5 лет отлично работает. |
|
krugen
Передовик
Сообщения: 1093
|
| понятно, спасибо , а не подскажете что там переделывали? |
|
kvn51
Завсегдатай
Сообщения: 600
|
| krugen, изменил номиналы резисторов R805-R806 чтобы напряжение регулировалось от 30 до 200в.Посмотри на Мониторе. |
|
mileshca
Передовик
Сообщения: 2513
|
собрал себе на базе акай 2107, все работает, но хочу попробовать еще сделать на базе акай на трансе ТПИ 4-3
CIMG3822.JPG 102.77 КБ Скачано: 1135 раз(а)
CIMG3822 - копия (2).JPG 102.77 КБ Скачано: 1015 раз(а)
|
|
krugen
Передовик
Сообщения: 1093
|
| Спасибо , шасси щас нет этого буду искать другое |
|
mileshca
Передовик
Сообщения: 2513
|
сделал второй прибор себе, вылаживаю в лояюте готовую плату, вся схема акай 2107 , материал брал с Монитора, в итоге от 60 до 260 вольт на выходе, ТПИ 4-3 применен,(3УСТЦ 4 УСТЦ ) ОБРАТИТЕ ВНИМАНИЕ НА НЕКОТОРЫЕ ОСОБЕННОСТИ!! это!!
1) ТПИ ,18 вывод не соеденять с 10 и 12!!!!( по схеме разрисовки обмоток (3 УСТЦ 4 УСТЦ)
2) 8.2 мегома установил с низу платы( холодная горячая массы)
3) маркировка на емкостях (222) АВТОР СКУМАСТЕР!! я просто выложил в лояуте и сделал пояснения по ТПИ!! от 5 поколения теликов где применен ТПИ -9 нужно будет переделывать всю схемотехнику( разные выводы обмоток)
4) R 904-7.5K R903-2.4K все остальное трогать не надо, будет от 60-260 вольт
5) R907 по схеме 10кил, я установил 18 кил(по схеме скумастере R907 -22 кила)
6) 11 вывод ТПИ просто подогнул, иначе он с обратной стороны попадает на минусовую дорогу, что идет на электролетический кондер)

P7200477.JPG 99.03 КБ Скачано: 955 раз(а)
P7200479.JPG 102.59 КБ Скачано: 946 раз(а)
22222.rar 8.17 КБ Скачано: 878 раз(а)
2015-07-20_222305.png 32.72 КБ Скачано: 913 раз(а)
мои дополнение в схеме.rar 3.11 МБ Скачано: 1140 раз(а)
|
|
|
564ЛН2
|
| mileshca писал: |
8.2 мегома установил с низу платы (холодная горячая массы)
|
Уточните пожалуйста, для чего он предназначен? |
|
mileshca
Передовик
Сообщения: 2513
|
| 564ЛН2, Посмотрите схему и ответьте на свой вопрос, прибор полностью рабочий, если честно не помню для чего, ноя установил, рисковать уменьшив резистор до 2,2кил не стал, проще если мало 260вольт намотать МГТФ провод на ТПИ вокруг самого ферита, но не путать полярность и все, я в коробок не всовывал , надо сделать амперметр к нему по той теме ,ну и впихивать в коробку, можно умножитель всунуть, нагрузил первыйна на сопроты, лампу не ставил, работает без проблем. К статии я этот прибор когда проверял подал с 1-го постоянку 220вольт на сетевой лит, он запустился, при этом я был развязан от фазы и если бы что то не так то сработала бы защита |
|
KRAB
Распугиватель клиентов
Сообщения: 21704
|
| mileshca писал: | | если честно не помню для чего | - ты хочешь сказать, что ТЫ знал ЭТО:
| KRAB в переписке с G67985 на Аудионете писал: | Олег, вопрос по резистору R15 (4,7МОм).
В классике в этой цепи (соединение горячей-холодной земли) установлена «керамика» (1000 – 2200, иногда до 4700 пФ). Я недавно сталкивался с разработкой инвертора на этой ШИМ-ке – вот немного из обзора применительно к этой емкости:
«…. Без него по шинам питания наблюдается короткая по длительности помеха амплитудой несколько вольт.
Этот конденсатор ставится именно для устранения (сильного уменьшения) помех, проникающих через межобмоточную емкость трансформатора. В сети могут быть короткие броски напряжения, доходящие до 10 кВ. классы Y и Y2 - специально сделаны, чтобы выдерживать такие броски. Я себе ставил простой конденсатор на 1 кВ.
Starichok, Поставил конденсатор С14 по схеме. Пропала та помеха, напряжение на стабилизаторах пришло в норму….
…. При небольшой нагрузке после его установки посторонние звуки пропали….»
Из каких соображений ты ставил резистор, а не конденсатор?
Руслан, обычно стоит и резистор и конденсатор...про резистор где-то читал - для выравнивания потенциалов, суть не помню, а с конденсатором поиграл и не увидел влияния на ВЧ составляющую, по НЧ местами уменьшает пульсации процентов на 20. Но в режиме ОТ VT5 повторяет все колебания с катода VD8 и на нагрузке их почти нет. Ну и не поставил.
Еще остался вопрос с корпусом прибора, не посоветуешь к чему прицепить, может к общему через мегаом
Еще остался вопрос с корпусом прибора, не посоветуешь к чему прицепить, может к общему через мегаом ---- будет иметь смысл (защита от излучаемых самим прибором помех) , если параллельно резюку поставить емкость. Или сразу напрямую с общим...
KRAB Цитата G67985 : обычно стоит и резистор и конденсатор ---- - это в ТВ так делалось - резистор параллельно добавлялся для "стекания статитки" (при подключении антенны, с кинескопа и т.п.)
Цитата G67985 : вопрос с корпусом прибора, не посоветуешь к чему прицепить, может к общему через мегаом ---- лучше вот так: |
Плохо когда не знаешь еще и "забудешь"
564ЛН2, теперь тебе понятно назначение этого резистора?
| mileshca писал: | | не путать полярность | - полярность - понятие для постоянного тока, а тут - ФАЗИРОВКА ОБМОТОК
| mileshca писал: | | я этот прибор когда проверял подал с 1-го постоянку 220вольт на сетевой лит, он запустился, при этом я был развязан от фазы и если бы что то не так то сработала бы защита | - какая защита? При чем тут "фаза"?! |
|
tynalex
Фанат форума
Сообщения: 16963
|
| Цитата: | | при этом я был развязан от фазы и если бы что то не так то сработала бы защита |
Ты о чём? От фазы другой телевизор развязывает ТПИшник, а если ты хочешь развязать свои ручонки, когда копаешься в первичных цепях БП, то поставь себе разделительный транс 220\220 (можешь даже его вторичку заземлить, так на всякий пожарный случай от пробоя между обмотками) в дальнейшем защитишь ещё и приборы (осцилограф заземлённый например)когда будешь копаться в блоках питания.  |
|
agent007
Фанат форума
Сообщения: 4294
|
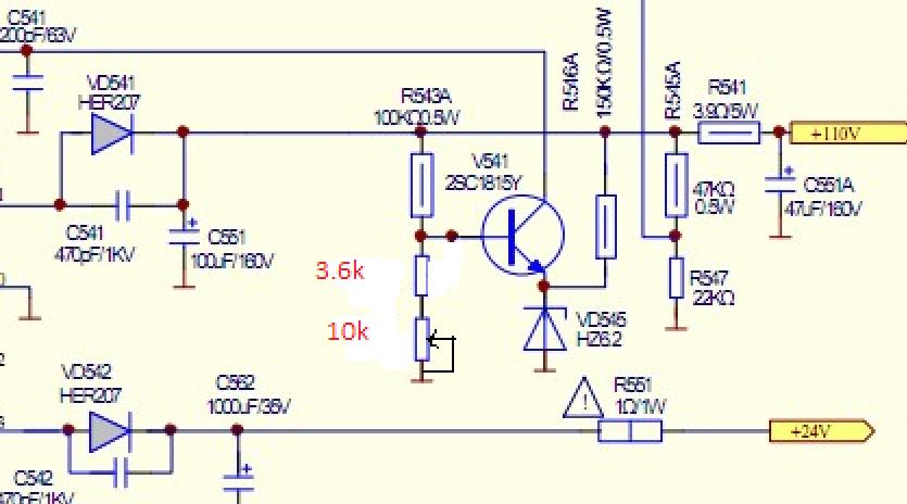
еще одна схема генератора на базе трехтранзисторного БП , переделок минимум (всего 2 резистора) , работает четко что с нагрузкой что без (лампу на выходе цеплять не надо)
Напряжение от 60 до 210 вольт , мне хватает , но можно сделать и больше
.JPG 60.99 КБ Скачано: 1519 раз(а)
|
|