| Автор | Сообщение |
TVkazus
Завсегдатай
Сообщения: 324
|
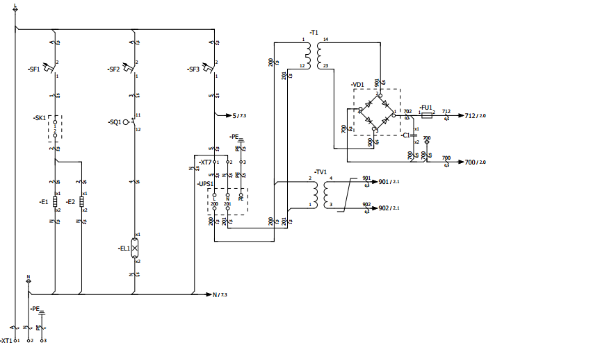
| Уважаемые, кто в курсе контроллер автоматики "Малахит 3М" питание надо стабелизированное подавать или там в схеме есть стабелизация? |
|
KRAB
Распугиватель клиентов
Сообщения: 21704
|
оФуеть .... вАпроЗ ... "переменку по коленку" ... и заипиСЪ  |
|
TVkazus
Завсегдатай
Сообщения: 324
|
| KRAB писал: | оФуеть .... вАпроЗ ... "переменку по коленку" ... и заипиСЪ  | Если не знаешь, что встреваешь. |
|
RomanRB
Модератор
Сообщения: 31879
|
Постоянка 12 вольт. "+" "-" 2 вольта. Мощность 0,5 Вт.
Проблема в 12-ти вольтах?  |
|
TVkazus
Завсегдатай
Сообщения: 324
|
|
RomanRB
Модератор
Сообщения: 31879
|
Питание организованно через понижающий транс 10-ти вольтовый. Внутри контроллера схема выпрямления и стабилизации есть.
ДОБАВЛЕНО 28/04/2013 10:41
p/s Если высылаете такие схемы, высылайте целиком листы. Чтобы был виден штамп с номерами листов. |
|
TVkazus
Завсегдатай
Сообщения: 324
|
|