| Автор | Сообщение |
KRAB
Распугиватель клиентов
Сообщения: 21704
|
| Dill Kroko писал: | | возможно HEF виновата | - погадаем?  |
|
igor.phoenix
Юный радиолюбитель
Сообщения: 1416
|
Dill Kroko, до сих пор не научился правильно оформлять темы?
Или нуйогонах, кроме себя родимого ни кого не уважаешь? |
|
LordLostr
Модератор
Сообщения: 8673
|
Переношу. |
|
Dill Kroko
Завсегдатай
Сообщения: 718
|
TV Changhong ch. CN9. не включается.
TV Changhong ch. CN9.
МК - CH08TO934
память - 24с08
Видео ТВ1238
Дежурка горит. Был выбит предохранитель, два диода на диодном мосте, утечка D807, остальные полупроводники целы.
Заменил и на всякий случай сетевой лит, включаю лампу на нагрузку 130В, напряжение нормальное. Ставлю на место дроссель на ТДКС - включаю, искра между ТДКС и радиатором БП. Опять вылетает мост (1 диод) и предохранитель.
Меняю ТДКС, такого же ВС62Т не оказалось, поставил 65А, на схемах доколевка по разному обозначена, но я смотрел по дорожкам на плате CN9 b СN9EA1. ТВ только в ДР и даже на лампу не запускается.
На процессоре на 7 ноге 5В, на 18 ноге 1,4В (до резистора на 18ножку 5В). Отсоединяю 7 ножку, перемыкаю резистор 4,7к чтоб 5 вольт пошло, результата нет.
Меняю проц, заодним кварц и память перепрошиваю - результата нет. Кстати, в схеме есть диоды Д814-816 от БП на протект, на плате их нет, т.е. защита не реализована.
Всю линию до оптопары и после проверял, на всякий пожарный поменял оптопару и была утечка на А1015 (Т802).
Может подскажете где дальше копать?
Во избежание разговоров о некачественных поменяных деталях: детали я снимал с платы где глюкнутая 1238 видео (ради интереса ее подкидывал и та плата работала нормально), остальные детали провереные в работе.
побирушка |
|
Dill Kroko
Завсегдатай
Сообщения: 718
|
Ага, спасибо за помощь. сам задал вопрос и сам отписался. Дело было в БП - обрыв одного из 120кОм, они там 2 последовательно. Ну, и, естественно был ТДКС, проц на место воткнул родной. Сейчас ТВ на прогон на ночь поставил.
ДОБАВЛЕНО 27/12/2014 20:09
Смущает что ТДКС 65А стоит, в том шасси В+ 110в, тут 130. |
|
валентин-сибиряк
Фанат форума
Сообщения: 9053
|
| Dill Kroko писал: | | Смущает что ТДКС 65А стоит, в том шасси В+ 110в, тут 130 |
Орентируйся по размерам изо и по напряжению накала |
|
LordLostr
Модератор
Сообщения: 8673
|
Dill Kroko, Не ремонт-а высший "пилотаж".| Dill Kroko писал: | | Меняю проц, заодним кварц и память перепрошиваю - результата нет. |
| Dill Kroko писал: | | Заменил и на всякий случай сетевой лит, |
| Dill Kroko писал: | | Меняю ТДКС, такого же ВС62Т не оказалось, поставил 65А, |
| Dill Kroko писал: | | Ага, спасибо за помощь. сам задал вопрос и сам отписался. Дело было в БП - обрыв одного из 120кОм, они там 2 последовательно. |
Круто!
ДОБАВЛЕНО 27/12/2014 19:52
(Род занятий: разпиздяй) - Там всегда несчастье!  |
|
Dill Kroko
Завсегдатай
Сообщения: 718
|
| валентин-сибиряк писал: | | Dill Kroko писал: | | Смущает что ТДКС 65А стоит, в том шасси В+ 110в, тут 130 |
Орентируйся по размерам изо и по напряжению накала |
размер в норме, накал тоже. Погонял минут сорок. На ощупь все нормально. Погоняю ночь, если не полыхнет, закрою. Если сгорит, буду дальше смотреть, потому пока тему не закрываю. |
|
eduard2
Модератор
Сообщения: 4783
|
Dill Kroko, что я не догоняю ? BSC65A - где стоит и распиновка ,что совпадает с BSC65T? пиновку дай на BSC65A, и с какого ящика его ты взял? ЗЫ есть такие аналоги для BSC65T | Цитата: | | BSC36F(Rolsen C1420, В+ 115в), FSV21B008(Rolsen C2135, В+ 130в), распиновка одинакова | | Цитата: |
Dill Kroko, Не ремонт-а высший "пилотаж" | не то слово "Круто" - на 1- место претендует в этом году  |
|
Yuritsh
Фанат форума
Сообщения: 18498
|
| eduard2 писал: | | и распиновка ,что совпадает с BSC65T? пиновку дай на BSC65A, и с какого ящика его ты взял? ЗЫ есть такие аналоги для BSC65T | Где тут шла речь о BSC65T?
Существует ли вообще такой? |
|
eduard2
Модератор
Сообщения: 4783
|
Yuritsh, | Цитата: | | Где тут шла речь о BSC65T? | а вот ,что ТС писал | Цитата: | | Меняю ТДКС, такого же ВSС62Т не оказалось, поставил 65А | | Цитата: | | Существует ли вообще такой? | Тю блин - да это я перепутал 65Т написал вместо 62Т- всё ровно пиновка разная между BSC62T и BSC65A |
|
Dill Kroko
Завсегдатай
Сообщения: 718
|
схемы качал, там разная. я на remont-aud.net видел в каком-то посте, человеку предложили его как аналог. 65А снимал с платы CN9EA1, перед этим просто посмотрев по дорожкам куда что идет, по дорожкам тютелька в тютельку, там даже позиционные номера одинаковые и вообще, шасси отличаются только блоками питания вроде.
во!! нашел!! http://www.d43d.ru/forums/index.php?/topic/11233-%D1%82%D0%B4%D0%BA%D1%81/
Вроде знающий чел там посоветовал.
ДОБАВЛЕНО 28/12/2014 05:45
и еще смотрел на таобао, эти 2 тдкса продают как взаимозаменяемые. 8 юаней - 240тенге - 80рублей
а у нас за них дерут от 1500 тенге и выше = 500 рублей
ДОБАВЛЕНО 28/12/2014 05:58
ЗЫ в схеме стоит по накалу резистор на 1,5 Ома, у меня же на плате просто перемычка. Чем черт не шутит, впаял на 2 Ома, визуально накал уменьшился, яркость нет. |
|
eduard2
Модератор
Сообщения: 4783
|
Dill Kroko, | Цитата: | | Вроде знающий чел там посоветовал. | видел я на этом сайте пост знающего чел. | Цитата: | | перед этим просто посмотрев по дорожкам куда что идет, по дорожкам тютелька в тютельку, там даже позиционные номера одинаковые | а как же это понимать тогда ? ЗЫ-смотри два транса 


|
|
Dill Kroko
Завсегдатай
Сообщения: 718
|
| Цитата: | а как же это понимать тогда ? ЗЫ-смотри два транса  |
Я так понял:
1. цоколевка наобум указана в схеме.
2. ТВ уже вторые сутки молотит, что подтверждает п.1
3. схему я тоже видел, потому и смотрел по дорожкам, шасси я не мог спутать, выпаивал из Changhong Tact. И фото плат с составом смотрел на "мониторе".
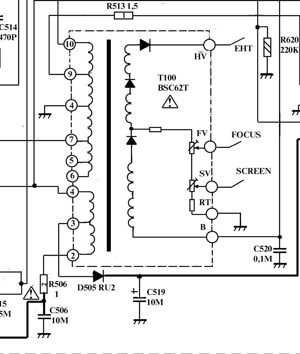
Scheme13.png 189.57 КБ Скачано: 458 раз(а)
Безымянный.png 128.55 КБ Скачано: 404 раз(а)
|
|
Yuritsh
Фанат форума
Сообщения: 18498
|
| Dill Kroko, ещё две картинки с разными распиновками. А РЕАЛЬНУЮ распиновку можешь изобразить? |
|
Dill Kroko
Завсегдатай
Сообщения: 718
|
реальная распиновка у 65А такая же как у 62Т абсолютно.
см. Scheme13.png
к сожалению ТВ уже отдал, а 62Т выкинул, а то бы мог сравнить и сопротивления обмоток.На плате что на той, что на доноре номеров выводов фбт не было.
ДОБАВЛЕНО 29/12/2014 15:57
посмотрите: https://www.vivatao.com/item/7774581483/ |
|
Yuritsh
Фанат форума
Сообщения: 18498
|
Мусорная тема ни о чем. Сука, просишь помощи у форума, а сам сука, для форума даже пальцем пошевелить не хочешь.
 |
|
Dill Kroko
Завсегдатай
Сообщения: 718
|
| сам ты сука, козел старый. Меня спросили на счет 62Т и 65А, я ответил, че еще надо? И похукй что в схемах обозначено, посмотрел, проверил по платам, получилось. Мож еще надо было дату производства этих тдксов надыбать? |
|
Yuritsh
Фанат форума
Сообщения: 18498
|
| Dill Kroko, обещаю тебе, что в подконтрольных мне разделах, у тебя побираться больше не получится. |
|
|
g.gennadiy
|
Rolsen C2119 шасси CN-9 нет запуска
Пробило ОС, (строки на кадры), заменил кадровую полностью, ОС Запуск, бросок и БП сразу уходдит в защиту, выключаю, в динамике слышится двойной щелчок,отпаиваю R816, отключается питание опто пары, БП запускается, появляется нормальный растр, но попытка включить канал, вызвать меню, не выполняется? Где "зарыта собака"  |
|