| Автор | Сообщение |
SASHATOD
Фанат форума
Сообщения: 9885
|
Єван, Нет такой кадровой
 |
|
|
Vintik73
|
| А в сервисе что?...а главное искать неисправность в оформлении темы!опа-на...третьим буду. |
|
|
Єван
|
Чого зразу кидатись на людей Друкує один, диктує інший.
А поломка таки є!!!
трохи інфи.
значить так:
маємо -
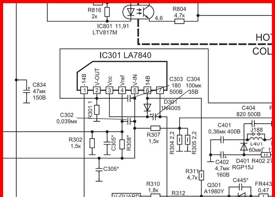
LG шасси MC-019A
СОСТАВ ШАССИ:
Size - 318x245mm
UOC - TDA9381PS/N2/ UOSFMOSD (V1.38)
Memory - AT24C16
SMPS - даташит на STR-F6654R
TR Chopper - 151-A13P
SAW - K2971M
Vertical - LA7840
Sound - даташит на TDA7297
Stereo - даташит на TDA9859
Tuner - 6700VPF009B
Tube - A51QAE320X + FT2134D
FBT - 6174V-6002K (BSC23-N0101)
HOT - 2SD5702
RGB Amp. - TDA6107JF
Пульт: - 6710V00070B
IC remote - 3C1840DF7SKB1 LG8989-01A
були тут:http://monitor.espec.ws/section1/topic110835.html
але в "ТЕМЫ С НЕИСПРАВНОСТЯМИ" того, що потрібно НЕ МАЄ!
Якщо так - Телевизор LG - нет центровки по вертикали - не зрозуміло, то можна так -
Телевизор LG - кард здвинутий вниз.
Потрібна РОЗУМНА допомога.
на сайті
ДОБАВЛЕНО 09/01/2015 01:09
| SASHATOD писал: | Єван, Нет такой кадровой
 |
Ось і фото

cver.JPG 77.61 КБ Скачано: 279 раз(а)
|
|
|
Remoder
|
6174V-6006E mc-019a, 10 секунд работает и глохнет!
Телевизор LG RE-21FB30MX
Шасси mc-019a
Стоит HR80033 и время от времени пробивает строчный транзистор (хватает на пол года).
Поставил 6174V-6006E китайский какойта и телевизор работает гдето 10 секунд и выключаетса! Я так понял проблема в строчнике? Фазировку может китайцы напутали? Схему прикрепляю!
CT21Q66shema.pdf 991.61 КБ Скачано: 301 раз(а)
|
|
БЕЗЫМЯННЫЙ
Бегущий по граблям
Сообщения: 7608
|
| А может причина пробоев и выключений через 10 сек одна и та же? Но сдается мне, что нам ее узнать не суждено. |
|
|
Remoder
|
| Сейчас работает на HR80033 но больше полгода не протянет транзистор и он пробеться наверное из-за плохого строчника.Тому и ставил 6174V-6006E но телевизор на нем работает хорошо 10 сек и виключается!Проверял все детали около строчника и все исправны. |
|
валентин-сибиряк
Фанат форума
Сообщения: 9040
|
| БЕЗЫМЯННЫЙ писал: | | А может причина пробоев и выключений через 10 сек одна и та же |
 |
|
|
Remoder
|
| Ну тогда подскажите где копать! |
|
валентин-сибиряк
Фанат форума
Сообщения: 9040
|
Remoder, у тебя тема не по правилам оформлена  |
|
киев
Прислонившийся
Сообщения: 6953
|
| Remoder, копать не нужно, для начала нужно измерять - В+, размах и длительность ИОХ, проверка паек. А не оформишь тему по правилам - быть ей в мусорке. |
|
kvn51
Завсегдатай
Сообщения: 600
|
| Remoder писал: | | Поставил 6174V-6006E китайский |
Никогда не бери китайский если не хочешь иметь проблем. |
|
|
Remoder
|
| Извините но я не разбираюсь в ремонте телевизоров! А спаять почти любую схему с нуля могу! Ремонтировал но радио и аудиоусилители.Только раз менял строчник на другой с разнымы выводамы - удачно. Осцыллографа нет. Ну тогда помогите оформить тему! Схема есть. B+ = 111v |
|
LordLostr
Модератор
Сообщения: 8673
|
|
kvn51
Завсегдатай
Сообщения: 600
|
| Remoder писал: | | Извините но я не разбираюсь в ремонте телевизоров! |
Тогда тебе его не осилить тем более без осцыллографа. |
|
|
Remoder
|
| Могу проверить напряжение где скажете и детали тоже! Только скажите номер элемента из схемы который проверить! |
|
LordLostr
Модератор
Сообщения: 8673
|
| Remoder писал: | | Могу проверить напряжение где скажете и детали тоже! Только скажите номер элемента из схемы который проверить! |
Может приехать и починить? Сам обратись к мастеру,дешевле будет! Переношу. |
|
|
Remoder
|
| А где гарантия что мастер наладит телевизор? Если его уже ладили, просто заменили строчник и транзистор и после етого он проработал пол года!Других ремонтников нет! |
|
kvn51
Завсегдатай
Сообщения: 600
|
|
|
Rocksolaan
|
| Ребята, если на С820 - 110 В, это терпимо? Лампа 100 Вт горит стабильно. |
|
|
witta
|
[b]ремонт телевизоров[/b]
LG CF-14T30K,шасси MC-019A, статикой пробило проц.TDA9381PS/N2/310792,может кто подскажет аналог. |
|