| Автор | Сообщение |
|
roma59
|
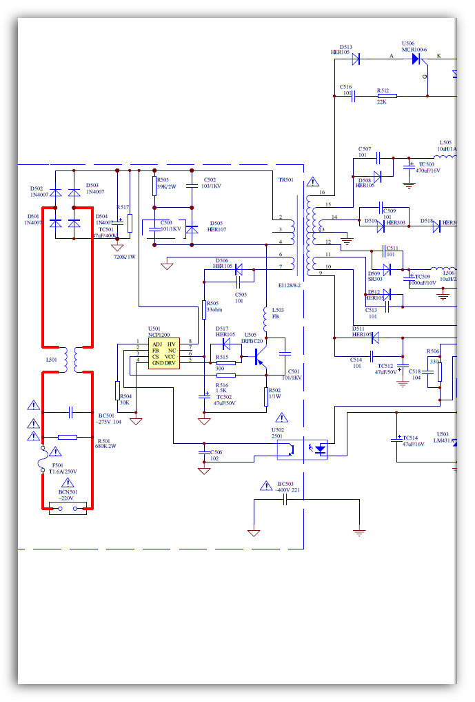
DVD BBK 9903S собран на 1200P60 и транзистор 4N60B.Пришёл к клиенту-говорит долго включается и сильно греется.Включаю разрывает микросхему и вылетает обвязка.Забираю домой .Меняю микросхему, обвязку ,конденсаторы.Включаю опять разрыв микросхемыи т.д.Начинаю присматриваться.На плате отсутствуют детали для питания микросхемы D506 R505 C505 конденсатор сглаживающий TC502 стоит .Ставлю недостающие детали.Включаю без транзистора-вижу небольшую дугу между ногами отсутствуещего транзистора.Отключаю начинаю присматриваться к ТПИ а обмотки то 6-7 для питания микросхемы нет вообще.Интересно может какое нибудь нестандартное включение 1200P60.Звоню клиенту-говорит был когда то в ремонте но после этого работал. но грелся.И правда во вторичных цепях чёрная и сильно плата.Думаю что кто то врёт или клиент или мастер который ремонтировал до этого. или включение нестандатное 1200P60/Прошу помощи.
snap_2010.01.28_07.27.04_001_210.png 94.41 КБ Скачано: 1895 раз(а)
|
|
igor.phoenix
Юный радиолюбитель
Сообщения: 1416
|
roma59, мне попадались ШИМы запитанные от сетевого выпрямителя через резисторный делитель. Не помню точно какие, но подобная схемотехника мне попадалось. Отследи цепи от TC502, не может быть, что бы эта цепь висела в воздухе. Как то ШИМ должен питаться. Набросай схемку и выложи в студию. |
|
n max
Модератор
Сообщения: 17614
|
| обмотка обратной связи нужна для контроля и коррекции мощности,на блоках питания мощностью меньше 10ватт без неё можно обойтись-в двд не тот случай |
|
pabel
Фанат форума
Сообщения: 5471
|
*Интересно может какое нибудь нестандартное включение 1200P60.* roma59,
Это стандартное включение.
А если ставишь полевой с большим зарядом затворным ,тогда и нужно эту цепь включать.
Это для меньшей рассеиваемой мощности на самой микросхеме.
*Включаю без транзистора-вижу небольшую дугу между ногами отсутствуещего транзистора*roma59,
Вот это у тебя проблема. |
|
|
roma59
|
| Схему я выложил .Подходит один к одному, кроме отсутствующих деталей.Сегодня с похмелья буду, вникать или вечером или завтра утром.Спасибо всем ,и здоровья. |
|
|
roma59
|
| Тема не закрывается.Клиент не напрягает.Есть более выгодная и денежная работа работа. |
|
Иван Василич
Старший модератор
Сообщения: 5574
|
| roma59 писал: | | DVD BBK 9903S собран на 1200P60 и транзистор 4N60B.Пришёл к клиенту-говорит долго включается и сильно греется.Включаю разрывает микросхему и вылетает обвязка.Забираю домой .Меняю микросхему, обвязку ,конденсаторы.Включаю опять разрыв микросхемыи т.д.Начинаю присматриваться.На плате отсутствуют детали для питания микросхемы D506 R505 C505 конденсатор сглаживающий TC502 стоит .Ставлю недостающие детали.Включаю без транзистора-вижу небольшую дугу между ногами отсутствуещего транзистора.Отключаю начинаю присматриваться к ТПИ а обмотки то 6-7 для питания микросхемы нет вообще.Интересно может какое нибудь нестандартное включение 1200P60.Звоню клиенту-говорит был когда то в ремонте но после этого работал. но грелся.И правда во вторичных цепях чёрная и сильно плата.Думаю что кто то врёт или клиент или мастер который ремонтировал до этого. или включение нестандатное 1200P60/Прошу помощи. | 1) Какие именно детали отсутствовали?(по Вашему мнению)2) если обмотка в ТПИ отсутствует хотя.......................не встречалВыше писали о резистивном питании микры(обычно 3-4 сопротивления по 330-560кОм включенных последовательно)Зарисовку схемы пожалуйста..... |
|
igor.phoenix
Юный радиолюбитель
Сообщения: 1416
|
| Иван Василич писал: | Выше писали о резистивном питании микры(обычно 3 сопротивления по 330-560кОм включенных последовательно)
Зарисовку схемы пожалуйста..... |
Не тот случай. Типовая NCP1200 до 10Вт, потому и сильно греется.
А вообще, если бы ТС по честному проверил силовые элементы, то и тему не создавал бы. 

|
|
Иван Василич
Старший модератор
Сообщения: 5574
|
igor.phoenix, Судя по вашей схеме ,питание микры идет с C3(вечный аккумулятор однако)
Теперь понимаю утверждение автора,о недостающих деталях,и обмотки ТПИ
Ну что сказать,схемы видимо то-же бывают в переводе  |
|
igor.phoenix
Юный радиолюбитель
Сообщения: 1416
|
| Иван Василич писал: | igor.phoenix, Судя по вашей схеме ,питание микры идет с C3(вечный аккумулятор однако) |
Вот внутренняя структура NCP1200

|
|
Иван Василич
Старший модератор
Сообщения: 5574
|
igor.phoenix, А стрелочкой (8 нога)во структуре что обозначено?
igor.phoenix, Я конечно с Вами лично не знаком,но в данный момент Вы мне что то пытаетесь доказать(объяснить)? Или? У Вас с юмором как?
Аааааааааааааааааааааааааааааааааа. Вы это не мне,Вы афтору. Ну,ну
А вот схема выложенная автором темы(для полного понимания вопроса.

|
|