| Автор | Сообщение |
vitaliy89
Передовик
Сообщения: 1781
|
Всем привет ! музыкальный центр не подаёт признаков жизни он ремонтировать принесли на ремонт его не включается блок питание на холостую не запускается я хочу запустить как запустить на холостую просто при включение вообще 220в только приходит модель fw730c/34 да кстати по цепи на задней крышки был пробит транзистор
bc556b на усилитель звука и стабилитрон и диод 1N4003 я их заменил с подключение платы нету запуска а также тут уже менялся предохранитель но он прматаной проволочке звонится также лампочку подкидыыал нет запуска а как мне запустит блок на холостую? от сети не запускается .
[url] https://ibb.co/XyLpM8v
https://ibb.co/PmKtPKs
https://ibb.co/6BPTPVQ
https://ibb.co/YD9dPmh
https://ibb.co/MszXqrx
https://ibb.co/5B6MxtM [/url] |
|
birluk
Передовик
Сообщения: 2209
|
|
vitaliy89
Передовик
Сообщения: 1781
|
да схема его родная даже со схемой я пока не чего не нашёл как выше писал был пробит транзистор bc556b https://ibb.co/NZm3NSZ
https://ibb.co/smzq2y9 и диод больше на этой плате из ключей не чего не нахожу остальное всё целое да кстати впоял диод кз оказывается чёрный провод идёт на землю его откидываешь и нормально нет кз тоесть в этой плате задней все транзисторы и диоды остальное целые пока не нашёл больше осталось блок ну и там транзисторы целые предохранитель целый остаётся блок капать но и там транзистор целые диоды нет включение с платками всё подключение и также без нагрузки только поступает 220в я не знаю что ещё может управлять блокам ? |
|
birluk
Передовик
Сообщения: 2209
|
| vitaliy89, начни с транса дежурки. 5V есть? bc557 вижу,556 нет... |
|
vitaliy89
Передовик
Сообщения: 1781
|
нет не каких напряжение даже заменил bc557b не сего не изменилось осталось копать блок на него только приходит 220в и всё на этом должен ли блок без нагрузки зарустиься или там задания плата нужна всё платы подключал без полезно нет включение . |
|
birluk
Передовик
Сообщения: 2209
|
| vitaliy89, спрашиваю ещё раз,трансформатор дежурки работает? |
|
vitaliy89
Передовик
Сообщения: 1781
|
| нет 5в вообще 0 включение такое ощущение что сгорел трасформатор или ещё что то при включение только из розетки 220в поступает остальное отсутствует напряжение. |
|
birluk
Передовик
Сообщения: 2209
|
| vitaliy89 писал: | | нет 5в вообще 0 включение такое ощущение что сгорел трасформатор или ещё что то при включение только из розетки 220в поступает остальное отсутствует напряжение. | проблема транс проверить? Или мультиметра нет? Смотри под изоляцией первички термопредохранитель(если первичка будет показывать обрыв). Ты хоть понял про какой транс разговор? Не силовой,а дежурного напряжения!
Screenshot_20220724-205038.jpg 101.74 КБ Скачано: 173 раз(а)
|
|
vitaliy89
Передовик
Сообщения: 1781
|
я пока не нашёл где такой трасформатор стоит не в блоки питание ? а темопредхронитель там есть разве где смотреть ?
ДОБАВЛЕНО 25/07/2022 08:25
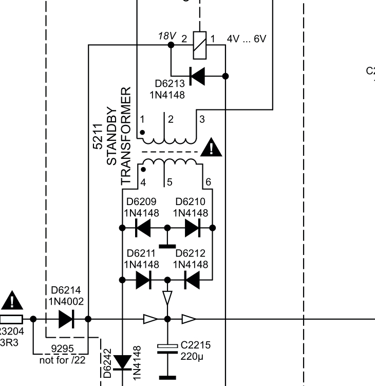
нашёл в схеме эта да получается блок питания но в блоки я не нахожу такой трасформатор 5211 там только трансформатор большой вижу . https://ibb.co/L6VBBWk |
|
igme
Передовик
Сообщения: 1126
|
| vitaliy89 писал: | | а темопредхронитель там есть разве где смотреть ? |
Разумеется, предварительно расковыряв верхний слой обмоточной изоляции. |
|
krugliak
Завсегдатай
Сообщения: 307
|
| Трасформатор 5211, стоит только в версии 22, вам же надо прозвонить 6-ю и 7-ю ножки трансформатора 1008, там стоит термопредохранитель, если они не звонятся, то он сгорел. Тогда припаяйте к этим ножкам предохранитель на 1 ампер и включайте. |
|
vitaliy89
Передовик
Сообщения: 1781
|
igme, может смотреть предохранитель в большом трасфоматоре маленького в блоки нет трасформатор  |
|
vitaliy89
Передовик
Сообщения: 1781
|
|
birluk
Передовик
Сообщения: 2209
|
| vitaliy89, измерять что то будешь? |
|
vitaliy89
Передовик
Сообщения: 1781
|
на большом трасформатор я не могу найти 1.2 контакт но вот нашёл почему-то с низу звониться 1.2 3.4нету если это щитаиь от сюда .такой есть умения трасформатор а также из сети 220в приходит 207в
https://ibb.co/fqBLMTP |
|
TO(Nic)
Завсегдатай
Сообщения: 996
|
| На трансе первый и седьмой концы звонятся прибором? |
|
birluk
Передовик
Сообщения: 2209
|
| TO(Nic) писал: | | На трансе первый и седьмой концы звонятся прибором? | сложные вопросы задаём походу... Виталик,два крайних пина. |
|
vitaliy89
Передовик
Сообщения: 1781
|
| birluk писал: | | TO(Nic) писал: | | На трансе первый и седьмой концы звонятся прибором? | сложные вопросы задаём походу... Виталик,два крайних пина. | да нада их найти вообще по схеме не так расположена но судя со входа 220в в режиме прозвонке я на шёл 1.2 контакт с низу с права как и рисовал 1.2 точно звоняться а по схеме 1.2 совсем по другому нарисована то что с лева и верху 1.2 контакт . https://ibb.co/fqBLMTP |
|
birluk
Передовик
Сообщения: 2209
|
vitaliy89, по печатным дорожкам отследить слабо?😁 https://ibb.co/ydG4W2M сюда 220v приходит? За 2 вывод забудь,он для переключения то ли 110,то ли 127V ну или 10кВ и судя по дорожкам не используется.ps так же забудь про 3-4-5-6 пины. |
|
vitaliy89
Передовик
Сообщения: 1781
|
| да имено так звонится из 220в как нарисовали значит у меня получается как я рисовал первая нога идёт с низу с права а последний эта и есть 7нога куда тоже звонится 220в как на рисовала а тут не понял про 3-4-5-6 ? |
|