ESpec - мир электроники для профессионалов


Epson R290 транзисторы tt3034 и 3043

  Список форумов » Периферийные устройства
На страницу Пред.  1, 2, 3, 4, 5, 6  След.
Следующая тема · Предыдущая тема
АвторСообщение
vasya00 
Бывалый
Сообщения: 42
 
Сообщение #61 От 08/02/2013 17:45 цитата  

Здравствуйте, столкнулся с такой же проблемой как и у всех тут, точно также после промывки( Еще во время выпаивания старых транзисторов я немного повредил дорожки вокруг них смущен Не найдется ли у кого схемы или фото крупным планом, где видно как идут дорожки к транзисторам..
Спасибо!
dmitrkov 
Заглянувший
Сообщения: 1
 
Сообщение #62 От 13/02/2013 11:13 цитата  

Нашел где купить транзисторы. http://emarket.ua/objavlenie/m-s-epson-e09a7218a-tranzistor-tt3034-tt3043-a2098-s6082-a2210-c6017-a2169-ID1MH9n.html
Заменил пока на 972/973. Но проблема в том, что принтер сразу после включения мигает всеми 3-мя светодиодами. Пробовал выпаивать транзисторы совсем, проверил предохранители, резисторы 47Ом, ничего не помогает...
vasya00 
Бывалый
Сообщения: 42
 
Сообщение #63 От 13/02/2013 15:34 цитата  

Кто-нибудь слышал о магазине http://kartridzhi-dlya-printerov.ru/pechataiuschie-golovki/epson-f180000-f180010-f180030 ? там как то нет контактной информации, и сразу предлагают ввести данные кредитной карты.. Но цены оочень заманчивые...
Riman12 
Заглянувший
Сообщения: 1
 
Сообщение #64 От 24/02/2013 08:21 цитата  

Здравствуйте Всем,у меня EPSON TX650 такая проблема залил ПГ.,в начале перестал определяться катридж потом включаться.
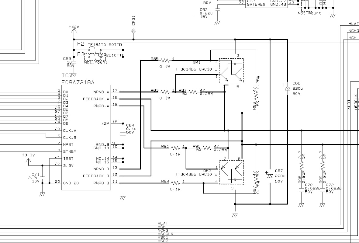
Вскрытие показало перегорер предохранитель F2 заменил ,проверил транзисторные сборки ТТ3034 и ТТ3043 всё гуд.Подключаю мат. плату к блоку питания тишина ,без подключения блок питания выдаёт 42в с подключением разъёма 2.7в где то КЗ.
Вопрос может вылететь микруха E09A7218A а транзисторы остаться целые.
По схеме предохранитель F2 защищает именно микросхему а на транзисторы 42 в. подаются на прямую.Тогда по логике если лерегорает предохранитель то в первую очередь вылетает микросхема драйвер .
[/img]

  Схема Epson.jpg  172.29 КБ  Скачано: 4074 раз(а)
-=Женек=- 
Новичок
Сообщения: 17
 
Сообщение #65 От 24/02/2013 10:22 цитата  

Riman12, а где сехму достали? У вас схема всего принтера?
А то мне принесли после неудачной попытки ремонта - все шлейфы выдернуты. Гадать не хочу.
vasya00 
Бывалый
Сообщения: 42
 
Сообщение #66 От 25/02/2013 18:05 цитата  

Нарисовал как подпаять транзисторы КТ973/972, посмотрите, пожалуйста, верна ли распиновка? и верно ли я восстановил дорожки? дело в том что даже здесь на форуме встречается 2 варианта распиновки транзисторов ТТ3034/3043..
http://saveimg.ru/show-image.php?id=d283edfe554a64a2c31cb15a174c9a14
http://f1.s.qip.ru/UN6X84iT.jpg

Если верно, может кому пригодится..
Спасибо!
SavageOd 
Новичок
Сообщения: 24
 
Сообщение #67 От 08/05/2013 10:05 цитата  

Доброго времени суток, может у кого есть полная схема материнской платы для П50, Т50. Зарание спасибо
SavageOd 
Новичок
Сообщения: 24
 
Сообщение #68 От 11/05/2013 10:45 цитата  

Схему нашел, по поводу ремонтов принтеров Т50, Р50 и т.д. если залита ПГ то в любом случаи летят два транзистора TT3034 и TT3043 (предохранитель не всегда спасает) летит и драйвер ПГ Е09А7218А (принтер может вообще не включаться, может быть слышен свист БП. Если это слышно значит 100% выгорел драйвер) при рабочих ПГ и CSIC и присоединенных ПГ и CSIC сопротивление предохранителя F2 на массу должно быть >300-<400 Ом ,а сопротивления на 47 ОМ (база-эмитер) должны показывать (при впаянных и рабочих транзисторах) 34-35 Ом. Если показывают 47 Ом, значит подпаленный один из транзисторов.
romanych-88 
Заглянувший
Сообщения: 3
 
Сообщение #69 От 29/06/2013 14:33 цитата  

Доброго времени суток!
У меня Epson RX-615. Залили чернилами ПГ, в результате выгорел драйвер ПГ Е09А7218А и транзисторы TT3034 и два SA2210.
Заменил все это. Принтер включается, но не видит картриджи. Причем если вытащить один из картриджей то видит все кроме извеченного. Предохранитель F2 целый, резисторы в обвязке транзисторов тоже целые

ДОБАВЛЕНО 29/06/2013 15:35

ПГ стоит от исправного принтера R290 также пробовал менять плату CSIC.
В чем еще тут может быть проблема?
валентин-сибиряк 
Фанат форума
Сообщения: 9053
валентин-сибиряк
 
Сообщение #70 От 29/06/2013 20:33 цитата  

romanych-88 писал:
выгорел драйвер ПГ Е09А7218А и транзисторы TT3034 и два SA2210

Если предохранитель F2 действительно цел,смотри правильно или нет припаял драйвер ПГ Е09А7218А .
кирилл23 
Бывалый
Сообщения: 38
 
Сообщение #71 От 29/08/2013 14:31 цитата  

Всем привет, в общем ситуация: при прочистке головки программной Epson tx659, слетели транзы ТТ3043 и ТТ3034, пред F2 целый. Принтер при включении кнопкой один раз клацает и нет реакции(при этом мигает разок светодиод). Взял транзы с донорного R270, там их 4шт, спаял попарно и включаю, идет тест все работает и только доходит до парковки сразу потух и начинается цикличное клацанье в блоке питания. При втыкании вилки да без нажатия кнопки то же самое. Звоню пред F2 на корпус полнейший коротыш, при этом сам целый, слетели снова два транза те которые идут на 1-е и 2-е ноги на плате(сначала когда стояли 3043 и 3034) тоже сгорели эти же ноги.
Так вот собственно в чем вопрос, СПЕЦЫ помогите куда хоть глядеть.
P.S. ПГ сухая, шлейф целый.
валентин-сибиряк 
Фанат форума
Сообщения: 9053
валентин-сибиряк
 
Сообщение #72 От 29/08/2013 19:44 цитата  

romanych-88 писал:
выгорел драйвер ПГ Е09А7218А и транзисторы TT3034 и два SA2210

менять надо ещё и драйвер
MUMIV 
Заглянувший
Сообщения: 4
 
Сообщение #73 От 23/09/2013 04:56 цитата  

Всем дорого .Я на форуме недавно. Нашел китайский магазин запчастей , есть все оплата через эл.кошелек. Покупал там для смартфона ,брал тач . пришло,правда ждать месяц,но это того стоило.А вчера столкнулся с проблемой ,нужно было распечатать , принтер (Epson rx615)уснул посередине док-та я его включать ,а он зараза мигнет и все.Адрес Aliexpress.com там есть и транзики и микросхемы .Посмотрите.
Alexasha 
Нелегал
Сообщения: 13962
Alexasha
 
Сообщение #74 От 23/09/2013 08:19 цитата  

Цитата:
Aliexpress.com там есть и транзики и микросхемы .Посмотрите.

Вот сам там и покупай их. С доставкой выйдут золотые.
weyder 
Заглянувший
Сообщения: 1
 
Сообщение #75 От 06/10/2013 16:54 цитата  

Добрый день, имею принтер Epson T50, сдохли транзисторы и микруха драйвера, я взял рабочую плату от R290, все включается, только не сбрасываются картриджи, платы индентичны между собой. Слышал что необходимо прописать серийник головки в эту плату сервисной прогой, какая прога нужна ? и можно ли перешить плату чтобы принтер отображался как Т50 спасибо
водник1953 
Завсегдатай
Сообщения: 501
 
Сообщение #76 От 19/11/2013 11:40 цитата  

День добрый!Принтер Еpson TX659 не включался,то есть,всё как у людей:моргнёт зелёный светодиод и тишина...Внимательно прочитал всю тему,заменил ТТ3034 и ТТ3043 (в каждом были пробиты по одному транзистору) на КТ972/973,заменил дохлый 0,5 амперный предохранитель (F2),один из 47-ми омных резистора.Принтер включился,но высвечивает на экране фатальную ошибку.Что ещё ему не нравится,как считаете?
водник1953 
Завсегдатай
Сообщения: 501
 
Сообщение #77 От 19/11/2013 14:44 цитата  

С ошибкой разобрались и принтер даже малёк поработал,но потом рванула Е09А7218А,транзисторы опять пробиты.Решили на этом ремонт закончить.
pteroducktel 
Заглянувший
Сообщения: 1
 
Сообщение #78 От 08/12/2013 23:40 цитата  

Приветствую!
На моем R290 поменял транзисторы TT3034, TT3043.
При включении проворачивается мотор загрузки бумаги, а потом лампочки начинают мигать.
E09A7218A греется, но не очень сильно, палец держит)
Поменять ее или можно закончить ремонт?))
Gfhater 
Заглянувший
Сообщения: 1
 
Сообщение #79 От 19/01/2014 18:28 цитата  

Доброго времечка. Проблему описывать не буду - она похожа на обсуждаемую здесь. Вопрос вот в чем: где это предохранитель F2 находится? Просмотрел всю плату с увеличительным стеклом. Нет его нигде. Нашел на плате питания но там, как я понял не F2. А рядом (и не только рядом) с обсуждаемыми транзисторами не нашел, как не старался. Где он????????
ynod 
Заглянувший
Сообщения: 1
 
Сообщение #80 От 08/03/2014 15:15 цитата  

Мужики, всем Здравствовать. Прочел всё про R290. Спасибо,буду пробовать. javascript:emoticon('классно!')

Перейти: 
Следующая тема · Предыдущая тема
На страницу Пред.  1, 2, 3, 4, 5, 6  След.
Показать/скрыть Ваши права в разделе

Интересное от ESpec


Другие темы раздела Периферийные устройства



Rambler's Top100 Рейтинг@Mail.ru liveinternet.ru