ESpec - мир электроники для профессионалов


SONY KV G21M1 ch.BG-1S, зачем нужен диод D252

  Список форумов » Некомпетентные вопросы

Следующая тема · Предыдущая тема
АвторСообщение
oxan 
Заглянувший
Сообщения: 1
 
Сообщение #1 От 21/12/2016 09:55 цитата  

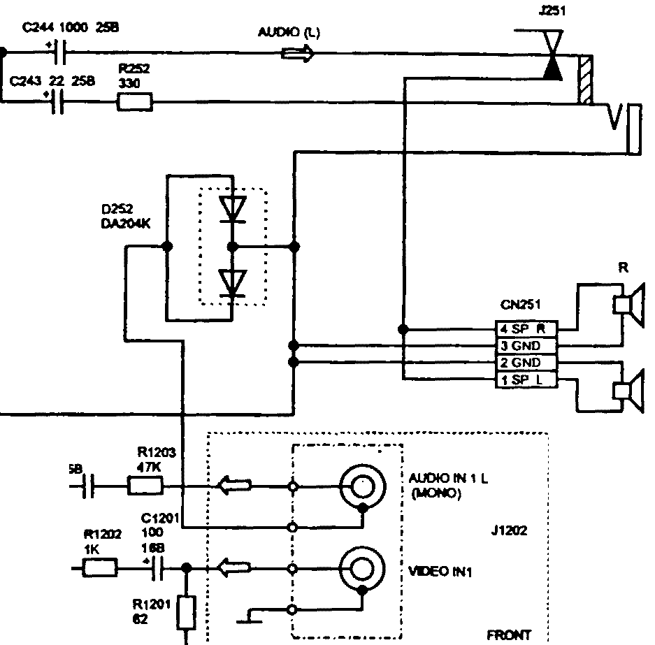
В телевизоре SONY KV G21M1 ch.BG-1S между общими проводами включен
коммутационный диод DA204K. Зачем?
Аналогично там же D103 в параллель с C111 и R104 между "землей" тъюнера и высоковольтной частью.

  D252 DA204K.gif  15.72 КБ  Скачано: 288 раз(а)
REKKA 
Фанат форума
Сообщения: 3722
REKKA
 
Сообщение #2 От 21/12/2016 09:57 цитата  

-коммутационный диод DA204K. Зачем?- что бы, такие как ты на его смотрели !!!!!!
киев 
Прислонившийся
Сообщения: 6953
киев
 
Сообщение #3 От 21/12/2016 10:36 цитата  

Давно не вижу, но раньше помнится к одежде запасные пуговицы пришивали. смех
непоседа 
Передовик
Сообщения: 1939
непоседа
 
Сообщение #4 От 21/12/2016 18:28 цитата  

Вот именно этим и отличается то время от нашего,чтоб человек труда не искал пуговицу,не терял время а отдыхал перед трудовой неделей,чувствуешь разницу в заботе о человеке. улыбка классно!
Snas 
Бывалый
Сообщения: 86
 
Сообщение #5 От 22/12/2016 00:13 цитата  

Защита от потключения на ходу.
victorx 
Передовик
Сообщения: 2116
 
Сообщение #6 От 22/12/2016 04:37 цитата  

позвони и спросиhttp://www.hotlinesupport.ru/sony.html

Перейти: 
Следующая тема · Предыдущая тема
Показать/скрыть Ваши права в разделе

Интересное от ESpec


Другие темы раздела Некомпетентные вопросы

1
666


Rambler's Top100 Рейтинг@Mail.ru liveinternet.ru