| Автор | Сообщение |
|
RaynorNeo
|
Здравствуйте.
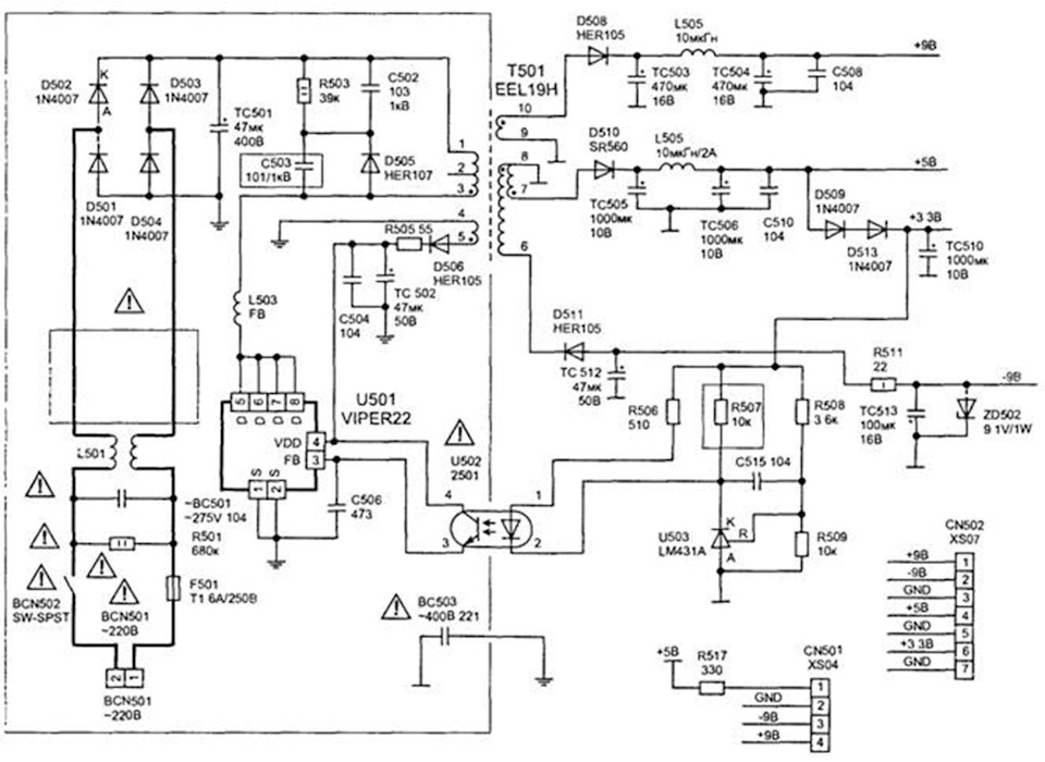
Можете объяснить как функционирует данный блок питания?
Именно откуда начинается и как проходит вся его работа?
12345678.jpg 134.13 КБ Скачано: 185 раз(а)
|
|
валентин-сибиряк
Фанат форума
Сообщения: 9057
|
|
Tipelo
Передовик
Сообщения: 1032
|
| Для этого надо знать закон ома! И еще чуть чуть! |
|
n max
Модератор
Сообщения: 17632
|
| Дипломная что-ль....как раз время |
|
Boris Gorbunkov
Семён Семёныч
Сообщения: 7529
|
Курсовая
ДОБАВЛЕНО 26/05/2020 23:02
| RaynorNeo писал: | | откуда начинается | С розетки - 220 V.
НЕ ВЛЕЗАЙ - УБЬЁТ !!!  |
|
vadim3008
Мастер Добрых Дел
Сообщения: 5819
|
| RaynorNeo писал: | | Именно откуда начинается и как проходит вся его работа? |
а Вам оно зачем?Если узнаете спать не будете!
| n max писал: | | Дипломная что-ль....как раз время |
если так,то представляю,что ждёт нас в будущем!  |
|
n max
Модератор
Сообщения: 17632
|
Тут судя по постановке вопроса надо начинать рассказ о пути электрончиков от электростанции  |
|