ESpec - мир электроники для профессионалов


LCD Philips 23PFL5522D/12 ремонт БП DELTA DAC-12M058 AF

  Список форумов » Некомпетентные вопросы

Следующая тема · Предыдущая тема
АвторСообщение
PvAlex 
Заглянувший
Сообщения: 2
 
Сообщение #1 От 21/10/2020 19:01 цитата  

телевизор Philips 23PFL5522D/12
шасси LC7.2E LB
блок питания DELTA DAC-12M058 AF

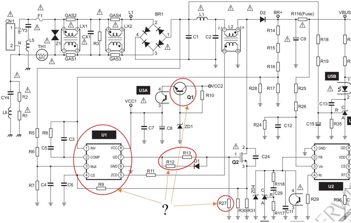
Выгорели компоненты блока питания DELTA DAC-12M058 AF в телевизоре Philips 23PFL5522D/12. В сервис мануале к шасси LC7.2E LB этого телевизора изображена схема совсем другого блока питания BL6L70PS09/J1. Сама схема блока питания DELTA DAC-12M058 AF на различных интернет-ресурсах есть но маркировки и номиналы отсутствуют. Нужны названия микросхемы U1 и транзистора Q1, а также номиналы резисторов R9, R12, R13 и R27 (выделены на схеме).

  2.jpg  172.87 КБ  Скачано: 491 раз(а)
vadim3008 
Мастер Добрых Дел
Мастер Добрых Дел
Сообщения: 5819
vadim3008
 
Сообщение #2 От 21/10/2020 19:35 цитата  

PvAlex, L6562D не подойдёт?Ну а дальше думаю догадаешься,что сделать.
PvAlex 
Заглянувший
Сообщения: 2
 
Сообщение #3 От 31/10/2020 14:37 цитата  

Спасибо за совет, но телевизор забрали с ремонта.

Перейти: 
Следующая тема · Предыдущая тема
Показать/скрыть Ваши права в разделе

Интересное от ESpec


Другие темы раздела Некомпетентные вопросы

---


Rambler's Top100 Рейтинг@Mail.ru liveinternet.ru