| Автор | Сообщение |
|
Corwin09
|
| Нужна любая информация на этот транзистор. Маркировка на самом теле DG3D4020CSRP. |
|
|
Corwin09
|
| М-да, видимо придется гребаный Панас по запчастям продавать. |
|
atmicandr
Мучитель микросхем
Сообщения: 5585
|
| Corwin09, дай фотографию того что написано на корпусе этого транзистора! В каком "панасе" он стоит? Мало данных!!! |
|
|
Corwin09
|
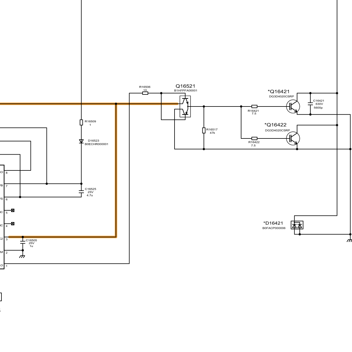
Телевизор Panasonic TX-PR42GT20, транзистор в стандартном корпусе о трех ног, на схеме маркировка DG3D4020CSRP, на самом DG402RP, кусок схемы прикладываю. Фото самого транзистора выложу в понедельник.
Безимени-1.jpg 188.78 КБ Скачано: 1007 раз(а)
|
|
|
Corwin09
|
|
TE
Старший модератор
Сообщения: 10199
|
| Точно не могу сказать, не занимаюсь плазмой, какие обычно стоят в Y-блоках, думаю IGBT не менее 30А и 400В должны подойти, например GT30G122, или подобрать в этом каталоге. |
|
|
Corwin09
|
Скорей всего с этими параметрами и нужен. Вот ещё экземпляр, находится на плате SC-board на схеме значится B1HFPFA00001, на самом 3Y0F2-спарка транзисторов.
| P4230072_новый размер.JPG |
| Описание: |
|
| Размер файла: |
255.63 КБ |
| Просмотрено: |
452 раз(а) |

|
|
|
|
anlyk
|
2PG006 === DG3D402
вместо сдвоенного примерь DMG20102 или DME20102 зависит от цоколевки |
|