| Автор | Сообщение |
|
cup_root
|
Друзья помогите распознать или просто подобрать транзистор!
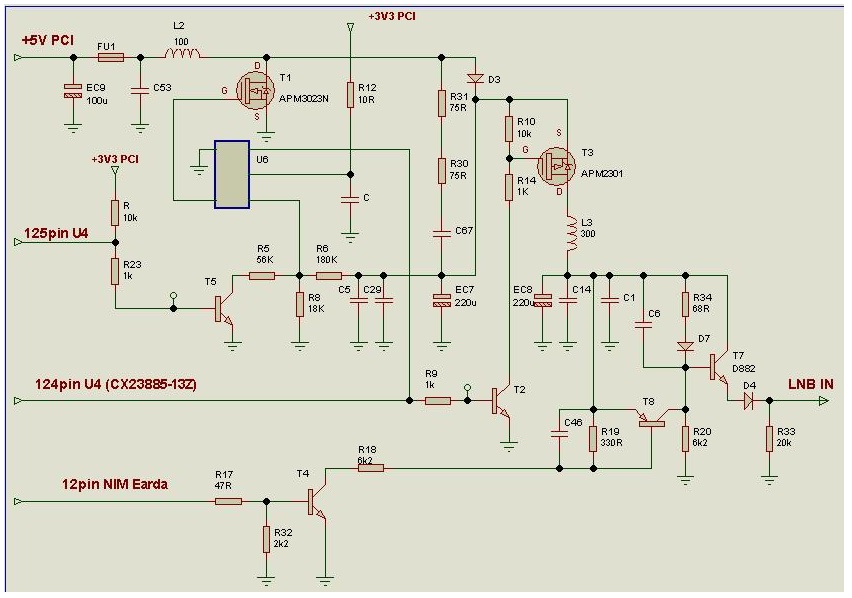
Похоже на повышающий преобразователь в пятиногом сот-корпусе.
После переполюсовки взорвался управляемый им транзистор.
Девайс - видеоочки, но попадался в нете он и в радиомикрофоне.



|
|
Yuritsh
Фанат форума
Сообщения: 18498
|
|
|
cup_root
|
| смотрел конечно, но ничего похожего по схеме включения |
|
|
cup_root
|
| Может подскажете какой транзистор подойдет? очевидно полевичек, но какой? |
|
Lenchik
Фанат форума
Сообщения: 7937
|
На китайском барахле Proff 7300 - 7301 стоит подобная микросхема. Все любителя SAT на форуме пирамида гадали что это. Там даже дилер этой несуществующей "фирмы" появлялся, но секрет не выдал.
Proff7300.jpg 103.45 КБ Скачано: 672 раз(а)
|
|
TE
Старший модератор
Сообщения: 10199
|
| Необходимо уточнить схему. Нарисована без ошибок? Данный преобразователь используется для питания SSD1502QT4? Наиболее подходит ШИМ-контроллер по ссылке, которую дал Yuritsh, NCP1400. Для умощнения выхода применен транзистор. Транзистор можно применить N-канальный с допустимыми напряжением 30В и током 2-4А, например, AO3402. |
|
|
cup_root
|
спасибо огромное буду пытать
ДОБАВЛЕНО 10/03/2013 22:25
под ногами ничего более подходящего чем STD6NF10T4 не нашел. Подойдет такой?
корпус великоват правда |
|
Yuritsh
Фанат форума
Сообщения: 18498
|
| Lenchik писал: | | На китайском барахле Proff 7300 - 7301 стоит подобная микросхема. Все любителя SAT на форуме пирамида гадали что это. Там даже дилер этой несуществующей "фирмы" появлялся, но секрет не выдал. | Lenchik, а ноги пронумеровать можешь на своей картинке? |
|
TE
Старший модератор
Сообщения: 10199
|
| Подобная микросхема APW7077. |
|
Lenchik
Фанат форума
Сообщения: 7937
|
Yuritsh, схем от DVB карт не существует в свободном доступе. Это нарисовано любителями. По всей видимости вид сверху.
Непонятная нога уходящая вдаль, это включение. Высокий уровень активный. Поэтому у автора темы два вывода замкнуты, навсегда включено. По отношению к картинке нарисованной автором, зеркальное отражение. Первая нога обратная связь. Резистор к земле автор возможно не заметил. |
|
|
cup_root
|
Припаял на проводах STD6NF10T4 все работало, но корпус великоват был, заменил на IRLML2502.
Поработал меньше минуты, погасли экраны пошел дым.. на другой плате.
ДОБАВЛЕНО 30/03/2013 11:25
помогите распознать виновника
| 234hg.jpg |
| Описание: |
| транзистор который задымил | |
| Размер файла: |
212.89 КБ |
| Просмотрено: |
554 раз(а) |

|
|
|
|
cup_root
|
8-ми ногая микруха рядом 06AL как я понял усилитель на наушники - как узнать ее?
транзистор судя по прозвонке соединяет земли двух плат... может ошибаюсь на нем видно N2
ДОБАВЛЕНО 30/03/2013 13:11
другая восьминогая max8211csa детектор правильной напруги |
|
|
cup_root
|
и тишина....
транзистор N2 - это похоже MGSF1N02LT1
такого нет конечно, думаю попробывать тот же IRLML2502. |
|
TE
Старший модератор
Сообщения: 10199
|
| cup_root писал: | | и тишина.... |
Вы слишком многого хотите, не прилагая собственных усилий. Что я вижу на фотокарточке? Вижу только транзистор T2 с маркировкой или N2, или K2. С чем соединяются 2 и 3 выводы, чтобы понять назначение элемента, не вижу. Хотите узнать - тестер, лупу в руки и вперед рисовать.
Если транзистор применяется для коммутирования положительного напряжения, он должен быть Р-канальным. При применении N-канального, напряжение будет подаваться через диод транзистора, даже при закрытом транзисторе. |
|
|
VitaliX71
|
Понятно что уже не актуально но... Это микросхема фирмы TOREX. Повышающий шим DC-DC контроллер 300khz. Название XC6367B103MR На фото она вторая, первая понижающая XC6365B103MR
DSC07567.JPG 134.93 КБ Скачано: 243 раз(а)
|
|