ESpec - мир электроники для профессионалов


Помогите опознать микросхему БП. Телевизор Shivaki STV-24LED

  Список форумов » Даташиты

Следующая тема · Предыдущая тема
АвторСообщение
aeon32 
Заглянувший
Сообщения: 5
 
Сообщение #1 От 03/01/2014 11:40 цитата  

Доброго времени суток.

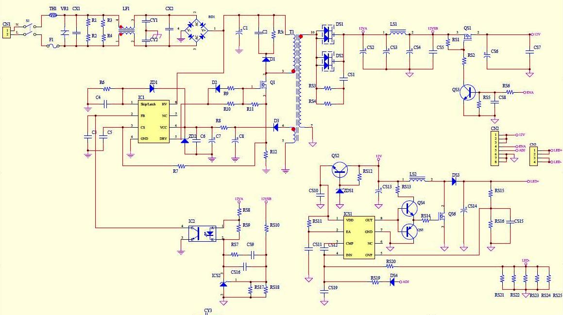
Во время грозы сгорела микросхема драйвера в блоке питания с позиционным обозначением IC1. Помогите опознать зверя. Телевизор Shivaki STV-24LED, блок питания SKYVIN CTN055 REV:1.1 Фото:







vadim3008 
Мастер Добрых Дел
Мастер Добрых Дел
Сообщения: 5819
vadim3008
 
Сообщение #2 От 03/01/2014 11:47 цитата  

aeon32, тебе в другой раздел! бяка
aeon32 
Заглянувший
Сообщения: 5
 
Сообщение #3 От 03/01/2014 11:54 цитата  

извиняюсь, ошибся разделом недовольство, огорчение
iv-9 
Фанат форума
Сообщения: 6359
iv-9
 
Сообщение #4 От 03/01/2014 12:08 цитата  

Типа NCP1271 или что-то из таблицы: http://remont-aud.net/ic_power/
KRAB 
Распугиватель клиентов
Сообщения: 21704
KRAB
 
Сообщение #5 От 03/01/2014 12:22 цитата  

aeon32, ты бы Генероттором качнул ... а то потом "будешь жалеть за даром потраченное время"!
eduard2 
Модератор
<B>Модератор</B>
Сообщения: 4783
eduard2
 
Сообщение #6 От 03/01/2014 18:25 цитата  

aeon32,
Цитата:
Типа NCP1271 или что-то из таблицы: http://remont-aud.net/ic_power/
ноги своей микробы распиши куда идут потом можно будет подобрать по таблице которую дал iv-9
aeon32 
Заглянувший
Сообщения: 5
 
Сообщение #7 От 03/01/2014 18:28 цитата  

Решено. Микросхема NCP1271A.
Схема БП - http://monitor.espec.ws/download.php?id=129452

Перейти: 
Следующая тема · Предыдущая тема
Показать/скрыть Ваши права в разделе

Интересное от ESpec


Другие темы раздела Даташиты



Rambler's Top100 Рейтинг@Mail.ru liveinternet.ru