| Автор | Сообщение |
|
vlad67h
|
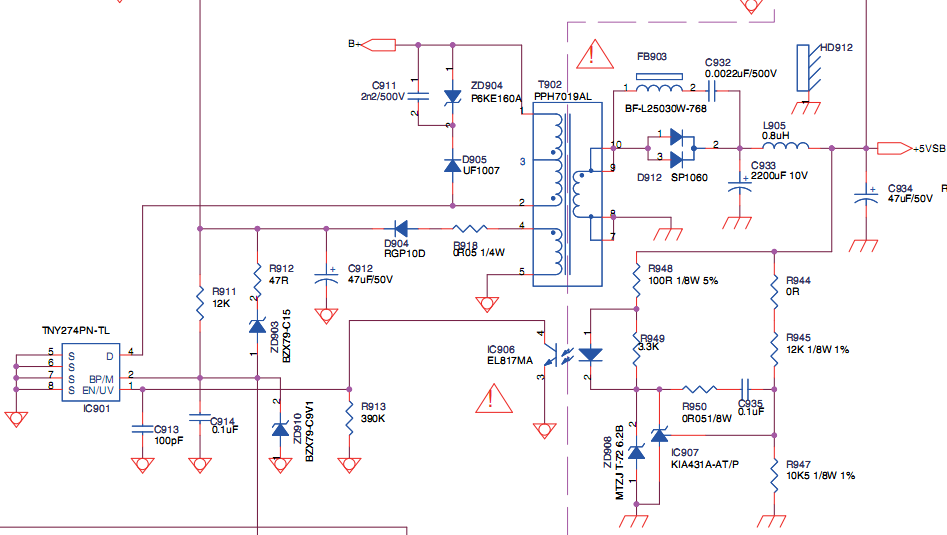
Телевизор филипс после грозы ,модуль 715G3816-PO3-H20-002U сгорела обмотка 1,2,3 намотана двойным проводом,кусок схемы прикладываю,перемотали ,дежурка без нагрузки 5V ,при нагрузки падает до 2,5V,предполагаю неправельно развёл концы транса,может есть у кого подобный опыт перемотки этого транса подскажите разводку,или даташит на него.Владимир.
Безымянный.png 75.79 КБ Скачано: 2373 раз(а)
|
|
RAMMER
Передовик
Сообщения: 1027
|
| vlad67h писал: | | Телевизор филипс после грозы ,модуль 715G3816-PO3-H20-002U сгорела обмотка 1,2,3 | vlad67h , подойдёт любой трансформатор ИБП с выходной обмоткой ~5V . Сам использую в таких случаях трансформаторы с БП BN44-000123 от мониторов Samsung , подключение проводами , крепление к плате на клей . Дёшево и сердито ...  |
|
|
vlad67h
|
| Спасибо за совет,попробую. |
|
|
Юрий2102
|
| vlad67h, Поставили этот трансформатор? Заработал блок? |
|
|
вивисектор
|
| Юрий2102 писал: | | vlad67h, Поставили этот трансформатор? Заработал блок? |
А чё не должен? |
|
|
mehanik
|
| В 715G3816-PO3-H20-002U в первичке 2 обмотки, . , а в BN44-000123 одна первичка. Как RAMMER, запитывал ШИМ рабочего режима??? |
|