ESpec - мир электроники для профессионалов


Помогите опознать деталь ТВ. Hisense 43N2170PW

  Список форумов » Даташиты

Следующая тема · Предыдущая тема
АвторСообщение
GoodRa 
Участник
Сообщения: 104
GoodRa
 
Сообщение #1 От 08/12/2023 18:39 цитата  

ТВ. Hisense 43N2170PW
шасси TP.MS6486T.PB753

телевизор после перенапруга, была вкл. сеть и включили генератор.))))
нет запуска, сам блок построен на мосфете и драйвере затвора (схему прелагаю)...
помогите опознать 6 ногую микросхему на плате и на схеме UB101

ДОБАВЛЕНО 08/12/2023 17:41

и ребята может кто уже ковырял после такого случая....есть ли смысл пытаться оживить или там жопа???

IMG_0753.JPG
 Описание:
справо от сетевого конденсатора
в конденсаторе дырка выгорела
 Размер файла:  289.4 КБ
 Просмотрено:  194 раз(а)

IMG_0753.JPG


IMG_0755.JPG
 Описание:
 Размер файла:  282.68 КБ
 Просмотрено:  135 раз(а)

IMG_0755.JPG


IMG_0756.JPG
 Описание:
 Размер файла:  315.61 КБ
 Просмотрено:  158 раз(а)

IMG_0756.JPG


  Power Supply Hisense TP.MS6486T.PB753 B16357 схема.pdf  239.13 КБ  Скачано: 252 раз(а)
may 
Передовик
Сообщения: 2808
may
 
Сообщение #2 От 08/12/2023 19:34 цитата  

LD7537
onoff 
Передовик
Сообщения: 1678
 
Сообщение #3 От 08/12/2023 19:43 цитата  

ob2273

ДОБАВЛЕНО 08/12/2023 22:06

номиналы здесь http://televid-sib.ru/index.php?action=dlattach;topic=64721.0;attach=146455
GoodRa 
Участник
Сообщения: 104
GoodRa
 
Сообщение #4 От 08/12/2023 21:19 цитата  

вот маркировка микросхемы

ДОБАВЛЕНО 08/12/2023 20:20

GoodRa писал:
вот маркировка микросхемы

спасибо, но посмотреть смогу завтра исчерпал лимит на скачивания

IMG_0766.JPG
 Описание:
искал в инете ничего толкового не нашел...может не то искал
 Размер файла:  250.41 КБ
 Просмотрено:  169 раз(а)

IMG_0766.JPG


adam7 
Участник
Сообщения: 114
adam7
 
Сообщение #5 От 02/02/2024 23:50 цитата  

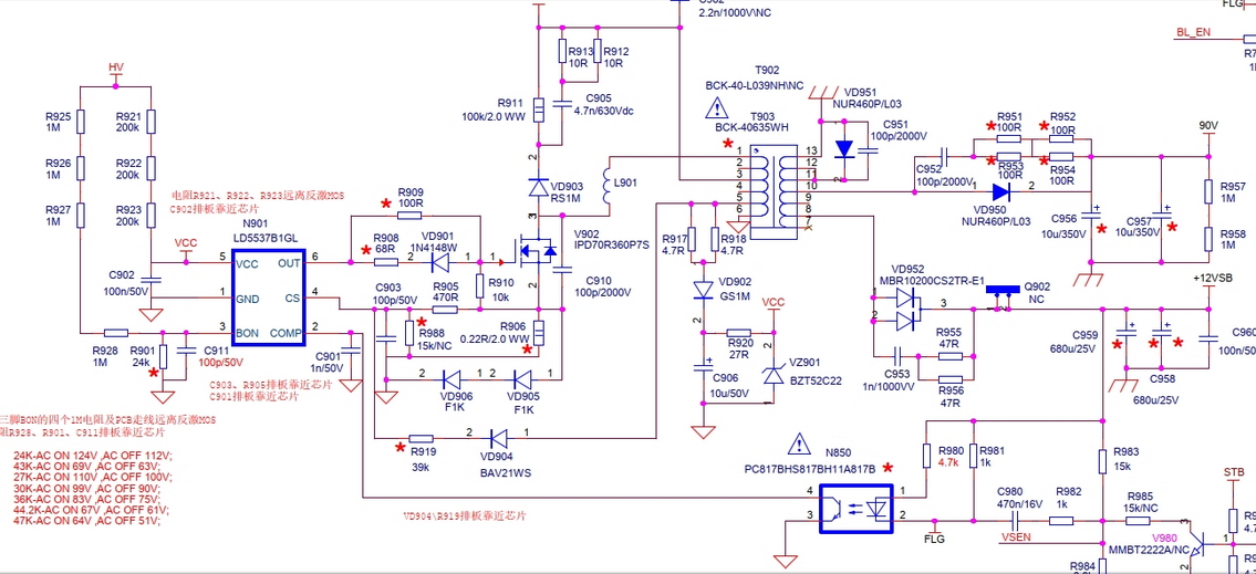
Может это подойдет LD5537B1GL?
Хотя маркировка не та, но схема похожа.

LD5537B1GL_.jpg
 Описание:
 Размер файла:  344.7 КБ
 Просмотрено:  430 раз(а)

LD5537B1GL_.jpg



Перейти: 
Следующая тема · Предыдущая тема
Показать/скрыть Ваши права в разделе

Интересное от ESpec


Другие темы раздела Даташиты



Rambler's Top100 Рейтинг@Mail.ru liveinternet.ru