ESpec - мир электроники для профессионалов


Помогите опознать детали в блоке питания DDR-60G-12

  Список форумов » Даташиты

Следующая тема · Предыдущая тема
АвторСообщение
pr58 
Бывалый
Сообщения: 41
 
Сообщение #1 От 14/07/2022 10:24 цитата  

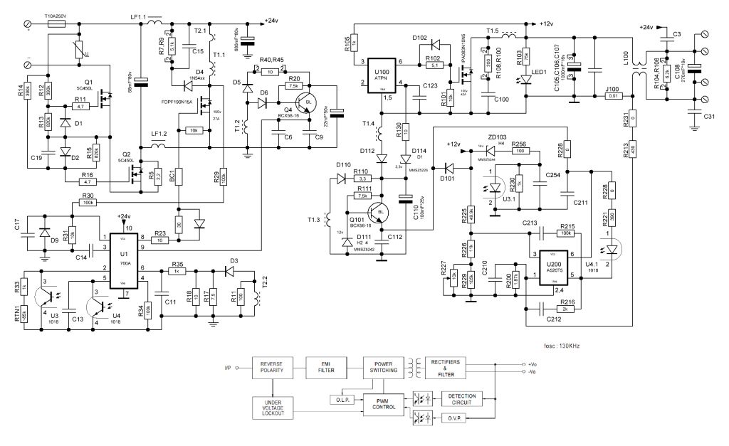
Схему прорисовал (ошибки возможны). Интересуют ATPN, A520T5, 700A

  Clipboard01.jpg  85.4 КБ  Скачано: 134 раз(а)
  DDR-60G-12.zip  95.49 КБ  Скачано: 132 раз(а)

Перейти: 
Следующая тема · Предыдущая тема
Показать/скрыть Ваши права в разделе

Интересное от ESpec


Другие темы раздела Даташиты



Rambler's Top100 Рейтинг@Mail.ru liveinternet.ru