ESpec - мир электроники для профессионалов


ORTON X80 ШИМ

  Список форумов » Цифровые приставки, спутниковое оборудование

Следующая тема · Предыдущая тема
АвторСообщение
Marat1374 
Заглянувший
Сообщения: 3
 
Сообщение #1 От 03/02/2013 18:48 цитата  

В блоке питания рессивера вздулась ёмкость 10mf и от ШИМа отлетела часть копуса, на остатке маркировкаTNY176 и всё. Кто сталкивался с подобным аппаратом подскажите полную маркировку ШИМа и есть ли у него аналоги.
n max 
Модератор
<B>Модератор</B>
Сообщения: 17614
 
Сообщение #2 От 03/02/2013 19:25 цитата  

TNY176, это и есть его марка
Rostyk.07 
Передовик
Сообщения: 2302
Rostyk.07
 
Сообщение #3 От 03/02/2013 20:26 цитата  

ORTON X80 TNY 175DG.
OPTICUM X80 PREMIUM SW2604.

тут брал
http://sat-prof.com.ua/forumdisplay.php?f=14
RAMMER 
Передовик
Сообщения: 1027
 
Сообщение #4 От 04/02/2013 00:55 цитата  

Marat1374 писал:
В блоке питания рессивера вздулась ёмкость 10mf и от ШИМа отлетела часть копуса, на остатке маркировкаTNY176 и всё. Кто сталкивался с подобным аппаратом подскажите полную маркировку ШИМа и есть ли у него аналоги.
TNY175-180 так же TNY275-280

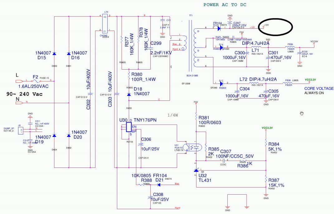
  TNY176N_БП.jpg  121.66 КБ  Скачано: 1519 раз(а)
Marat1374 
Заглянувший
Сообщения: 3
 
Сообщение #5 От 05/02/2013 00:45 цитата  

А после цифр какие буквы?TNY176PN большая,а у меня ШИМ как две спичечные головки.Был с образцом в магазине,консультант сказал что это TNY176GN,но нигде такой найти не могу.
RAMMER 
Передовик
Сообщения: 1027
 
Сообщение #6 От 05/02/2013 11:25 цитата  

Marat1374 писал:
у меня ШИМ как две спичечные головки.
Marat1374 , давай фото БП с двух сторон в хорошем качестве , так что бы было видно дорожки и номиналы элементов схемы . Фото можешь разместить на стороннем ресурсе , например на zalil.ru . А в тему дай ссылку на фото .
viktor_ramb 
Сам себе начальник
Сообщения: 23835
viktor_ramb
 
Сообщение #7 От 15/02/2013 21:17 цитата  

Marat1374,
Цитата:
А после цифр какие буквы?TNY176PN большая,а у меня ШИМ как две спичечные головки.Был с образцом в магазине,консультант сказал что это TNY176GN,но нигде такой найти не могу.

Приколхозь в дипе, раз планар дефицит.
Marat1374 
Заглянувший
Сообщения: 3
 
Сообщение #8 От 18/02/2013 18:51 цитата  

Всем спасибо.Поставил TNY275PN в дипе,работает нормально.

Перейти: 
Следующая тема · Предыдущая тема
Показать/скрыть Ваши права в разделе

Интересное от ESpec


Другие темы раздела Цифровые приставки, спутниковое оборудование



Rambler's Top100 Рейтинг@Mail.ru liveinternet.ru