| Автор | Сообщение |
Strike
Фанат форума
Сообщения: 3812
|
| pabel, Меня интересует решение этой проблемы, был бы негарантийный тестер в руках интересно изучить и исправить, если конечно это возможно. |
|
pabel
Фанат форума
Сообщения: 5471
|
Strike, Ну по гарантийному ,ты и сейчас его можешь отдать.
Если я правильно понял то ,в паспорте есть это время перехода из одного измерения в другое. |
|
Strike
Фанат форума
Сообщения: 3812
|
Я вчера написал письмо APPATECH, что возможно у вас где-то прокол, со ссылкой на тему и видео, сегодня они ответили, чтобы сконтактировался с Прист-ом, оф дистрибьютером в России.
Буду контактировать снова, посмотрим что из этого выйдет. |
|
Strike
Фанат форума
Сообщения: 3812
|
Дали информацию, что другие тестеры на этом АЦП ES51962Q, именно AX-155 и DT-9918T от CEM проявляют тот же дефект и так-же.  |
|
Strike
Фанат форума
Сообщения: 3812
|
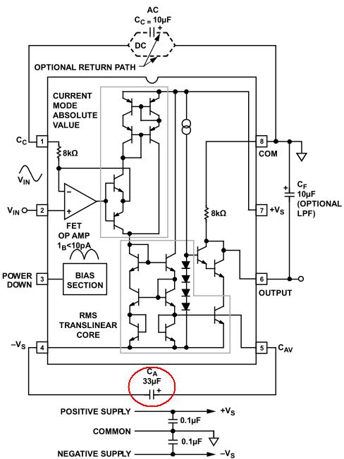
Разобрался.
Дело не в производителе тестера и не в АЦП.пришло еще одно подтверждение - UNIT UT61E.
Проблемка в TRUE RMS AC-DC конвертере, именно в особенности работы AD737.
.
Остаточное напряжение создает конденсатор на пине CAV, где в купе с CF, CC, определяется режим схемы, конвертирования входного переменного напряжения.( таблица 6 даташита).
Приблизительно ( с английским туго) могу описать процесс так:
Этот конденсатор CAV заряжается во время измерения и создает опорный , инерционный источник напряжения.
С его помощью схема производит среднеквадратичное выпрямление входного переменного в постоянное напряжение для АЦП.
Для правильности TRUE RMS измерений нужны значительные временнЫе параметры измерения которые и создает конденсатор CAV .
После завершения измерения конденсатор (поставленную задачу - инерционность источника, он выполняет) долго разряжается через схему, которая продолжает "вычислять" напряжение между ним и входным сигналом, в итоге мы видим медленно спадающие показания.
В тестерах-же где используется свой, встроенный в АЦП конвертер переменного напряжения, такой "особенности" нет, там используются диодные выпрямители, и тестер измеряет средне-выпрямленное (AVG) напряжение (которое калибруется под среднеквадратичное), как и в большинстве мультиметрах старшего поколения.
Кстати в даташите на ES51925.pdf описаны оба способа, с AD737 и без .
AD737 можно перевести в режим измерений средне-выпрямленных значений, это достигается исключением CAV (Ca-33мкф) по даташиту - Figure 27 . и этот "глюк" исчезнет.
В некоторых тестерах это и применяется, в переключаемых опциях режимов самого тестера - RMS/AVG (m.ix, Appa109? )
Если-же уменьшить этот конденсатор хотя-бы до 3.3 мкф, то немного сократится время падения до нуля, но обрежется нижний частотный предел измерения от 200гц, что не маловажно, т.к. в основном ( имхо) работают с 50-60гц переменкой.
Заводской предел Appa 106 для TRUE RMS - до 500 гц.
В обоих случаях понадобится перекалибровка тестера на переменке.
На остальные измерения не повлияет.
Теперь решайте сами.
Или вы имеете медленный спад к нулю после измерений на переменке, но показания на дисплее TRUE RMS при замерах.
Или шустрый прибор на переменке, но измерения средне-выпрямленные (откалиброванные под среднеквадратичные -RMS), но это уже другая история....
зы::
Дополните, если есть возможность более правильно описать процессы или есть ошибки.


2.JPG 45.73 КБ Скачано: 1169 раз(а)
|
|
m.ix
Master Mixa
Сообщения: 1972+
|
работают с 50-60гц переменкой.
==================
в настройках 109 это где то есть |
|

|