| Автор | Сообщение |
|
vladimbr2
|
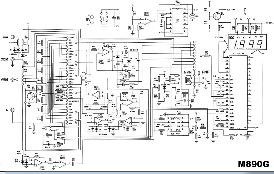
Уважаемые форумчане прошу помощи достался мне такой мультиметр на выводных компонентах из старых запасов жалко выбросить т.к. есть небольшие проблеммы а именно: в режиме измерения сопротивления на 2 кОм вместо 1 показывает 0.8 и в режиме 200мОм при замыкании щупов показывает 01.0 мОм. Также некорректо показывает температуру без термопары хотя внутри датчика роль выполняет диод Д13. Я проверил делитель R2-R10 и R4 без выпайки мне показал 1.2 вместо 1 хотя снаружи он в отличном состоянии ну выпаяю проверю еще раз если все будет нормально то куда копать? А вот с мОм незнаю что делать что может быть а так же с температурой пробовал вращать VR4 показания меняються но в пределах 10 градусов а он мне показывает температуру в комнате 50. Опорное или эталонное незнаю как правильно напряжение на АЦП на 36 ноге проверил и подстроил резистором R1 до 100мВ но это ничего не решило.
| 3.png |
| Описание: |
|
| Размер файла: |
295.71 КБ |
| Просмотрено: |
463 раз(а) |

|
|
|
Valeriynew
Передовик
Сообщения: 1792
|
| Для начала "крону" хорошую поставить, или дать питание от ЛБП. При заниженном питании могут быть любие фокусы... |
|
|
джабарбербердыберды
|
| И переключатель почистить ... |
|
олса
Передовик
Сообщения: 1903
|
В мультиметре основное-измерение напряжения . Потом на схему лепят ток, сопротивление....
При измерении напряжения и тока (переменка-постоянка ) большая погрешность ? |
|
|
vladimbr2
|
по переменке показывает 180 при том что в розетке 230
ДОБАВЛЕНО 22/02/2021 11:54
только перед этим я заменил резистор R6 который был почему то 1.2 кОм вместо 1. Поставил 1 кОм стал правильно показывать на пределе до 2кОм. А с напряжением теперь беда раньше 230 показывал |
|
|
vladimbr2
|
переключатель вскрывал помыл было много желтого солидола а так все норм
ДОБАВЛЕНО 22/02/2021 12:30
постоянка показывает идеально проверил источником образцового напряжения и Fluke 179 показания одинаковые |
|
|
vladimbr2
|
| Поставил назад r6 на 1.2 кОм переменное напряжение стало показывать нормально но сопротивление на пределе 2 кОм при измерении резистора 1 кОм показывает 0.8 |
|
|
vladimbr2
|
| Нашел наконец причину. Старый хозяин увидевший что переменное напряжение показывает неверно просто поставил больший резистор r36 вместо 1.87-2кОм и все. А то что резистор r6 не соответствует(бракованый) не проверил поэтому все и получилось. Поменял 2 резистора r6 и r36 нужного номинала и все наладилось |
|
|
vladimbr2
|
| Осталась одна проблема в режиме 200 мОм при замыкании щупов показывает 1мОм. Что может быть? |
|