| Автор | Сообщение |
TRIPLEX
Передовик
Сообщения: 2529
|
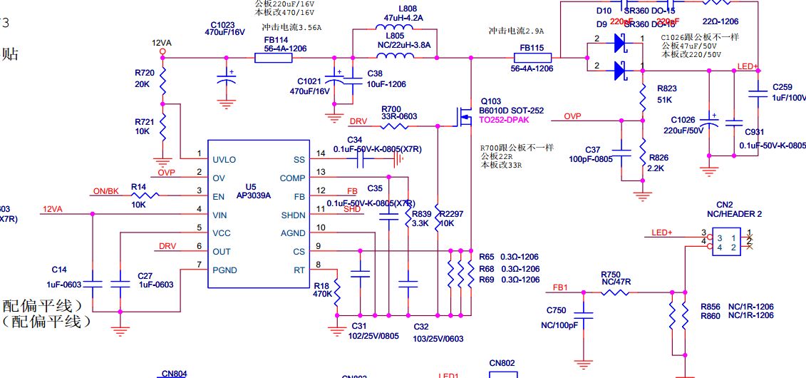
Main Board - MSDV3222-ZC01-01
Flash - GD25Q64B
Panel - V320bj6-pe1
Был первый ремонт, подсветка. Gосле замены диодов, подсветки не было, был в обрыве R14.
Отработал около месяца. Не включается, мигает индикатор.
Обнаружены пробитый QM3005 (заменён на AP4015), B6010 (заменён на ME15n10), под ME15n10 подгорела плата. Гарь вычистил, замазал маской.
После включения подсветки ME15n10 начинает разогреваться. Через минут 5-10 радиатор градусов 50-60 и вылетает. Может за собой прихватить AP4015.
Менял дроссел, по совету...
Заменил 3 подгоревших резюка 0.3ом
Менял AP3039, обе 3608, диоды D9-10, R700
Обвязку AP3039 всю осмотрел, всё по схеме.
Приходил такой же ТВ, с проблемой по матрице. Подключал от него подсветку, так же греется транзюк. Подключал от больного ТВ подсветку на тот ТВ, там транзюк не греется. Т.е. вывод дело не в самой подсветке.
Мысли закончились, в тупике 
mystery.jpg 106.67 КБ Скачано: 990 раз(а)
|
|
foxter-x
Передовик
Сообщения: 1503
|
| TRIPLEX, а напряжения на подсветку на рабочем и где горит? |
|
TRIPLEX
Передовик
Сообщения: 2529
|
| сравнить уже не с чем. Тот ТВ выдан |
|
foxter-x
Передовик
Сообщения: 1503
|
| Хорошо, а сколько на котором греется? Сколько светодиодов в линейке? Какие диоды? |
|
TRIPLEX
Передовик
Сообщения: 2529
|
Тут подсветка не совсем обычно сделана.
Два шлейфа. Один уходит на одну планку. Второй на две планки которые включены параллельно похоже. Или там шлейф подключается к одной планке, через неё проходит питание на вторую планку и соединены они между собо двумя проводками. Как-то так.
На одном шлейфе замерил 31.5в. Это который идёт на одну планку.
и шлейф на две планки 32.8 |
|
pion
Передовик
Сообщения: 1602
|
| Странно, что транзистор вылетает при температуре 60 градусов. Получается, что либо он вылетает из-за высокого напряжения, либо ему не хватает амплитуды сигнала на затворе. Сам транзистор тоже может быть левый, что скорее всего. Проще всего ослом посмотреть, что на нём происходит. |
|
mehanik93
Завсегдатай
Сообщения: 531
|
| TRIPLEX, сколько было в ремонте MSDV3222-ZC01-01 , никогда такого не замечалось - проблем с нагревом полевика Q103 . Хотя один раз менял всю MSDV3222-ZC01-01 ,благо тогда их можно было недорого заказать . Выгорела часть платы ( до дыр ) возле Q103 , из за дохлых кандёров в питателе . |
|
TRIPLEX
Передовик
Сообщения: 2529
|
| mehanik93 писал: | | TRIPLEX, сколько было в ремонте MSDV3222-ZC01-01 , никогда такого не замечалось - проблем с нагревом полевика Q103 . Хотя один раз менял всю MSDV3222-ZC01-01 ,благо тогда их можно было недорого заказать . Выгорела часть платы ( до дыр ) возле Q103 , из за дохлых кандёров в питателе . |
три транзюка ставил. 3й стоит снятый с мёртвой платы.
Да похоже осцилом надо посмотреть.
вот и у меня первый раз такое. И причина не понятна, где искать то  |
|
iv-9
Фанат форума
Сообщения: 6356
|
Вопрос, наверное, для проформы - эл. конденсатор после диодов зеленый лежачий (C1026 по твоей схеме) в порядке? Просто на этом майне часто он дуется, обрывается или теряет свойства. Как и два лежачих во вторичке БП.

|
|
TRIPLEX
Передовик
Сообщения: 2529
|
| поменял все по 12в. Ничего не изменилось |
|
alexsey_84
Передовик
Сообщения: 1572
|
| TRIPLEX, смотри что на затворах осликом ? Шим замени ! |
|
Farsh
Завсегдатай
Сообщения: 510
|
| или частота не та на затворе или амплитуды не хватает как pion говорит, частота резистором на 8й ноге задается, а амплитуда и форма сигнала на 6й ноге зависит от качества питания самого шима, или ключ по параметрам не подходит, можно параллельно r700 диод 4148 поставить катодом к шиму и уменьшить сопротивление r700 |
|
TRIPLEX
Передовик
Сообщения: 2529
|
поставил диод 4148, как-то вроде меньше стал греться, и не так активно. Но через минуты 3-4 уже радиатор 45-50град
Ниже скрины с осцила
Какая-то жесть, особенно на стоке он же дроссель
фото не приклыдвается, ошибку выдаёт. Загрузил на хост:
https://ibb.co/xXwqm6M
https://ibb.co/48svrVv |
|
Farsh
Завсегдатай
Сообщения: 510
|
| чистоту питания самого шима посмотреть еще можно, если норм, обвязку проверить, потом шим менять, частота 1,6МГц - дохреновато, в даташите мин 200к макс 1МГц |
|
TRIPLEX
Передовик
Сообщения: 2529
|
поменял от безысходности всю обвязку шимки и всё заработало нормально. Транзистор на радиаторе 35-40град. частота 620к
Спасибо всем откликнувшимся  |
|
|
RIM9668
|
Я бы
Поднял индуктивности, фильтрующего, вч дросселя. |
|