| Автор | Сообщение |
|
ALEXEY123456
|
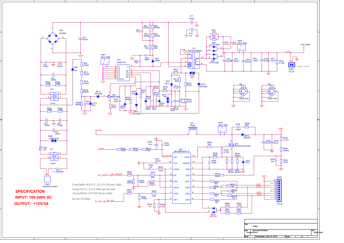
TELEFUNKEN LED
Model: TF-LED32S27T2
Chassis/Version: T-TU6M3
Panel: LC320DXJ-SFA2 RDL320HY (LD0-803) REV.00
LED backlight: 5800-W32001-3P02
LED driver (backlight): integrated into MainBoard
PWM LED driver: MP3398A
MOSFET LED driver: AOD4286 (D4286)
Power Supply (PSU): integrated into MainBoard
PWM Power: LNK6777K
MainBoard: 5800-A6M31G-0P10
IC MainBoard: SPI Flash: 25Q64, TPA3113D2, MP8126
Тuner: CP DVB-T2
Час добрый Уважаемые Мастера. Проблема вроде стандартная но решить не получается. Телевизор TELEFUNKEN TF-LED32S27T2 при включении диоды загораются на мгновение (видно только при снятой матрице) и гаснут. Вроде понятно драйвер (заменил) MP3398A уходит в защиту. Сигналы BL ON/OFF и DL ADJ на выводах 2 (EN) и 3 (PWM) вроде в норме по 4v, питание VIN 15 PIN 5,8V. Игрался с ограничением по току (6PIN ISET увеличивал сопротивление на землю). Менял делителем ОС по выходному напряжению вывод OVP 12pin. Без результата. MOSFET, диод, стабилитрон, светодиоды в порядке. Куда дальше рыть пока не понял. Прошу помощи, что то я упускаю. За ранее благодарен, с Уважением Алексей
| TELEFUNKEN TF-LED32S27T2_MP3398A.png |
| Описание: |
|
| Размер файла: |
210.05 КБ |
| Просмотрено: |
119 раз(а) |

|
|
|
Витькан
Завсегдатай
Сообщения: 610
|
| ALEXEY123456 писал: | | Менял делителем ОС по выходному напряжению вывод OVP 12pin. Без результата. Прошу помощи, что то я упускаю. За ранее благодарен, с Уважением Алексей |
1. А в какую сторону менял делитель по защите OVP (защита от превышения напряжения), и зачем это делал?
2. Это драйвер повышающего типа. В первую очередь, я бы заменил электролитические конденсаторы на входе и выходе драйвера. На входе драйвера - это конденсатор ДО дросселя LP1. А на выходе драйвера - это конденсатор ПОСЛЕ диода QP13, то есть электролиты по 47 мкФ (CP23 и еще какой-то)...
Если конденсаторы ушатанные, то при работе в импульсных преобразователях, на них могут возникать значительные просадки и перенапряжения, а значит могут срабатывать защиты по перенапряжению (OVP) и пониженного напряжения (UVP). |
|
|
ALEXEY123456
|
| Увеличивая сопр. Верхнего плеча. Ёмкости посмотрю утром. Благодарю не посмотрел. |
|
iv-9
Фанат форума
Сообщения: 6356
|
| Конденсаторы то понятно, а почему сами леды не могут? Если подсветке больше 3 лет менять все и сразу ) В любом случае нужно. |
|
TO(Nic)
Завсегдатай
Сообщения: 996
|
| Цитата: | | включении диоды загораются на мгновение (видно только при снятой матрице) и гаснут |
Довольно частая проблема в телефункинах, при неисправных св-диодах подсветки |
|
|
ALEXEY123456
|
| Проверял через рабочий драйвер |
|
|
Иванова
|
| а светодиод подгореть не может? Загораться сперва она может, но потом светодиод подкорачивает, драйвер понимает что не то, и уходит в защиту Прибор есть, проверить светодиоды? |
|
|
ALEXEY123456
|
|
Витькан
Завсегдатай
Сообщения: 610
|
| ALEXEY123456 писал: | | Увеличивая сопр. Верхнего плеча. Ёмкости посмотрю утром. Благодарю не посмотрел. |
Делитель по защите OVP - трогать не нужно.
Конденсаторы надо заменить.
| iv-9 писал: | | Конденсаторы то понятно, а почему сами леды не могут? Если подсветке больше 3 лет менять все и сразу ) В любом случае нужно. |
Замена кондеров - так как это дешево и быстро, и чтобы отсечь проблемы с драйвером. У повышающего преобразователя - кондеры "быстро" изнашиваются, так как пульсации тока в кондерах - равны току нагрузки...
На счет диодов, автору никто не мешал уменьшить общее падение напряжения у светодиодной подсвети, путем шунтирования 1-го или 2-х диодов, и тем самым исключить срабатывание защиты OVP из-за износа диодов. |
|
|
Иванова
|
| высоковольтный транс тоже , подкарачивать может |
|
|
ALEXEY123456
|
| Благодарю всех кто откликнулся. Проблему решил довольно просто, как всегда все из за невнимательности. Я сразу обратил внимание на довольно низкое напр. VIN 5.8в, но по даташиту в приделах нормы. Когда стал тотально проверять все банки, естественно их выпаивал, за ними, так не видно, цепочка сопр. по питанию VIN R31,32,33, присмотревшись внимательно подозрение вызвали пайки, пропаял поставил все на место, восстановил номинальные сопротивления, все заработало. Еще раз благодарю всех за участие, тема закрыта, с Уважением Алексей. |
|