| Автор | Сообщение |
|
ALFA-SERVICE
|
Panasonic TX-26LE60PK
Бп- TNP8EPL50
Шасси-TKZ0E9901
MAIN-BOARD-TNP8EAL40
После включения начинает моргать светодиод,бп (TNP8EPL50) пытается запуститься (слышен характерный звук) на TP001 - 15v, TP002 (напряжение появляется и исчезает),TP003- 0v (кроме как был проведен внешний осмотр и замерены напряжения на выходе БП, никаких работ не производилось) Проблема началась после скачка напряжения в сети. опыта в ремонте жк очень мало подскажите знающие люди возможное решение данной проблемы.
Здесь схема http://archive.espec.ws/section315/file21489.html |
|
|
B.B.
|
ALFA-SERVICE, читаем ПРАВИЛА и исправляем тему.
Кнопка "исправить" в правом верхнем углу твоего сообщения.
Сформулируй в теме вопрос к участникам. |
|
|
ALFA-SERVICE
|
ИСПРАВИЛ
ДОБАВЛЕНО 21/08/2010 00:20
В СМЫСЛЕ ТЕМУ . А ВОПРОС ПОКА ОТКРЫТ.  |
|
|
B.B.
|
| ALFA-SERVICE писал: | | кроме как был проведен внешний осмотр и замерены напряжения на выходе БП, никаких работ не производилось |
А кто же их будет производить? Или мы будем говорить, а ты делать?
| ALFA-SERVICE писал: | | А ВОПРОС ПОКА ОТКРЫТ | Это разве вопрос?| ALFA-SERVICE писал: | | подскажите знающие люди возможное решение данной проблемы. | Подсказываю - возможно. |
|
|
ALFA-SERVICE
|
И , что никто не подскажет ?  |
|
|
andros
|
| ALFA-SERVICE, А чего подсказывать ? Толком инфу не выложил , а телепатов здесь нет . |
|
|
ALFA-SERVICE
|
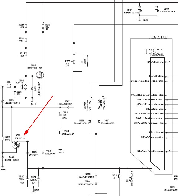
Вопрос решен. Был неисправен Q803 - 2SK2231Q.
Фрагмент из схемы БП врезал B.B.
2010-08-21_192620.jpg 61.73 КБ Скачано: 5514 раз(а)
|
|
|
ALFA-SERVICE
|
СПСИБО. УРОК УСВОЕН.  |
|