| Автор | Сообщение |
|
vladserebrya
|
В аппарате, до меня поменяли битую AP4606, телек отлично поработал 24ч, и та же AP4606 умерла. Сейчас тв у меня, сменил AP4606, проверил питание-стоит стабильно=14В, и на всяк случай сменил конд. на питании AP4606. Телек завёлся, поработал пару дней, и ещё труп той же AP4606.
Пробой происходит между ногами 5,6,7,8 и 3ногой по питанию 14В.
Нашёл в переключателе питания S1 плохой контакт,устранил.
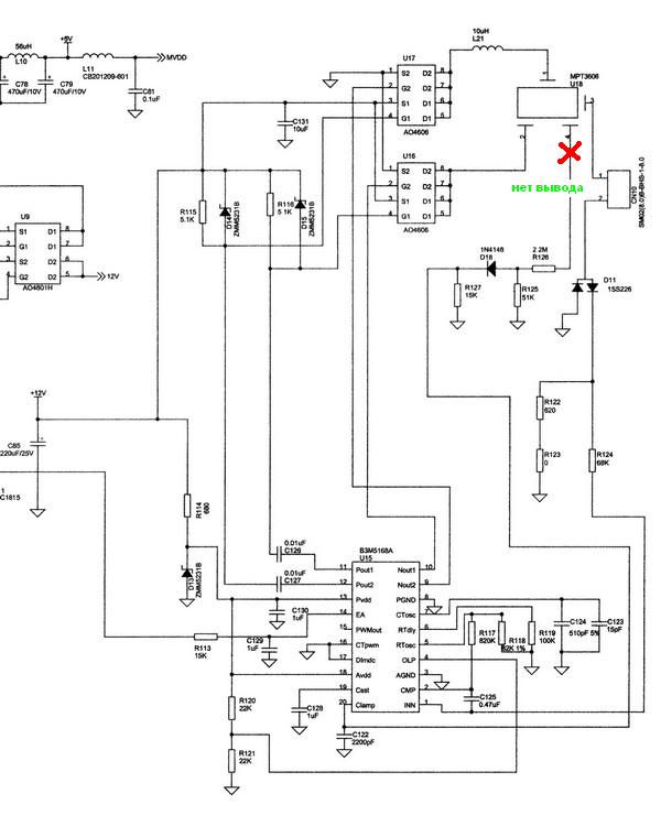
Сейчас установил новую AP4606(поз.U17), замерил напряжения.По ножкам:
1.GND
2.размах импульсов 0-5V
3.питание +14V
4.размах импульсов 9-14V
5,6,7,8.размах импульсов 0-14V
Вопрос:Что может, помимо выключателя S1, служить причиной выхода из строя AP4606?
Состав:
проц Winbond W78E065A4QPL
шим подсветки KH0803A FT84P6054S
сборки (U16,U17) AP4606
TDA7053A
HCF4052
2Вопрос: каким софтом слить прошивку? на плате есть Rx,Tx.








|
|
|
gavrykgsm
|
vladserebrya, все,что угодно,начиная от оторванных холодного,либо горячего концов ламп(либо искрения и периодического замыкания на рамку панели) и до неисправности самого трансформатора подсветки(периодическое межвитковое)+ еще куча разных причин.......  |
|
|
vladserebrya
|
gavrykgsm, а по поводу слить прошивку можешь подсказать, каким софтом?
ДОБАВЛЕНО 26/03/2011 09:07
и вот эта ферритовая хрень под обозначением U18- это что-то типа трансформатора, но не трансформатор. у неё 3 вывода ни один не звонится даже на МОм.
ДОБАВЛЕНО 26/03/2011 09:08
придётся добраться до ламп, может и в правду концы отпаялись |
|
|
gavrykgsm
|
| vladserebrya, вот эта ферритовая хрень и есть ПЬЕЗОТРАНСФОРМАТОР.....и дохнут они как мухи. Лучший вариант - замена на обычный трансформатор или полная замена инвертора(я по трассировке смотрю,инвертор вообще можно оттуль аккуратно вырезать).... |
|
Captain
Передовик
Сообщения: 1481
|
| vladserebrya писал: | | и вот эта ферритовая хрень под обозначением U18- это что-то типа трансформатора, но не трансформатор. у неё 3 вывода ни один не звонится даже на МОм. |
попробуй промерить тестером с большим выходным током при измерении (к примеру, стрелочный). Вполне возможно что это умножитель напряжения. Давно уже я такого решения не видел, и то там было на рассыпухе.
Понять причину можеш только ты, паяльник и тестер у тебя в руках. Искрение питания - может быть. Но мне непонятен смысл работы этого ключа. Он на раскачке этого феррита или он на стабилизаторе (дросель там какой то рядом)? Может хоть структурно схему разрисуеш? Ну или ссылку кинь.
| vladserebrya писал: | | придётся добраться до ламп, может и в правду концы отпаялись |
можно на прогон подкинуть внешнюю. Сравнить режимы осцилографом.
Может имеет смысл адаптировать внешний инвертор как у ноутов? Они есть достаточно компактные.
ДОБАВЛЕНО 26/03/2011 11:24
gavrykgsm, а есть инфа почитать/посмотреть по этим трансам? Не сталкивался. |
|
|
gavrykgsm
|
Captain, ща...нарою и скину..... Инфы по ним мало,смысл их работы - работа в резонансе на частоте ШИМ. Короче...маленькая пьезозажигалка с программным управлением(это утрируя и упрощая)  |
|
|
vladserebrya
|
| Captain писал: | | или ссылку кинь. |
ДОБАВЛЕНО 27/03/2011 12:42
На схеме марка транса MPT3608. как мне подобрать его аналог из неферритовых трансов?чето невижу datasheet на него 
pic41.jpg 51.11 КБ Скачано: 2333 раз(а)
|
|
сергей_пушкино
Завсегдатай
Сообщения: 404
|
| Лучше всего ,поставить платку отдельного инвертора на нормальной элементной базе,я бы так сделал-просто и понятно. |
|
|
vladserebrya
|
я бы тоже так сделал, если бы за это заплатили  |
|
|
CHEL_EV
|
| vladserebrya писал: | я бы тоже так сделал, если бы за это заплатили  |
Всё же надо новую плату мастрячить, не так уж и много она стоит.
300 рэ плюс минус не уж то телек этого не стоит?
Феррерит подбирать больше проблем будет...
Форумчане дело говорят!
Другое дело была бы фирма, обязательно бы помогли с приобритением или с инфой, а это чисто китайская вищица.. |
|
|
B.B.
|
| CHEL_EV писал: | | Феррерит подбирать больше проблем будет... | Только два варианта. Замена пьезо на аналогичный или установка нового инвертора.| сергей_пушкино писал: | | поставить платку отдельного инвертора на нормальной элементной базе |
|
|
|
vladserebrya
|
Хозяин отказался чинить, забрал без ремонта  |
|
Юрий 72
Передовик
Сообщения: 1397
|
| Если кому понадобится: я ставил транс от инвертора Samsung LE-32... Там такие длинненькие трансы штук 16, по одному на каждую лампу. |
|
Юрий 72
Передовик
Сообщения: 1397
|
| Защита на KH0803A отключается светодиод или R 390 - 820 kOm параллельно С125: 5нога KH0803A. |
|