| Автор | Сообщение |
|
Sanzila
|
Всем добрый день
TV Supra stv-lc2410f шасси v1j08, power IP0220430 rev:00
На входе БП телевизора сгорела индуктивность, помогите найти схему для этого телевизора с БП(или похожую) весь перелазил или подскажите каким номиналом можно заменить эту индуктивность! 
| 15092012047р.JPG |
| Описание: |
|
| Размер файла: |
572.92 КБ |
| Просмотрено: |
899 раз(а) |

|
| 1509201204а9у.JPG |
| Описание: |
|
| Размер файла: |
283.05 КБ |
| Просмотрено: |
810 раз(а) |

|
|
|
serega-64
Старший модератор
Сообщения: 10180
|
| Sanzila писал: | | И я так понимаю если сгорела индуктивность, то и резистор наверно навернулся? |
А проверить, что, вера не позволяет? Читайте правила создания тем в разделе, затем приборы в руки и вперед, гаданием тут не занимаются! |
|
|
Sanzila
|
| serega-64 писал: | | Sanzila писал: | | И я так понимаю если сгорела индуктивность, то и резистор наверно навернулся? |
А проверить, что, вера не позволяет? Читайте правила создания тем в разделе, затем приборы в руки и вперед, гаданием тут не занимаются! | Да, действительно туфту написал, резюк нормальный! |
|
may
Передовик
Сообщения: 2806
|
| Sanzila, Катушку перемотай, там витков с гулькин нос, или перемычки поставь. |
|
snoopy
Учу ТВ летать
Сообщения: 3023
|
| Sanzila, Похоже ты не мастер и по этому тему в соответствуюсчий раздел. |
|
|
Sanzila
|
| snoopy писал: | | Sanzila, Похоже ты не мастер и по этому тему в соответствуюсчий раздел. | Да я не мастер и не каждый день ковыряюсь в аппаратуре, поэтому и попросил помощи. |
|
makeym
Фанат форума
Сообщения: 9737
|
Sanzila, Такая проволока просто так не горит!
Закрой и снеси в СЦ! |
|
|
Sanzila
|
| Были бы СЦ у нас, конечно отнес бы! |
|
makeym
Фанат форума
Сообщения: 9737
|
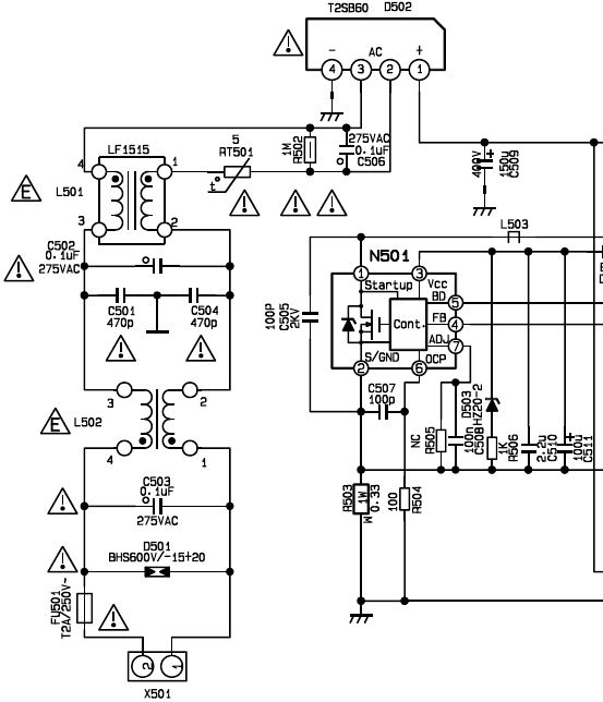
(помогите найти схему для этого телевизора с БП(или похожую))
Стандартный сетевой фильтр - ни чего нового 
ааа.JPG 62.94 КБ Скачано: 1952 раз(а)
|
|
serega-64
Старший модератор
Сообщения: 10180
|
| makeym писал: | | Такая проволока просто так не горит! |
Да там по ходу отгорело от хреновой пайки, блин, у ТС проблемы, мля, на ровном месте. |
|
makeym
Фанат форума
Сообщения: 9737
|
Проверь хотябы диодный мостик и сетевую банку на К.З.
ДОБАВЛЕНО 15/09/2012 21:40
serega-64, Вряд-ли - пред у него то-же пыхнул  |
|
may
Передовик
Сообщения: 2806
|
| Было дело, мкнут они сами по себе, изоляция видимо дерьмовая. |
|