| Автор | Сообщение |
|
aeon32
|
Доброго времени суток.
Во время грозы сгорела микросхема драйвера в блоке питания с позиционным обозначением IC1. Помогите опознать зверя.
Телевизор : Shivaki STV-24LDGW7
Шасси MSD309PV7
Панель - M236H1-L01 Rev.C1
Процессор - под радиатором
Flash - 25L3205D
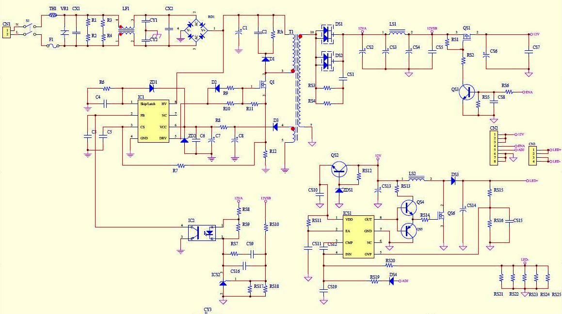
Блок питания SKYVIN CTN055 REV:1.1 Фото:


|
|
|
B.B.
|
| aeon32, в теме размести название основных блоков, согласно правил раздела. |
|
iv-9
Фанат форума
Сообщения: 6356
|
| Да и по ногам - какая на корпус, какая питание, какая затвор, какая на оптопару. Навскидку - типа NCP1271 или что-то из таблицы: http://remont-aud.net/ic_power/. Сам подставь. |
|
semvictor
Фанат форума
Сообщения: 3098
|
aeon32, А это не твоя плата?
power.jpg 95.93 КБ Скачано: 1676 раз(а)
|
|
iv-9
Фанат форума
Сообщения: 6356
|
| Остаток первой строки вроде ..71A, как у NCP1271A ? По схеме от semvictor подходит. |
|
semvictor
Фанат форума
Сообщения: 3098
|
iv-9,Ваще-то она(NCP1271A) там и стоит.  |
|
|
aeon32
|
iv-9, это действительно почти наверняка NCP1271A (по распиновке, схеме включения и уцелевшей части названия сходится).
semvictor, да, это моя плата
Благодарю за помощь! |
|