| Автор | Сообщение |
|
Shteiner
|
Philips 42PFL7423D\12 шасси Q529.1E LA
панель LC420WUF - SAA1
PSU: HJ821.28.B
MAIN & AV BOARD: SSB Q529.1E
PNX8541E/2414
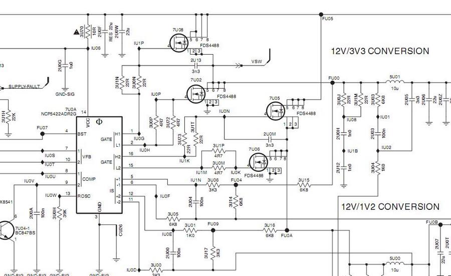
Принесли в ремонт после другова мастера, со словами сгорел процессор. При включении телевизор сначала мигал белым светодиодом произвольное количество раз (1-8) а потом красным 2 раза. При запуске БП все напряжения появляются 12в, 3.3в, 24в, как только белый индикатор проморгает - все напряжения с бп исчезают, кроме дежурного 3.3в. Сначала заменил два конденсатора в БП, 2165 - 22nF и 2179 - 100nF- потеряли свою емкость, не чего не изменилось. Начал мерить напряжение на майне:
DC-DC преобразователи
5U05 - +5,40V
5U04 - +1,35V
5U01 - +0,52V
5U00 - +1,25V
Померил сопротивление относительно корпуса 5U01- 800 Ом. Выпаял два полевика 7U08 и 7U02 проверил, подозрительного не чего не заметил, впаял обратно. Начал дальше делать измерения (7U0M - 1,2V, 7F07 - +2,5V) смотрю а телевизор уже включился, 3,32V на 5U01 появилось. Почитал темы и понял, что в этом шасси выгорают DC-DC преобразователи. Собственно вопрос как доработать DC-DC, есть ли на него бюллетень?
dc.JPG 70 КБ Скачано: 1313 раз(а)
|
|
iv-9
Фанат форума
Сообщения: 6356
|
| Shteiner писал: | | Почитал темы и понял, что в этом шасси выгорают DC-DC преобразователи. |
Точнее в этом шасси из-за DC-DC выгорают процессоры и т.д.  |
|
REKKA
Фанат форума
Сообщения: 3722
|
| По моему микре 7UOM (NCP 5422 ADR 2G) ляля Если , щупом прикоснешься к выв. она за работает, а так не работает это, говорит о том что, нет генерации .Ее менять надо и все ,а доработки только хуже сделают этому аппарату |
|
Ingh
Передовик
Сообщения: 1403
|
REKKA, прав. Я не особо силён в кинескопных телах, а вот ЖК и ПЛАЗМА мой конёк. Доработкам тут не место, разве что пару кондёров можно добавить по питалову для гашения пульсации с БП. Микру действительно скорее всего на замену. Советую проверить обвязку по малоёмкостным кондёрам в обвязке. DC-DC на замену. Они могут звониться, как нормальные, но пр нагрузке песня другая.
ДОБАВЛЕНО 19/05/2016 15:03
NCP5422 пока не трогай. Транзюки меняй.
5U01 - +0,52V - проверь ещё раз.
NCP5422 на ней замерь напруги и сравни с datasheet. Потом сделаешь выводы сам. Не промахнись. В твоих замерах есть отклонения. Для цыфры даже отклонение в 0.2 В иногда чревато для маломощьных. |
|

|