| Автор | Сообщение |
|
vizgen
|
Доброго времени суток. Сломался кухонный тв. Симптомы такие: Включается, сразу после включения в розетку, индикатор переходит с красного в синий, появляется характерный высокочастотный писк, загорается подсветка и писк пропадает, вместо изображения черная картинка. выключаю, даю постоять минут 10-15 в включенной сети и телевизор включается нормально и работает продолжительное время.
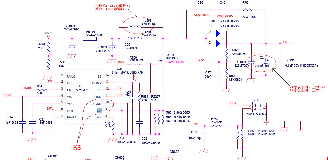
Разобрал, заменил все электролитические конденсаторы, в том числе и вздутые, проблема не ушла. НАшел схему, начал копать со стороны подсветки, а конкретно с обвязки контроллера AP3039AM-G1.
Выяснил, короткое 9 ноги на массу, выпаял конденсатор С31, замерил, живой, кз не ушло. Прозвонил обвязку, проблем не обнаружил. Звонил так же на предмет кз по круг, проблем не обнаружил. Замеры произвожу выпаянных деталей.
Насколько я понимаю, нужно менять контроллер ? или я что-то упускаю ? Возможно ошибаюсь.
Буду благодарен помощи. Спасибо за внимание и понимание.
Схемы прикладываю.
| 1173.970.jpg |
| Описание: |
|
| Размер файла: |
281.19 КБ |
| Просмотрено: |
1208 раз(а) |

|
AP3039AM-G1.jpg 153.3 КБ Скачано: 1488 раз(а)
MSTV2407-ZC01-01.pdf 1.99 МБ Скачано: 1609 раз(а)
|
|
foxter-x
Передовик
Сообщения: 1503
|
| vizgen писал: | | Выяснил, короткое 9 ноги на массу, выпаял конденсатор С31, замерил, живой, кз не ушло. |
Повеселил. К мастеру неси. |
|
|
vizgen
|
| foxter-x писал: | | vizgen писал: | | Выяснил, короткое 9 ноги на массу, выпаял конденсатор С31, замерил, живой, кз не ушло. |
Повеселил. К мастеру неси. |
Все понятно описал. Что непонятного ? Вместого того чтобы логически поразмышлять, проще в сервис отнести, где горе мастера сдерут шкуру за этот хлам. Мне проще за 2500 купить рабочую мамку на этот телевизор.
А я пошел самым сложным путем. Инструмента у меня хватает. Руки из правильного места растут ) Возможно не хватает опыта. Но ведь для этого я и написал сюда. Если вы не хотите проявить человечность, то можете пройти мимо. Спасибо. |
|
SASHATOD
Фанат форума
Сообщения: 9885
|
vizgen, Это значить мы горе мастера?
Ты когда смотрел на коротыш не обратил внимание на токовые датчики?  |
|
|
vizgen
|
| SASHATOD писал: | vizgen, Это значить мы горе мастера?
Ты когда смотрел на коротыш не обратил внимание на токовые датчики?  |
Нет. Успел произвести только первоначальный осмотр. Понимаете, если дать постоять в сети минут 15-20, то он начинает нормально работать ) Его можно сутки гонять и никаких проблем. Это меня и сбивает с толку. Стоит дать немного постоять без сети и все, уже включается на половину. Подсветка стартует с высокочастотным писком, матрица дает черную картинку. Шарада получается.
Я владею некоторомы знаниями и навыками. Не составляет труда разобрать и произвести хотя бы первоначальный осмотр. Я так много чего отремонтировал сам. Даже к мастерам не пришлось носить. |
|
SASHATOD
Фанат форума
Сообщения: 9885
|
vizgen, Ну шо ты хошь ты даже схему не умеешь читать
Купи ESR-метр,во многом поможет  |
|
|
vizgen
|
| SASHATOD писал: | vizgen, Ну шо ты хошь ты даже схему не умеешь читать
Купи ESR-метр,во многом поможет  |
Схемы, я умею читать, да и тестером пользоваться умею. Нет только осцилографа. |
|
|
lugovskoy
|
А схему читать умеешь?
ДОБАВЛЕНО 23/01/2020 03:24
Там и будет сопротивление ближе к нулю. |
|
|
vizgen
|
| SASHATOD писал: | vizgen, Ну шо ты хошь ты даже схему не умеешь читать
Купи ESR-метр,во многом поможет  |
Лучше бы подсказали, в каком направлении действовать )
Я исхожу из логики, подсветка стартует с высокочастотным писком, поэтому и начал копать подсветку. Обзвонил все, в одном месте нашел кз. Выпаял обвязку, кз не ушло. Я думаю что проблема в контроллере. Просто нет возможности заменить на новый. Завтра куплю и попробую заменить. Цена вопроса 100 рублей.
На конденсаторе показывает короткое. Сопротивление не близко к нулю. Там короткое.
Мультиметр не из дешевых. |
|
foxter-x
Передовик
Сообщения: 1503
|
|
|
vizgen
|
| foxter-x писал: | | Ищи дальше кз. |
Думаете в контроллере нет проблем ? |
|
|
lugovskoy
|
| Ну что ты как ребенок. Если рассуждать про 9 нагу (CS) то в обвязки которой находятся три резистора паралейной цепи относительно корпусу где каждое из них имеет сопротивление 0,68 ома ну и дальше подхватывай ЛОГИЧЕСКОЕ РАССУЖДЕНИЕ. |
|
|
vizgen
|
| lugovskoy писал: | | Ну что ты как ребенок. Если рассуждать про 9 нагу (CS) то в обвязки которой находятся три резистора паралейной цепи относительно корпусу где каждое из них имеет сопротивление 0,68 ома ну и дальше подхватывай ЛОГИЧЕСКОЕ РАССУЖДЕНИЕ. |
А понял )) я зациклился на контроллере, а нужно идти в другом направлении )) Спасибо ) |
|
alek50685
Передовик
Сообщения: 1858
|
| Напряжений ни каких не озвучено, что ты привязался к подсветке если она запускается |
|
|
lugovskoy
|
| Огласи всем измерение по источнику питания по стабилизаторам и т.д |
|
|
vizgen
|
| alek50685 писал: | | Напряжений ни каких не озвучено, что ты привязался к подсветке если она запускается |
Если без матрицы запущу ничего страшного не произойдет ? |
|
Tipelo
Передовик
Сообщения: 1032
|
| Да у него на фото кондюк дутый! Ремонтник. |
|
|
vizgen
|
| Tipelo писал: | | Да у него на фото кондюк дутый! Ремонтник. | фото платы взято из интернета. Я писал выше, все электролитические заменены. |
|
|
lugovskoy
|
Где замеры  |
|
Tipelo
Передовик
Сообщения: 1032
|
| Ладно дутые ты менял,а остальные проверял? |
|