| Автор | Сообщение |
|
Kolmsol
|
Блок питания B191-203 D32 REV.D
MainBoard: 32L4300 REV1.0 2А
Здравствуйте!
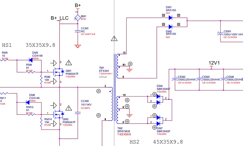
На анодах DM1, DM2, DM4, DM7 короткое замыкание. Выпаял трансформатор и КЗ ушло. На схеме выводы трансформатора физически не совпадают с платой майна. Поэтому я не могу понять как намотаны две вторичные обмотки, такое впечатление что у каждой обмотки есть средний вывод на ноль. Кому не трудно пожалуйста объясните как намотаны вторичные обмотки ???
Знаю что начало там где точка, но тут две точки на каждой обмотке, еще средний вывод но ноль. Спасибо.
tans.jpg 114.41 КБ Скачано: 200 раз(а)
|
|
n max
Модератор
Сообщения: 17616
|
| Намотали пол обмотки сделали отвод потом ещё пол обмотки-так в блоках питания компов делают там то же короткое между анодами будет |
|
|
Kolmsol
|
| n max, с трансформаторам на DM4, DM7 на катодах КЗ на землю было почему то, сейчас баз транса нет КЗ |
|
|
Орша
|
|
n max
Модератор
Сообщения: 17616
|
| Kolmsol писал: | | n max, с трансформаторам на DM4, DM7 на катодах КЗ на землю было почему то, сейчас баз транса нет КЗ |
Так ток бегит через обмотку на землю поэтому и к.з. медь в обмотках ток пропускает  |
|
tutu7
Завсегдатай
Сообщения: 721
|
Выпаял трансформатор и КЗ ушло.
На какой частоте сопротивление обмоток меряешь? А Бп на какой "пульсирует"-то-то и оно. |
|
|
Kolmsol
|
| Орша писал: | | Значит диод/ы в КЗ | я соплю повесил между дорожками, когда пробитые диоды менял )) |
|
SASHATOD
Фанат форума
Сообщения: 9885
|
Kolmsol,  |
|
|
Kolmsol
|
b]tutu7[/b], у мультиметра измерение напряжения около пяти раз в секунду, наверное. А транс на Кило Герцах, поэтому сопротивление получается реактивным - а сколько это в Омах я даже не знаю как посчитать.
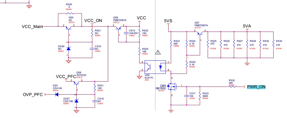
Пожалуйста помогите мне понять эту схему, вот как я её вижу.
1) 5VS через RS24 открывает QS7 и так появляется напряжение 5VA ( но этим же временем ток зачем то уходит в ноль через RS26,27,28,34,35 )
2) Напряжение PWR_ON открывает QS9 и ток 5VS через RS23, светодиод оптрона, и QS9 идет в ноль тем самым засвечивая светодиод оптрона.(ток тaкже идет через RS24, RS30 деля пять вольт по полам, и поэтому QS7 призакрывается получая на базе вместо пяти вольт, два с половиной)
А теперь как логичнее должно быть, но мне не понятно.
1) PWR_ON открывает QS9, 5VS не смотря что есть RS23 просаживается в ноль. QS7 Закрывается и поэтому напряжение 5VA пропадает.
2) VCC напряжение хотя и есть через RS22 на базе QS6 - но QS6 открывается только после того как опторон просадит на ноль VCC, деля напряжение на базе QS6 по полам.
Оставшуюся часть схему я уже боюсь писать.
.jpg 74.01 КБ Скачано: 184 раз(а)
|
|
iv-9
Фанат форума
Сообщения: 6359
|
| Во-первых, светодиод оптрона зажигается током. Во-вторых, разберись, как открываются прямые и обратные транзисторы - тогда все поймешь. ТОЭ здесь не преподают. |
|
|
Kolmsol
|
iv-9, прочитал о PNP и понял что не правильно в голову отложил с NPN всегда заморочки были, а сегодня наткнулся наконец то что ток из базы выходит. Спасибо.
А как понять зачем RS26,27,28,34,35 ??? На первый взгляд лишний нагрев, и трата электроэнергии. |
|
|
Kolmsol
|
Блок питания выдает напряжения на десятой ноге -5, на двенадцатой -3,7, на тринадцатой - 3,2 вольт.
Телевизор не включается, светодиод дежурки не горит, потребление от розетки скачет от 0,2-0,6 ватт.
В сервис мануале схемы Майна нет, поэтому замеры сделать не могу.
Подскажите какое напряжение PWR_ON ??? на гейте QS9 оно всегда 2,9 в. как только включаю вилку в розетку.
pwr.jpg 74.01 КБ Скачано: 194 раз(а)
|
|
Fanttom
Передовик
Сообщения: 1441
|
С полевыми,не совсем дружу,в одной книге про них пишут одно,в другой другое.Х.знает..но если посмотреть на QS7(p-n-p),то что бы он открылся,и подал напругу 5 вольт в нагрзку,то светодиод оптрона должен гореть,а это означает,что полевик QS9 должен тоже открыться.А что бы он открылся,думаю что на его затворе напряжение должно быть,около 10 вольт.3 вольта его не откроют.  |
|
|
Kolmsol
|
Fanttom, спасибо, светодиод оптрона нужен чтобы VCC прошло через QS6. А чтобы 5VS ушло а 5VA, должен QS9 открыться. Тогда RS24, RS30 создадут делитель напряжения для базы QS7, и он откроется.
Я схематехнику ТВ не знаю, приходится гадать какое напряжение на гейте QS9 должно быть)) схему майна бы. |
|
pion
Передовик
Сообщения: 1602
|
|
|
bugs2005
|
с NPN всегда заморочки были, а сегодня наткнулся наконец то что ток из базы выходит.
Офшор?
 |
|
|
Kolmsol
|
Скажите пожалуйста если есть желание ))
Если 5VS будет на гейтах Q2,Q3 то будет аварийная остановка пятивольтовой дежурки и 3,7 вольт ACD ???
А как на гейт Q1 может попасть положительное напряжение ???
Оптрон U1 просаживает 5VS на землю чтобы 5VS не не открыло Q2 и Q3 ???
VSS и VCC_ON на четвёртой ноге UA1 просажены до 0,6 вольт, кто их садит UA1 или U1 ??? На UА1 на первой ноге 2,8 вольт, на третей 15 вольт, на шестой 1,4.
bugs2005 спасибо, только если честно я не понимаю о чём ты ))) Немного о себе, я не высыпаюсь. В ремонте телик и мне усиленно приходиться уже не на расслабоне задействовать бестолковку )) К нормальному существованию вернусь как избавлюсь от этого телика.
Увидел о чём вы, опечатка. Не NPN a PNP.
stop.jpg 83.85 КБ Скачано: 179 раз(а)
|
|
|
bugs2005
|
| Kolmsol писал: | Скажите пожалуйста если есть желание ))
Если 5VS будет на гейтах Q2,Q3 то будет аварийная остановка пятивольтовой дежурки и 3,7 вольт ACD ???
А как на гейт Q1 может попасть положительное напряжение ???
Оптрон U1 просаживает 5VS на землю чтобы 5VS не не открыло Q2 и Q3 ???
VSS и VCC_ON на четвёртой ноге UA1 просажены до 0,6 вольт, кто их садит UA1 или U1 ??? На UА1 на первой ноге 2,8 вольт, на третей 15 вольт, на шестой 1,4.
bugs2005 спасибо, только если честно я не понимаю о чём ты ))) Немного о себе, я не высыпаюсь. В ремонте телик и мне усиленно приходиться уже не на расслабоне задействовать бестолковку )) К нормальному существованию вернусь как избавлюсь от этого телика.
Увидел о чём вы, опечатка. Не NPN a PNP. |
ДЛЯ НАЧАЛА, научись определять исправный р/э злемент от неисправного. |
|
|
Kolmsol
|
По даташиту UA1 понял что она выключает VСС и VCC_ON, контролируя высокое напряжение на шестой ноге и FB_STB на первой ноге. Стало понятно что UA1 защита от повышенного напряжения и что без неё будет работать. Телевизор включился мужики )))
Спасибо админам что поддерживаете форум, спасибо Вам что помогали мне, я в шоке - я стал лучше понимать схемы, даже компараторы стали интересны. Мужики дай Вам Бог здоровья, спасибо! |
|
pion
Передовик
Сообщения: 1602
|
Это защита от пониженного напряжения. Обычно ставят чтобы БП выключался при неисправном PFC. Без неё блок у тебя в уголь превратится в случае аварии. Может и всё остальное при этом за собой потащить.. майн, подсветку итд. Защиты отключать нельзя.
зы. просто поменяй её на новую, если она в КЗ или оптрон проверял заменой. |
|