| Автор | Сообщение |
|
DeNew
|
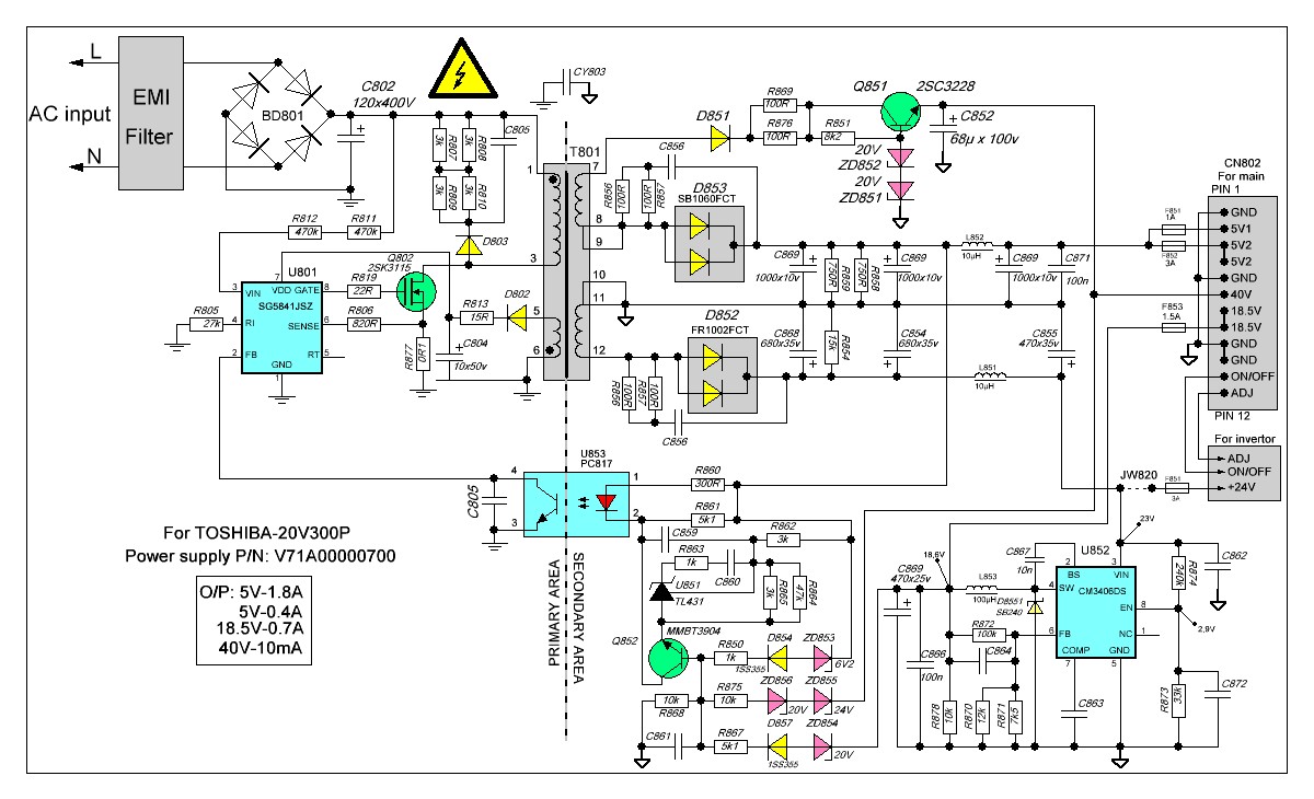
TOSHIBA-20V300P p/n V71A0000070
состав:
Inverter A2755 - 2шт, SG5841JSZ 1шт.
ШИМ контроллер SG5841JSZ
DC-DC CM3406DS
Собственно возможно пригодится кому либо, притащили 2 ящика в ремонт, а мне скучно, решил запустить их, тупо мертвые...
Всё как обычно оптом замена конденсаторов в БП и ? иииии....
И так же обязательно заменить силовую банку 120x400V обязательно, БП должен запускаться без нагрузки, если нет, кондер дохлый,
а лучше заменить микруха SG5841JSZ очень любит на входе еду вкусную...
C852 - 68X100V
C868,C854 - 680X35V
C855 - 470X35V
C870 - 470X25V
C869,C857,C858 - 1000X10V
C802 - 120x400V
И сопутствующие темы, бабахнула стандартно от перекоса на входе по питанию U852 CM3406DS ей макс 22, а там и до 30 лупит при нагрузке по 5V шине от дохлых кондеров,
ключ умер в подсветке инвертора, сам контроллер ламп (MP1038EY) жив или нет не знаю и знать не хочу, лапы просевшие.
Короче лампы в урну, инвертор в урну и CM3406DS в урну зло это всё )) и немного изменить емкости кондеров.
Ставим новые кондеры, LED подсветку и делаем на отдельном модуле 18,5V
Было опять таки скучно срисовал схему, может пригодится....
С данной подсветкой (драйвером) есть нюанс, вход регулировки яркости (adj) нужно инвертировать,
чем угодно, мне лень было, на 50% выставить и забыть.
| 1734121321184.jpg |
| Описание: |
|
| Размер файла: |
265.55 КБ |
| Просмотрено: |
96 раз(а) |

|
| 1734168273613.jpg |
| Описание: |
|
| Размер файла: |
234.24 КБ |
| Просмотрено: |
92 раз(а) |

|
.JPG 190.93 КБ Скачано: 105 раз(а)
Modification.JPG 189.21 КБ Скачано: 113 раз(а)
|
|
Telik
Модератор
Сообщения: 1962
|
| А про что, собственно, тема? Вчера починил такой же, заменив конденсаторы, и отключил защиту инвертора. Все прекрасно работает! Для справки: не надо делать питание 18,5в. для инвертора светодиодов, т.к. инвертор прекрасно работает от напряжения 12-30в. |
|
|
DeNew
|
| Я выкинул инвертер и лампы, просто минуя говенную МС CM3406DS, поставил свой БП надежней. А тема про то, как ещё вариант восстановить телек, не сохраняя аутентичность ) |
|
Telik
Модератор
Сообщения: 1962
|
| А если по одной планке светодиоды поставить, вместо трех ламп, яркости не хватает? Мне интересно на будущее, т.к. клиентка не хочет расставаться с теликом. |
|
|
DeNew
|
| Telik писал: | | А если по одной планке светодиоды поставить вместо трех ламп яркости не хватает? Мне интересно на будущее, т.к. клиентка не хочет расставаться с теликом. |
Пробовал, днём при солнце не в лоб конечно ТФТ уже не хватает яркости, видимо тех лет световод он и толстый дико там и мало пропускает свет. Я так же делал, когда совсем не чего делать не было, так же парень консервант старых аппаратов, тяжелый он жуть ((((
Да и кстати 18,5 вольт не только инвертору надо, а и обратной связи, заморочили они схему, если больше то БП в защиту уйдет меньше не помню, схемку гляньте срисовал. |
|
Telik
Модератор
Сообщения: 1962
|
Понял, спасибо за информацию!  |
|

|