| Автор | Сообщение |
STING
Передовик
Сообщения: 1984
|
Привет всем ! Ребята проблема с этим моником в следующем :
Какие проблемы были с моником у клиента так и не понятно ( он путем ничего не сказал ) Но вот что сделал этот злодей : На вход монитора , питание + 19 В ( у этого монитора БП внешний ) воткнул в розетку В итоге : В инверторе сгорел ШИМ , мосфеты сгорели не все , только лишь в одном плече , которые ближе к разъему + 19 В , на главной плате дросселя по питанию + 19 В , конденсаторы ( керамика ) взорвались .После замены сгоревших деталей монитор ожил ( УНЧ даже не задело , звук есть ) Но дело в том что изображение имеет преобладание яркости , Я пробовал уменьшать яркость , контрастность , но все без изменение То есть регулировка яркости происходит по полному уровню , но всеровно видно что яркости многовато . Но если матрицу наклонить почти лежа , то можно увидеть полноценную картинку без преобладание яркости И еще заметил следующее Если яркость уменьшишь ниже уровня 30% , то видно как изображение начинает мельтешить ( точнее не изображение а сама яркость как будто волнами ходит с верху вниз с большой частотой ) , но если яркость увеличить выше 30 % , то это самое мелькание яркости исчезает ) Ребята подскажите пожалуйста в чем может быть дефект преобладание яркости ? Я вот думаю а может ли это самое преобладание яркости из за матрица ? Может у этих моделей мониторов не очень хорошего качество матрице ? В сети нашел подобную не исправность монитора ( правда модель не много не такая ) http://ns.monitorlab.ru/forum/viewtopic.php?t=13255&sid=c0706db8b7a213fe765da91ba90082d0 Обрывов и прочего ( из за того что ему подали 220В вместо 19 В ) я исключаю потому как все пересмотрел и не один раз ...
Теперь по замене и подбора аналогов
ШИМ инвертора я поставил родной OZ960G, мосфеты сгоревшие я не нашел и по этому пришлось подбирать с материнских плат Но все же подобрал и по структуре и по току тоже подошли Стояли следующие мосфеты : родные FDS4435 и FDS4430 Вместо FDS4435 я поставил P2003ED а вместо FDS4430 поставил P0903BQG , всю остальную мелочевку ( дросселя и керамические конденсаторы по питанию + 19В я подобрал приблизительно по габаритам . Но они не столь уж и важные элементы и по этому я считаю если я подобрал не те дросселя и керамические конденсаторы, то это не виликая проблема .
Состав
Инвертор
ШИМ : OZ960G
Мосфеты FDS4435 и FDS4430
( в инверторе стоят два транса . То есть индивидуально на нижние и на верхние лампы )
Главная плата :
Flash : MTV312MV64
Проц : MST8116B
Память 24с16 ( SMD )
PS Все фотки я взял с интернета ( пока не могу оригинальные выложить ) Да и с оригиналом почти совпадают Разница только в том что у моего моника нет DVI выхода , только VGA



4196063.jpg 68.5 КБ Скачано: 440 раз(а)
|
|
ankol62
Завсегдатай
Сообщения: 332
|
STING, Сдается мне что у тебя дефект в Тконе, керамика подтекает. Посветка(яркость) судя по "" Если яркость уменьшишь ниже уровня 30% , то видно как изображение начинает мельтешить ( точнее не изображение а сама яркость как будто волнами ходит с верху вниз с большой частотой ) , но если яркость увеличить выше 30 % , то это самое мелькание яркости исчезает )"" у тебя работает.
ЗЫ.MTV312MV64 - это процессор.
Попробуй прошить 24C16WG
ДОБАВЛЕНО 03/08/2013 22:24
Изображение не подтормаживае случайно?
ДОБАВЛЕНО 03/08/2013 22:27
На крайняк как вариант отключить по одной лампе сверху и снизу с имитацией отключенных конденсаторами (самое простое)!  |
|
Lenchik
Фанат форума
Сообщения: 7937
|
| STING, а вы уверены что этот монитор 19 вольтный. Большая часть мониторов 12 вольтная. |
|
STING
Передовик
Сообщения: 1984
|
| Lenchik писал: | | STING, а вы уверены что этот монитор 19 вольтный. Большая часть мониторов 12 вольтная. |
Я тоже изначально думал про это Но на самом мониторе написано 19В
Попробовал стереть микросхему 24с16 , но в программаторе ( тритон плюс ) это функция для данной микросхемы не доступно Вот здесь вроде бы есть прошивки на этот моник , но скачивание не доступно
http://www.d43d.ru/forums/index.php?s=8a30c1233cf9c9d27b230d77a8d18c8b&showtopic=1684
Попробую найти другую микросхемы ( чистую ) , поставлю а там видно будет

|
|
Telik
Модератор
Сообщения: 1962
|
|
STING
Передовик
Сообщения: 1984
|
Пробовал прошивать 24с16, но толку нет , так же попробовал поставить чистую микросхему , результат есть но не очень хороший Яркость не много уменьшилось , так же мерцание стало меньше . Но всеровно не то качество картинки ( если смотреть широко форматный фильм , то по краям видно яркие полосы и не много мерцающие . ) Ребята я уже и не знаю что делать и где копать ...
ИМХО Я уже думаю может это из за того что мосфеты не те стоят ( хотя вряд ли это из за них ) Или может проц задело ....
Схема на моник нормальной нет ( есть сервис мануал но он отвратительного качество ) |
|
STING
Передовик
Сообщения: 1984
|
| И все же я убедился что вся дрянь зарыта в инверторе Потому как если приглядеться к свечению ламп с задней стороны моника , то можно заметить мерцание ламп ( и причем всех сразу ) Вот мне и кажется что или ШИМ такой попался или все же из за мной поставленных мосфетов такая ерунда Попробую или найти родные мосфеты или контролер надо подкинуть с заведома рабочего монитора Ребята подскажите пожалуйста Это мерцание ламп может ли связано с ШИМ ( спрашиваю из за того что хочется знать не лампы ли это ? ) Я так думаю если это лампы подсветки , то срабатывала бы защита ( трансы оба целые , не веткуют ) |
|
Lenchik
Фанат форума
Сообщения: 7937
|
| Попробуйте другой блок питания подключить. Тем более на 19 вольт очень распространены. |
|
STING
Передовик
Сообщения: 1984
|
| Lenchik писал: | | Попробуйте другой блок питания подключить. Тем более на 19 вольт очень распространены. |
Попробовал но все без изменение На этом монике подключение ламп сделано как то не по удобному ( есть плата с другого моника , инвертер на нем целый . Но что бы подключить его к лампам моего моника ... Это просто  |
|
ZSN
Завсегдатай
Сообщения: 394
|
| Сколько прошло этих мониторов ни разу не менял лампы и трансформаторы. Часто мрет MST(не твой случай) и ШИМ тоже бывает. Иногда пропайка инвертора помогает. |
|
STING
Передовик
Сообщения: 1984
|
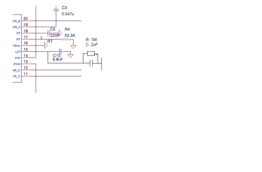
Проблема решена К выводу 15 ШИМ инвертора , соединил цепь параллельно соединенных резистор и конденсатор , после чего мерцание яркости прошло Резистор на 1М , а конденсатор 2nf ( на фото показано ) Но вот только я так и не понял почему пришлось внести изменение в схему ? Или ШИМ такой попался или все же лампы мрут потихоньку ( хотя если лампы то защита срабатывала ) Но на этих мониках как я понял матрица не очень хорошего качество Преобладание яркости можно сказать что нет ( по сравнению с тем что было изначально ) Но всеровно качеством я не доволен ( клиент может и не заметит , но ...)
logo.jpg 19.96 КБ Скачано: 639 раз(а)
|
|