ESpec - мир электроники для профессионалов


Acer Aspire 5552GLX.RC501.002 нет дежурного питание 3 и 5 v

  Список форумов » Ноутбуки и КПК

Следующая тема · Предыдущая тема
АвторСообщение
ckif 
Новичок
Сообщения: 11
 
Сообщение #1 От 08/03/2013 21:28 цитата  

Добрый вечер коллеги.
Ноутбук Acer не включается, батарея не заряжается при вскрытии видны следы попадания жидкости в трех местах на кнопке включения 19 вольт дежурного питания 3 и 5 нет, следы окисления не значительные все почистил и промыл. Матушка стоит LA-5911P Rev 1.0 шим дежурки SN0806081rhbr на 6 ноге питание 18,7 есть пробывал менять на RT8206A все без изменения походу нет какого-то напряжения разрешающего запуск. Замер питания на ножках шим
1 VREF2 – 2 V
2 TONSE – 2V
3 V5FILT – 5V
4 EN_LDO – 8,7V
5 VREF3 – 0,12V
6 VIN – 18,76V
7 LDO – 5V
12 TRIP – 0,12V
14 EN1 – 0,2V
17 VST1 – 4,48V
19 V5DRV – 5V
24 VBST2 – 4,49V
27 EN2 – 2V
32 REFIN2 – 5V
Подскажите куда копать, при каких условиях запускается шим?
n max 
Модератор
<B>Модератор</B>
Сообщения: 17622
 
Сообщение #2 От 08/03/2013 21:50 цитата  

мульт всем кирует с ним и разбирайся,чрез LDO на него подаётся 3.3 вольта несколько десятков милиампер ему достаточно,чтобы прочитать биос и опросить конопку включения,а потом запустить всю остальную кухню
SBA 
Передовик
Сообщения: 1293
SBA
 
Сообщение #3 От 09/03/2013 01:16 цитата  

VREF3 - 0.12V - начните с этого, проверьте, замените PC143
ckif 
Новичок
Сообщения: 11
 
Сообщение #4 От 09/03/2013 02:41 цитата  

PC143 проверил емкость соответствует на всякий случай заменил результат отрицательный. Еще возник вопрос, на контролер заряда батареи ICL6251 откуда подаётся питание по схеме не смог понять, в данный момент на нем нет питания.

ДОБАВЛЕНО 09/03/2013 03:56

n max писал:
мульт всем кирует с ним и разбирайся,чрез LDO на него подаётся 3.3 вольта несколько десятков милиампер ему достаточно,чтобы прочитать биос и опросить конопку включения,а потом запустить всю остальную кухню


По схеме мульт вроде запитывается от дежурного 3 v а его как раз и нет.

  ISL6251.jpg  114.65 КБ  Скачано: 1362 раз(а)
  мульт.jpg  140.52 КБ  Скачано: 1288 раз(а)
Lenchik 
Фанат форума
Сообщения: 7937
Lenchik
 
Сообщение #5 От 09/03/2013 06:30 цитата  

ckif, У ноутов дежурки как бы две. Описываю типичную ситуацию, а не ваш дивайс. Где ни будь, обычно в районе тачпеда стоит ШИМ контроллер. К нему приделаны мосфеты. Две пары. С дросселями есно. Они вырабатывают 3.3 и 5 вольт. Та вот, это не дежурка. Дежурка выходит из этого же ШИМ контролера, но с линейных стабилизаторов. Совсем с других ног. Максимальный ток обычно 70 - 100 миллиампер. Вот с вывода линейного стабилизатора 3.3 вольта и питается мультик.
ckif 
Новичок
Сообщения: 11
 
Сообщение #6 От 10/03/2013 00:06 цитата  

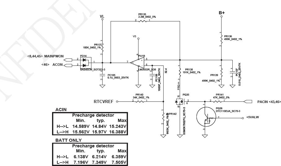
Проблема решена в обрыве был резистор PR136 не было сигнала mainpwon, который формируется на lm393 PU1.

  запуск ШИМ.jpg  48.41 КБ  Скачано: 2281 раз(а)
SBA 
Передовик
Сообщения: 1293
SBA
 
Сообщение #7 От 10/03/2013 02:11 цитата  

Странно, все не понимаю как отсутствие mainpwon может влиять на VREF3...Как бы немного разные вещи...
Lenchik 
Фанат форума
Сообщения: 7937
Lenchik
 
Сообщение #8 От 10/03/2013 05:56 цитата  

А у него питание на ноут вообще дальше двух мосфетов не шло. Тех которые сразу после гнезда питания стоят. На lm393 собрана схема защиты.
gigaprice 
Заглянувший
Сообщения: 2
 
Сообщение #9 От 05/07/2013 14:07 цитата  

Добрый день. ПОхожая ситуация у меня.Не приходит напряжение на 5 ногу LM 393 .Не могу найти на плате сопротивление PR136,не могли бы меня ткнуть в него носом,где он там стоит.

Перейти: 
Следующая тема · Предыдущая тема
Показать/скрыть Ваши права в разделе

Интересное от ESpec


Другие темы раздела Ноутбуки и КПК



Rambler's Top100 Рейтинг@Mail.ru liveinternet.ru