| Автор | Сообщение |
|
Gimp
|
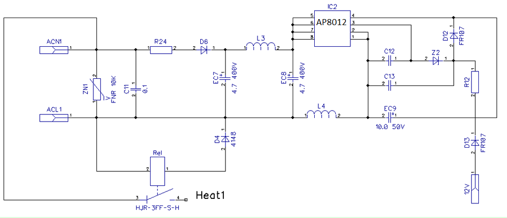
Накрылся электронный регулятор температуры.Две платы,сенсорная и силовая.Проблема с ШИМ,выгорает индутивность (на схеме PL1) пришлось нарисовать схему силовой платы.Все точно,сомневаюсь только в распиновке транзистора U1.
Изначально в ней выгорела индутивность PL1 и вздулся кондер ЕС3. Заменил-PL1, ЕС3 и ШИМ АР8012.Индуктивность выгорела снова.Все диоды резисторы и кондеры прозвонил.
Подскажите советом,кто сталкивался с похожим.
| Схема конвектор.jpg |
| Описание: |
|
| Размер файла: |
205.13 КБ |
| Просмотрено: |
2206 раз(а) |

|
|
|
II3II
Передовик
Сообщения: 1052
|
Gimp есть даташит и стандартная схема включения ШИМ.
Сравните с нарисованной Вами схемой 
datasheet(1).pdf 673.92 КБ Скачано: 2207 раз(а)
|
|
shov244
Фанат форума
Сообщения: 3825
|
Как сравнивать ... если у него по схеме нет импульсного транса . |
|
|
Gimp
|
| II3II писал: | Gimp есть даташит и стандартная схема включения ШИМ.
Сравните с нарисованной Вами схемой  |
Могу еще парочку выложить,но меня эта интересует.
Транса нет,есть катушка на сердечнике L2.
ДОБАВЛЕНО 26/05/2015 13:55
Вот,кстати,очень близкая.
Схема АР8012.png 72.83 КБ Скачано: 1434 раз(а)
|
|
|
Gimp
|
Так как,подскажете?Или на идеи жадные?  |
|
shov244
Фанат форума
Сообщения: 3825
|
Так у тебя АР8012 или АР3012 ... ведь они разные , а вобще какие идеи ждешь ?
Одну могу подкинуть . Чтоб не жечь всё сподряд , воткни за место индуктивности лампаду Вт на 100 . |
|
REKKA
Фанат форума
Сообщения: 3722
|
| Gimp, А что с релюшками так же ,что с IC3 ULN2001D и с транзистором U1 |
|
|
Gimp
|
Вот уже интересно.Спасибо.
ДОБАВЛЕНО 29/05/2015 14:39
| shov244 писал: | Так у тебя АР8012 или АР3012 ... ведь они разные , а вобще какие идеи ждешь ?
Одну могу подкинуть . Чтоб не жечь всё сподряд , воткни за место индуктивности лампаду Вт на 100 . |
За подсказку спасибо.Была моя опечатка.Исправил.
По поводу лампы слышал что в ремонте ИБП ставят вместо предохранителя который выгорает.Но тут индуктивность играет роль не предохранителя, я вижу колебательный контур PL1-EC2-EC3.И с лампой мне кажется схема не запустится.
ДОБАВЛЕНО 29/05/2015 14:43
| REKKA писал: | | Gimp, А что с релюшками так же ,что с IC3 ULN2001D и с транзистором U1 |
Нигде короткого нет.У релюх обмотки по 400 Ом.Микросхему не проверишь,только менять.  |
|
|
Gimp
|
Стал ковырять "транзистор" U1 и через лупу разобрал маркировку.Оказалось это стабилизатор напряжения VA78L05.
От этого не легче,все равно без питания ничего не проверишь. |
|
shov244
Фанат форума
Сообщения: 3825
|
| Gimp писал: | Оказалось это стабилизатор напряжения VA78L05.
От этого не легче,все равно без питания ничего не проверишь. |
Ну ты даешь ... на вход стабилизатора подай питание от своего источника , проверишь работу устройства .
R-ние на ЕС3 какое ? |
|
|
Gimp
|
| Это понятно,что можно проверить стабилизатор и вторичные цепи.Это сейчас не главное, неисправность в цепи ШИМ, ее нужно устранить затем идти дальше.R на ЕС3 около 20 Ом,выпаял ШИМ-МОм,похоже накрылась снова. |
|
shov244
Фанат форума
Сообщения: 3825
|
| Gimp писал: | | Это понятно,что можно проверить стабилизатор и вторичные цепи.Это сейчас не главное. |
Ты кончай перлы выкидывать ... может оказаться напрасным трудом востановление . да и кстати по микрухе - левак не исключен иль чего то не досмотрел . |
|
|
Gimp
|
| Да,похоже ты прав.Подкинул 15В на вход стабилизатора,cела напруга у БП и стала греться IC3.Без нее +4,5В на выходе CN11. |
|
shov244
Фанат форума
Сообщения: 3825
|
| Думай дальше ... меняй ULN-ку . 4.5В тоже мало для стабилизатора ... |
|
|
Gimp
|
В корпусе dip 8 такую не найти.Аналогов пока не нашел.Это транзисторная микросборка.Если подскажете,буду рад.  |
|
shov244
Фанат форума
Сообщения: 3825
|
|
|
Gimp
|
Был я там.На заказ дней 10,но главное что только в корпусе SOT 16.  |
|
|
Gimp
|
Как считаешь можно ли заменить ULN2001 на ULN2003?
ULN.png 72.43 КБ Скачано: 856 раз(а)
|
|
shov244
Фанат форума
Сообщения: 3825
|
А ты попробуй .  |
|
|
Gimp
|
Да,уже попробовал. БП запустился.
Сначала при включении выдал 4 коротких сигнала и на дисплее Е1.
После того как подкинул датчик температуры,все пришло в норму.
ДОБАВЛЕНО 01/06/2015 21:29
Спасибо всем кто учавствовал
И большущий респект shov244, за помощь  |
|