ESpec - мир электроники для профессионалов


Electrolux обогреватель ECH/AG2-2000 EF не включается.

  Список форумов » Прочие бытовые приборы

Следующая тема · Предыдущая тема
АвторСообщение
chumovoy 
Новичок
Сообщения: 12
 
Сообщение #1 От 22/01/2020 11:35 цитата  

На плате вздулся высоковольтный электролит и взорвался шим контролер. Может кто подскажет марку шимки. Остальные детали в норме.

  1-1.jpg  146.46 КБ  Скачано: 566 раз(а)
  2-2.jpg  172.24 КБ  Скачано: 488 раз(а)
xarl 
Модератор
<B>Модератор</B>
Сообщения: 21872
xarl
 
Сообщение #2 От 22/01/2020 11:57 цитата  

chumovoy, равнодушие
Morf.113 
Участник
Сообщения: 176
Morf.113
 
Сообщение #3 От 22/01/2020 19:51 цитата  

Чего Вы решили что это шим. а не мосфет? да и фото можно было бы получше сделать.
chumovoy 
Новичок
Сообщения: 12
 
Сообщение #4 От 23/01/2020 11:57 цитата  

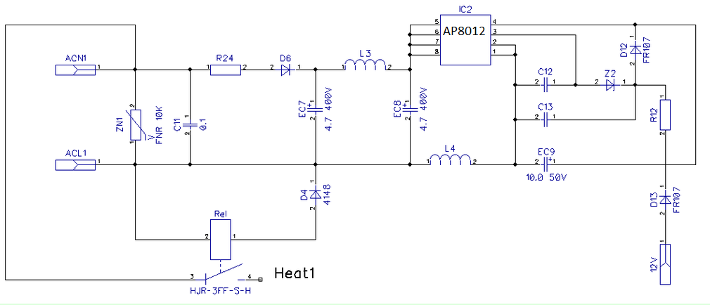
Видел схему от другого обогревателя. Без трансформатора-на катушке. Там похожый шим AP8012.
Morf.113 
Участник
Сообщения: 176
Morf.113
 
Сообщение #5 От 23/01/2020 22:42 цитата  

Так просто нужно сравнить обвязку, в основном она у одинаковых шим схожа.
chumovoy 
Новичок
Сообщения: 12
 
Сообщение #6 От 28/01/2020 11:46 цитата  

Сравнил. Не похожая обвязка.

  2.jpg  182.75 КБ  Скачано: 485 раз(а)
  Electrolux нагреватель схема2.jpg  64.22 КБ  Скачано: 517 раз(а)

Перейти: 
Следующая тема · Предыдущая тема
Показать/скрыть Ваши права в разделе

Интересное от ESpec


Другие темы раздела Прочие бытовые приборы



Rambler's Top100 Рейтинг@Mail.ru liveinternet.ru