ESpec - мир электроники для профессионалов


УМ "Park audio CF 700 - B "

  Список форумов » Музыкальные центры и усилители

Следующая тема · Предыдущая тема
АвторСообщение
orest5 
Бывалый
Сообщения: 40
 
Сообщение #1 От 21/05/2014 18:57 цитата  

В импульсном блоке питания усилителя пробиты два транзистора G4PC30UD . Управляются микросхемой ( планарка ) TR2156S . Может у кого- то есть схема на такой усилитель мощности или хотя бы БП на него? Спасибо.
GruVital 
Не фанат форума
Сообщения: 4794
GruVital
 
Сообщение #2 От 21/05/2014 19:06 цитата  

orest5, Схема тут не нужна! меняй IGBT транзисторы и драйвер TR2156S, основательно проверить все цепи (шим, клюяей), Литы тоже!
orest5 
Бывалый
Сообщения: 40
 
Сообщение #3 От 21/05/2014 20:12 цитата  

Электролиты проверил и заменил на новые. Судя по отсутствию ответов - придется последовать твоему совету .
GruVital 
Не фанат форума
Сообщения: 4794
GruVital
 
Сообщение #4 От 21/05/2014 20:17 цитата  

orest5 писал:
Судя по отсутствию ответов - придется последовать твоему совету .
Можно и не следовать советам! Раз ум хлещет через край, неси к мастеру!
zuboka 
Передовик
Сообщения: 1054
zuboka
 
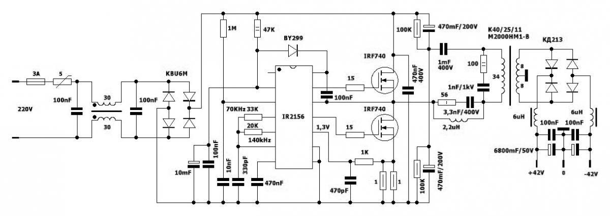
Сообщение #5 От 20/07/2014 18:45 цитата  

Схема

  IR2156.jpg  57.92 КБ  Скачано: 964 раз(а)
radarzx1978 
Бывалый
Сообщения: 45
 
Сообщение #6 От 24/03/2020 21:01 цитата  

Добрый день,прошу помощи опознать транзистор в этом усилителе

ДОБАВЛЕНО 24/03/2020 22:01

vt 126 на плате усилителя

ДОБАВЛЕНО 24/03/2020 22:03

С БП здохла крен -15v и взорвалась ёмкость с 130,а также обнаружил vt126 с дыркой

Перейти: 
Следующая тема · Предыдущая тема
Показать/скрыть Ваши права в разделе

Интересное от ESpec


Другие темы раздела Музыкальные центры и усилители



Rambler's Top100 Рейтинг@Mail.ru liveinternet.ru