ESpec - мир электроники для профессионалов


Активная АС Microlab X3 5.1 режим STAND-by

  Список форумов » Музыкальные центры и усилители

Следующая тема · Предыдущая тема
АвторСообщение
LAMBARZOL 
Участник
Сообщения: 115
LAMBARZOL
 
Сообщение #1 От 14/12/2022 12:19 цитата  

Привет всем!
АС Microlab X3 5.1
Состав: Темброблок на BA 4558
УНЧ на TDA 7265
Проблема: постоянно греется радиатор градусов до 50-65.

Узучив принцип работы TDA 7265, получаем, допустим что питание микросхемы у нас +-20В, таким образом подавая на ножку 5 микросхемы следующие напряжения получаем:
STANDBY - при напряжении большем чем "+Vs минус 2,5", в нашем примере от 17,5 до 20В;
MUTE - при напряжении между "+Vs минус 2,5" и "+Vs минус 6", в нашем примере от 14 до 17,5В;
PLAY - при напряжении меньшем чем "+Vs минус 6", в нашем примере от 0 до 14В.
Получается что для того чтобы усилитель постоянно был включен (PLAY) и не нужно было собирать схему управления STANDBY-MUTE достаточно подключить ножку 5 микросхемы к общему (0В)."

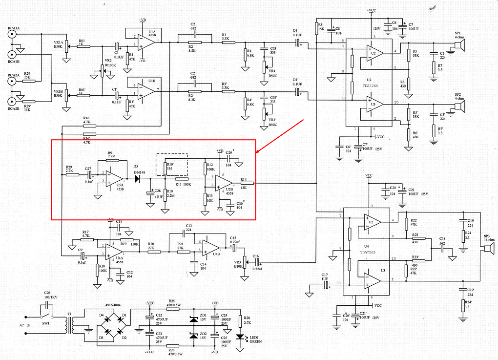
Т .е. в моем случае Усилители всегда включены т.к. Q1 и 1Q1 всегда открыты. Начал сравнивать схемы такой же акустики только на 2 канала Microlab X3 2.1, есть различия там есть модуль на операционном усилителе указал красной стрелочкой, который не относится к тембрблоку а возможно работает по принципу "Когда поступает сигнал, активизируется режим PLAY" .
Вопрос: можно ли такой модуль приспособить к данной Акустической Системе?

Схемы прилагаю

Screenshot_51.png
 Описание:
Модуль завязанный на 5 ногу TDA7265, отвечающую за STAND-BY , MUTE, PLAY
 Размер файла:  663.3 КБ
 Просмотрено:  285 раз(а)

Screenshot_51.png


  Microlab X3-2.1.pdf  1.56 МБ  Скачано: 178 раз(а)
  Microlab X3 5.1.pdf  36.61 КБ  Скачано: 217 раз(а)
sergeisam 
Завсегдатай
Сообщения: 467
sergeisam
 
Сообщение #2 От 18/12/2022 23:05 цитата  

LAMBARZOL писал:
Вопрос: можно ли такой модуль приспособить к данной Акустической Системе?

Собственно говоря, а почему нет ?

Перейти: 
Следующая тема · Предыдущая тема
Показать/скрыть Ваши права в разделе

Интересное от ESpec


Другие темы раздела Музыкальные центры и усилители



Rambler's Top100 Рейтинг@Mail.ru liveinternet.ru