ESpec - мир электроники для профессионалов


АМ MP3 Panasonic CQ-C5403W - не запускается

  Список форумов » Автомобильные аудиосистемы

Следующая тема · Предыдущая тема
АвторСообщение
Dimarik88 
Заглянувший
Сообщения: 1
 
Сообщение #1 От 24/10/2009 21:38 цитата  

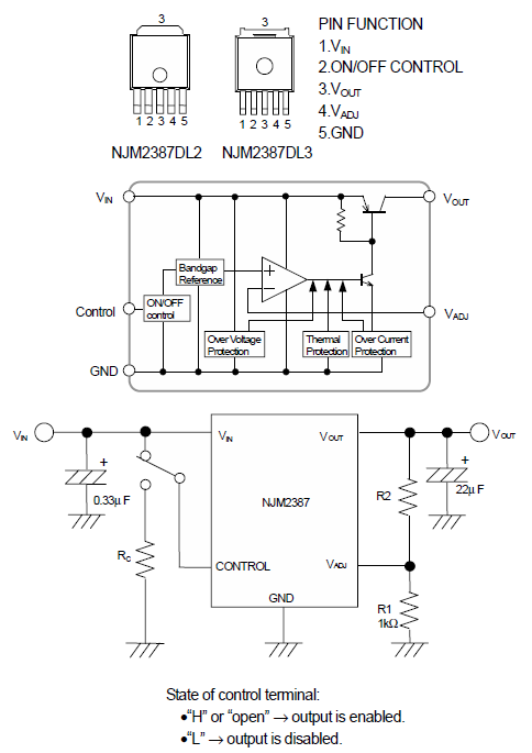
Моргает "дежурка", а магнитола не запускается. Меняли микруху, но не она виновата, остался лишь ключ-стабилизатор(а может и не так называется) 2387А (корпус СМД на 5 ножках, лежачий), производитель и марка не известны. Где достать и есть ли аналоги?
collocutor 
Участник
Сообщения: 192
collocutor
 
Сообщение #2 От 25/10/2009 02:39 цитата  

Посмотрите картинку:

  NJM2387.PNG  44.18 КБ  Скачано: 1207 раз(а)

Перейти: 
Следующая тема · Предыдущая тема
Показать/скрыть Ваши права в разделе

Интересное от ESpec


Другие темы раздела Автомобильные аудиосистемы



Rambler's Top100 Рейтинг@Mail.ru liveinternet.ru