| Автор | Сообщение |
|
usv33
|
Пришел усилитель с дефектом не включается, сработала защита.
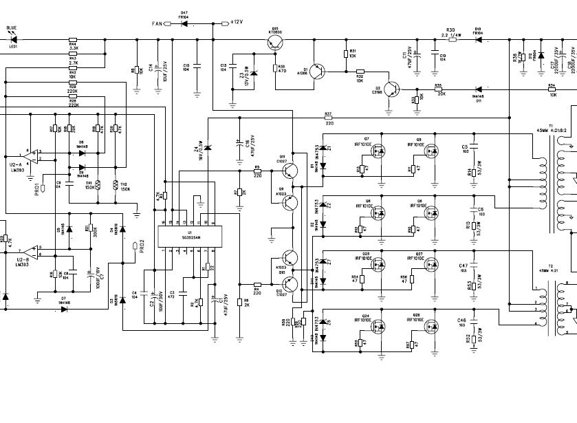
На плате обнаружен сгоревший резистор и 2SA1013. Остальное в норме. Схемы на данный усь не нашел. Может подскажите номинал резистора? Стоит в цепи 8,11,12 ноги TL494 - коллектор 2SA1013 + диод 4001 - плюс вентилятора охлаждения.
 |
|
jurij+
Фанат форума
Сообщения: 30510
|
|
|
usv33
|
| jurij+, что-то ничего похожего не нашел... |
|
jurij+
Фанат форума
Сообщения: 30510
|
| Ставте 2.2 оМ и будет вам счастье. Прежде конечно проверить "вентилятор" |
|
|
usv33
|
| jurij+, Хорошо, попробую. Спасибо! |
|
|
usv33
|
Все отлично! Поставил 2,2 Ом, усилок запустился. Вентилятор сгоревший, видимо он и послужил причиной поломки.
Еще раз спасибо jurij+! |
|