| Автор | Сообщение |
n max
Модератор
Сообщения: 17598
|
| другой браузер как вариант,я б сюда выложил да форум не даёт пишет что лимит исчерпал и так 3 года уже одни мороки с ним |
|
WLADI+
Передовик
Сообщения: 1109
|
попробую другим.
начал плату рисовать. Транс один намотал. Помаленьку движется дело. |
|
WLADI+
Передовик
Сообщения: 1109
|
не торопясь рисую печатную плату для БП на "полевиках". Между делом, решил на биполярниках схему добить, с управлением - как показано в моем первом посте.
разобрал комп. БП. Выбрал для этого такой- где ТЛ494 включена по классической схеме (7.9.10 вывода на массе) .
В схеме потребовалось изменить номинал резистора R19, размеры шунта - с 5см , сократить проволоку до 2см, при чем сделать его надо двойным проводом (2х0.71мм d в 2 см по длинее, подбирается практически) Регулировка тока тогда получается от 0 до 6А (16.5в)
при использовании 5см шунта - ток регулируется до 4.5А (испр) ,

|
|
goga_tv
Фанат форума
Сообщения: 4857
|
| WLADI+ писал: | | при использовании 5см шунта - ток регулируется до 4.5в |
Ты ток в вольтах меряешь, или чего-то другое сказать хотел?
| WLADI+ писал: | | не торопясь рисую печатную плату для БП на "полевиках". |
Там у тебя, в схеме, ошибка в номиналах. Устрани, а то напаяешь... 

|
|
WLADI+
Передовик
Сообщения: 1109
|
| goga_tv, благодарю, что на ляп указал(про вольты) .С остальным то же разобрался. R9 должен быть номиналом в 150К . В схеме исправлю. |
|
WLADI+
Передовик
Сообщения: 1109
|
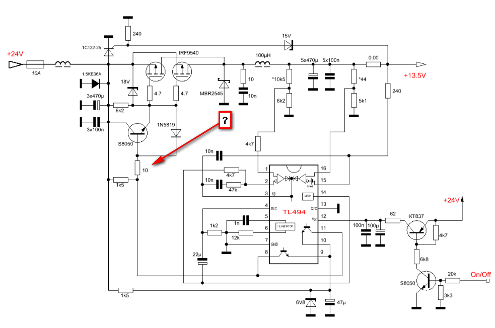
на полевиках в преобразователе с 220в на 12в маленько погожу собирать устройство. Пару переделал комп. БП , результатами в общем доволен. До 10А по 12в шине получается в легкую получить мощность
Собираю сейчас шим с 24в на 12в на Р-канальном полевом транзисторе,типа irf9540. Встали проблемы. Не могу добиться стабилизации на выходе Шима. Вот привожу схему, автор этой схемы утверждал,что схема работоспособная. Я единственное в ней изменил номинал резистора с 10 Ом до 10К в базовой цепи эмиттерного повторителя и добавил переменный резистор в эмиттерную цепь этого транзистора. (с Э на массу)
Такая же почти схема , только на N-канальном транзисторе , работает на ура. А в этой схеме что то не так получается. На 1 и 2ом выводах по 5в (на втором опорное 5в) При изменении питания с 24 до 30в на выходе напряжение линейно изменяется от 12 до 16в(при этом на 1ом выводе ТЛ494 5в не изменны)
И еще - ключ 9540 греется при токе 0.5А .
Кто силен в этих ТЛ494? Я работу этой микросхемы посмотрел по описанию - вроде все просто. А не работает. Буду признателен любой инфе по моему вопросу.
добавлено 15.02.13г. Вчера еще уделил этой схеме время. Не работает схема. Сделал, как по схеме все (восстановил как нарисовано, убрал с эммиторной цепи нагрузочный резистор, поставил на место 10 Ом)
Буду связываться с автором этой схемы (ник "вишенка") Может он подскажет что.
24-12.gif 36.07 КБ Скачано: 269 раз(а)
|
|
WLADI+
Передовик
Сообщения: 1109
|
собрал по этой схеме несколько зарядников. Диоды использовал FR302. 12А получилось снять по нагрузке (17в 12А 200вт)
примечание: для зарядника схему использовал с двумя диодами, штатно подключенными .
БП для переделки стараюсь использовать 200-250Вт Хватает для этих дел.
Себе на рабочий стол собрал БП на 45в.по 25в пробовал давать ток до 12А. На 45в более 3А не включал нагрузку.
с 220 на 45в.rar 20.4 КБ Скачано: 253 раз(а)
|
|