| Автор | Сообщение |
|
sergey113
|
Из-за мешающего мне функционала приходится переделывать плату управления 3-х ступенчатым электрическим котлом "Эван" 5.1 Квт.
Накидал схемку, но один узел напортачил (выделено красным цветом) и мне кажется так работать не будет, а как переделать "красиво" не понимаю.
В котле есть датчик температуры у которого одна группа контактов размыкается по температуре воды в котле. На лицевой панели котла есть свтодиод который на данный момент управляется микрухой - он показывает включены ли тены (т.е нагрев)
В моей схеме сначала сделал как нарисовал, но потом сообразил, что падение напряжения на резисторе "снимет" необходимые 12 В с обмотки реле, могут самопроизвольные выключения или не включится тэн.
Пробовал сделать на этом участке отбор напряжения делителем, не сходиться... При различном количестве ступеней -разное сопротивление цепи и согласовать в таких условиях делитель на отбор не более 20 процентов напряжения при условии, что оно должно быть ~3 В (для включения светодиода) не получается.
Подскажите, а есть легкое, удобное решение в моем случае ? просьба не усложнять у меня слабый уровень подготовки 
| проблемный узел1200-1200.jpg |
| Описание: |
|
| Размер файла: |
200.89 КБ |
| Просмотрено: |
3128 раз(а) |

|
|
|
sofrina
Модератор
Сообщения: 4833
|
если правильно понял техзадание, то как то так
 |
|
|
sergey113
|
в тех задании наверно невнятно написано... описывал своими словами.
Описание желаемого эффекта: Хочу одним светодиодом получать индикацию работы любого из тэнов.
Я ставил последовательно датчику температуры, так как именно он замыкает и размыкает цепь нагрева для всех тэнов.
Так как нарисовали Вы: Получается датчик температуры сигнализирует, но уже не управляет работой тэнов.
ДОБАВЛЕНО 27/10/2012 20:32
Если бы датчик имел две группы контактов, то все бы просто решалось, почти как Вы начертили в схеме.
НО:
- Датчик с одной группой контактов
- Заменить его тяжело он с трубкой в которой жидкость, а гильза запрессованна в корпус котла.
Надеюсь, что народная смекалка поможет мне выкрутиться из этой ситуации... |
|
sofrina
Модератор
Сообщения: 4833
|
| тогда дополнительный вопрос- датчик аварийного перегрева нормально замкнутый?И похоже датчик температуры должен быть нормально замкнутый? |
|
|
sergey113
|
да оба нормально замкнутые... при перегреве цепь разрывается и при достижениии нужной температуры так же разрывается...
ДОБАВЛЕНО 27/10/2012 21:34
в схеме косяк.. я не обратил внимание... вставлял обозначения датчиков для схематичного их изображения без учета реального положения контактов |
|
sofrina
Модератор
Сообщения: 4833
|
тогда думаю так будет работать, нарисовал только исполнительную часть
 |
|
|
sergey113
|
Вы гений!
ДОБАВЛЕНО 27/10/2012 21:48
ааа.. минус нашел - будет гаснуть индикатор включенной ступени... счастье было близко..
ДОБАВЛЕНО 27/10/2012 21:50
есть задумка взять еще один блок питания 220/12 В поставлю параллельно тэнам и когда включится этот БП, то он зажгет один единственный свтодиод в своей нагрузке  |
|
sofrina
Модератор
Сообщения: 4833
|
| может реле-повторитель проще будет поставить? |
|
|
sergey113
|
еще придумал: можно задублировать рэле в каждой ступени или взять с двумя группами контактов если есть и на добавившихся контактах собрать развязку светодиода нагрева.
ДОБАВЛЕНО 27/10/2012 21:57
сейчас прочитаю что такое реле-повторитель
ДОБАВЛЕНО 27/10/2012 22:03
да наверно проще с повторителями сделать.. большое спасибо. |
|
|
sergey113
|
Получится вот так ...
| итого1200-1200.jpg |
| Описание: |
|
| Размер файла: |
201.49 КБ |
| Просмотрено: |
1174 раз(а) |

|
|
|
serega-64
Старший модератор
Сообщения: 10180
|
sergey113, А если так
ДОБАВЛЕНО 27/10/2012 22:37
Сопртивление забыл на светодиод "нагр", но этт неважно, важен принцип.
ДОБАВЛЕНО 27/10/2012 22:46
sergey113, Возникает один нюанс, при срабатывании датчика температуры (разомкнут) индикатор будет показывать нагрев, по моему тож неприемлимо, будем подумать.
ДОБАВЛЕНО 27/10/2012 22:59
Еще вариант,лишенный прежних недостатков, но с клавишами с двойными контактами.

Изображение 002.jpg 84.62 КБ Скачано: 477 раз(а)
|
|
sofrina
Модератор
Сообщения: 4833
|
еще вариант, уже с повторителем РП1 (с двумя нормально разомкнутыми контактами)
 |
|
serega-64
Старший модератор
Сообщения: 10180
|
| sofrina, Ашир, вариантов много, пусть ТС выбирает, я еще пару могу накидать, но этт усложнение, пока самые простые и с доступным компонентом. |
|
sofrina
Модератор
Сообщения: 4833
|
| serega-64, вариантов очень много, можно ведь в последней схеме от sergey113, поставить последовательно с контактами датчиков поставить резистор, а паралельно ему светодиод, зажигаться будет при протекании тока, то есть когда контакты датчиков замкнуты, сигнализируя о включении какого либо реле 1,2 или 3-ей ступени нагрева, |
|
|
sergey113
|
с кнопками на двух контактах не так понравился как последний вариант с повторителем РП1. Да и дырочки под кнопки уже сделаны компанией производителем, не хочется утыкаться в "не те.. " габариты
да последний вариант самый правильный.... проще, надежнее. Чувствовал, что не сообразил чего-то , Вы подсказали.
Большое спасибо. |
|
sofrina
Модератор
Сообщения: 4833
|
| sergey113 писал: | с кнопками на двух контактах не так понравился как последний вариант с повторителем РП1. Да и дырочки под кнопки уже сделаны компанией производителем, не хочется утыкаться в "не те.. " габариты
да последний вариант самый правильный.... проще, надежнее. Чувствовал, что не сообразил чего-то , Вы подсказали.
Большое спасибо. |
еще проще и надежнее есть, нужны только три диода
PS: только на схеме индикацию светодиодами трех ступеней надо поставить после контактов, в спешке рисовал
и недостаток -"будет гаснуть индикатор включенной ступени..." легко можно исправить- нижнюю часть токограничивающего резистора светодиода "Нагрев" соединить напрямую на минус (корпус), минуя минус выключаемый двумя последовательно включенными контактами датчиков |
|
serega-64
Старший модератор
Сообщения: 10180
|
| sofrina писал: | | нижнюю часть токограничивающего резистора светодиода "Нагрев" соединить напрямую на минус (корпус), |
Не пойдет, будет индикация вкл. ступени и не более.
ДОБАВЛЕНО 28/10/2012 13:42
sofrina, Для последней схемы - есть один изьян, будет подсветка невключеных ступеней, почему я применил клавиши с двойными контактами. |
|
|
sergey113
|
Схема не работает как надо.
Первоначально хотел вытравить на плате, но столкнулся с тем, что нет в области реле которые коммутировали нужный мне ток, а заказывать оказывается дорого.
Пошел более дешевым вариантом собрал схему на DIN рейках на контакторах и промежуточных реле.
Получился облом по трем пунктам:
1 - Светодиоды горят не равномерно - мерцают с неприятной частотой (тут ладно может БП бракованный фирма Бастион тип Моллюск DIN исполнение). Не самое важное.
2 - Если отключить промежуточное реле (временно для проверки разомкнуть датчик температуры например), то при включении даже одной ступени загораются сразу все светодиоды. Один ярко два других в половину яркости. Вроде получается, что через обмотки промежуточных реле приходит потенциал. Это важный баг.
3- Если все работает, то светодиоды вообще не светятся, видимо через обмотки промежуточных реле потенциал спускается к минусу и диоды не попадают под положенные 12 В. Конечно важный баг.
Из еще замеченного сильно садится напряжение на БП Моллюск при одной ступени с 12 В до 9 В, а при двух уже до 7 В. Хотя по мощности катушка по паспорту не более 2 Вт. Может конечно БП косячный продали. Проверить не могу, так как живу не в городе, да и город чесно говоря такой, что в DIN исполнении ждал этот БП под заказ. Где брать заведомо исправный сейчас даже не знаю.
Просьба подсказать как можно "вылечить" баги ? желательно конечно без новых покупок, и денег уже уплачено и тупо проблема с наличием в магазинах чего-нибудь хоть мало мальски не ширпотребного.
ДОБАВЛЕНО 26/11/2012 17:09
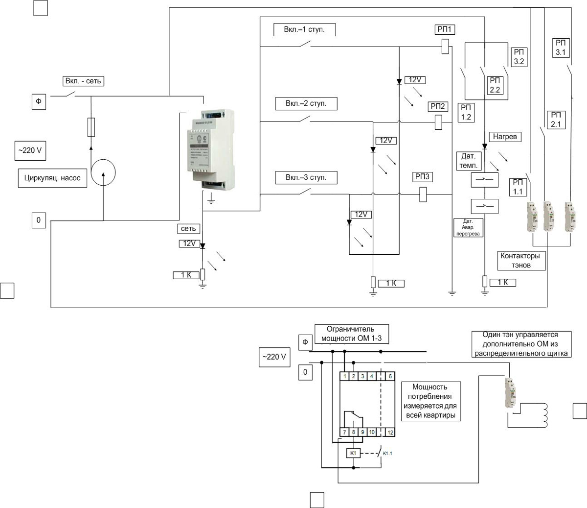
Реле 4-х контактные фирмы Шнайдер, на контактной площадке DIN исполнения этой же фирмы
Вот мануал.


| Принципиальная.jpg |
| Описание: |
| Обща принципиальная схема | |
| Размер файла: |
215.08 КБ |
| Просмотрено: |
850 раз(а) |

|
Про реле shneider.pdf 3.84 МБ Скачано: 1540 раз(а)
|
|
sofrina
Модератор
Сообщения: 4833
|
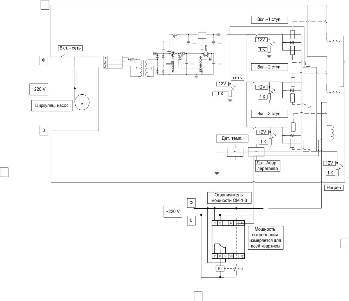
| sergey113, каждый светодиод подключи через свой токоограничивающий резистор, а не через один общий- точно в этом месте ЛАЖА |
|
|
sergey113
|
а какая разница 1 К ом на всех или 1 К ом на каждый?
Может дело в том что у обмоток реле существенно ниже сопротивление 1 К ом.... примерно 130 Ом
ДОБАВЛЕНО 27/11/2012 00:25
что-то не верится мне, что три сопротивления изменят картину распределения потенциалов... попробую в проге разрисовать схему. там можно посмотреть в цифрах
ИСПРАВИЛ ОШИБКУ В ПРИНЦИПИАЛЬНОЙ СХЕМЕ - ПРАВИЛЬНО ВСТАВИЛ ДАТЧИКИ ТЕМПЕРАТУРЫ
| Принципиальная.jpg |
| Описание: |
|
| Размер файла: |
217.21 КБ |
| Просмотрено: |
693 раз(а) |

|
|
|