| Автор | Сообщение |
|
_Loader
|
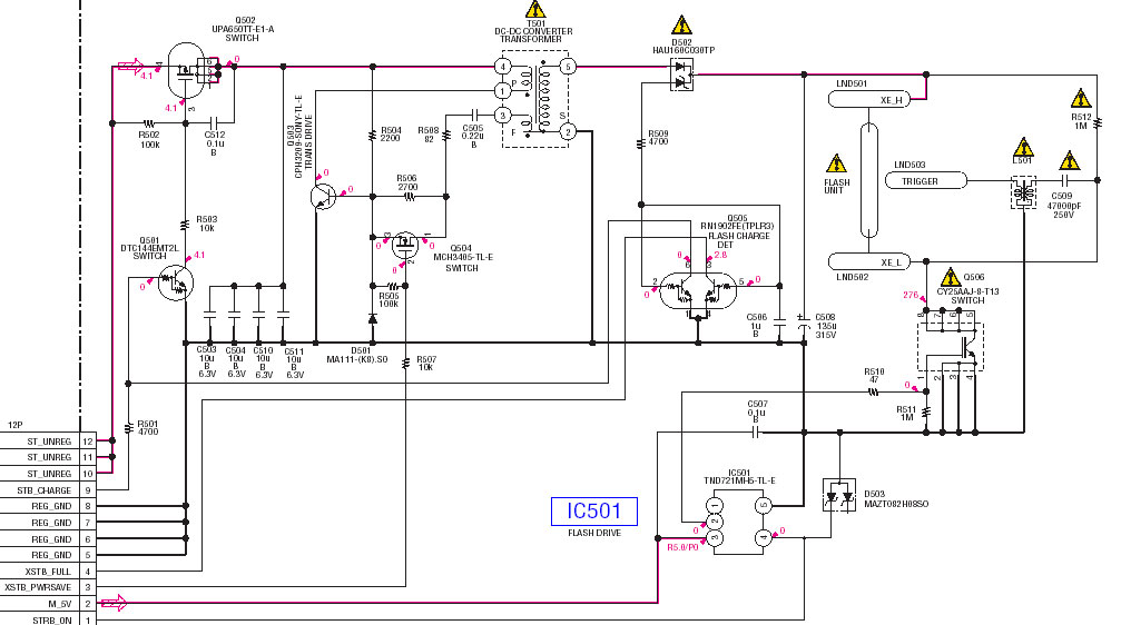
Canon PowerShot A580. Не работает вспышка. Неисправность вызвана пробоем перехода коллектор эмиттер ключа выполненного на IGBT транзисторе. Транзистор выглядит как 8ми выводная микросхема поверхностного монтажа с надписью на корпусе P4002 (аналог CY25AAJ-8F). На затворе транзистора при включенном фотоаппарате присутствует примерно 42 mV. Во время срабатывания вспышки немного поднимается (на пару милливольт).
Питание на плату вспышки в 2,39 V подается двумя проводами с майна. Конденсатор заряжается до 316 V и срабатывает сигнал о готовности вспышки. При фокусировке загорается оранжевый светодиод, который это подтверждает. Высоковольтную часть схемы проверил замыканием места расположения коллектора и эмиттера IGBT транзистора при полном заряде конденсатора. Вспышка сработала, что меня очень даже обрадовало.
Главным образом пока что не могу найти в своем городе в продаже этот транзистор…
Да и волнует будет ли он вообще реагировать на такое напряжение на затворе. А если и будет, то не всегда ли станет замкнут.
Контроль всего этого осуществляет 16-ногая микросхема BPR (TPS65560). Посмотрев даташит, сделал вывод, что на вывод 4 (F_ON) подается напряжение во время срабатывания вспышки (со второго контакта шлейфа), а с выхода 7 (G_IGBT) поступает на затвор транзистора. Но на 4 выходе напряжение не поднимается больше 14 mV, а на 7 больше 2mV. Исправьте, если что не так понял. Шлейф прозвонил. Нормальный.
На плате пока что выпаян пробитый IGBT, но думаю после его замены напряжения на затворе хватать не будет для открытия. Либо вовсе все время открыт будет и конденсатор будет постепенно разряжаться.
Предохранители на майне проверил. Звонятся.
Напряжения на шлейфе:
В режиме готовности:
1. 3,31V
2. 0V
3. Корпус
4. 3,29V
5. 0
В режиме фокусировки на 5-м выходе появляется пик в 300 mV.
Во время срабатывания вспышки на 2-м выходе появляется примерно 2 mV.
Загружаю необходимые даташиты и фотки (они правда не мои, но всё абсолютно эдентично). Схема похожая (подключение IGBT).


BPRtps65560.zip 563.24 КБ Скачано: 525 раз(а)
cy25aaj8_datasheet from www.remtelevid.ru.pdf 385.84 КБ Скачано: 733 раз(а)
P4002rej03g1473_rjp4002asads[1].pdf 148.9 КБ Скачано: 710 раз(а)
006.jpg 85.73 КБ Скачано: 465 раз(а)
|
|
Иван Зенин
Модератор
Сообщения: 6784
|
| _Loader, напряжение на затворе смотреть надо осциллографом (там импульс- тестером не увидишь). |
|
|
_Loader
|
| Да да, благодарю. Мне посоветовали вчера проверить светодиодом. Со 2 контакта ничего не получил, а вот с затвора и массы он чудесно мигнул несколько раз! Буду ждать деталь с ebay. Отпишу, как всё сделаю. |
|
Иван Зенин
Модератор
Сообщения: 6784
|
|
|
Gorkiynn
|
| IGBT ставь с любого аппарата и марки, 90 процентов подходят. |
|
|
_Loader
|
|
|
_Loader
|
| Иван Зенин писал: | | _Loader, не забудь. |
Не забыл. Вчера пришла деталь. Пропаял. Работает на ура!
Всем спасибо за участие. |
|