ESpec - мир электроники для профессионалов


Panasonic KX-FT72RU

  Список форумов » Стационарные и радиотелефоны

Следующая тема · Предыдущая тема
АвторСообщение
вал 1955 
Заглянувший
Сообщения: 4
 
Сообщение #1 От 21/10/2013 10:18 цитата  

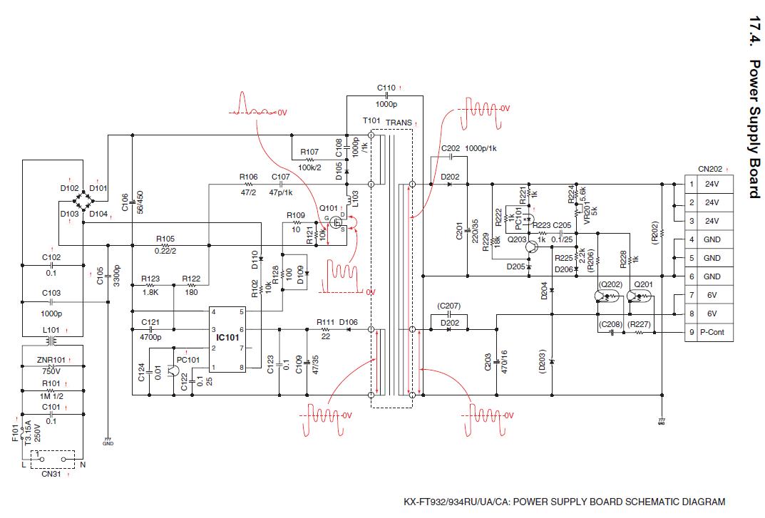
В следствии коммутации общего напряжения в доме, факс перестал работать.При его включении в динамике самого аппараты слышаться щелчки с частотой примерно 0.5 сек. При проверке отключённого от нагрузки блока питания напряжение +24В скачет в пределах 16,5-19,4В. На пятивольтовом выходе 4,9-5,0В. Имеющаяся схема не соответствует "железу". Подскажите предположительно какая неисправность? На выходе +24в стоят TA7805S, F5LC20U.
vbonev10 
Передовик
Сообщения: 1271
 
Сообщение #2 От 21/10/2013 11:51 цитата  

Проблема однозначно в БП,ремонтировать надо.Тестер в руки и вперёд,здесь никто не скажет "замените ту или иную деталь и всё заработает",единственное что могу добавить,это для начала посмотреть наличие вздутых конденсаторов(это первая причина "плавающих"напряжений).
вал 1955 
Заглянувший
Сообщения: 4
 
Сообщение #3 От 21/10/2013 11:58 цитата  

Спасибо за совет.Ещё: а может вылететь стабилизатор ( если это стабилизатор) TA7805S и если да то чем его заменить( аналог)? Ведь по 5-ти вольтам прыгает только 4,9-5,0В. Вздутых кондёров нет. Ещё раз спасибо.
vbonev10 
Передовик
Сообщения: 1271
 
Сообщение #4 От 21/10/2013 12:22 цитата  

Да это стабилизатор(5В),меняется на любой другой (это не дифицит),в любом магазине радиодеталей должны быть,маркировка у них у всех одинаковая(7805),последняя цифра это напряжение стабилизации.Но проблема как я понимаю по(+24В),а вообще померяйте напряжения с включённой нагрузкой.
вал 1955 
Заглянувший
Сообщения: 4
 
Сообщение #5 От 21/10/2013 12:36 цитата  

Этот стабилизатор стоит в схеме формирования напряжения +24В на включении оптрона защиты.

  схема БП факса.JPG  88.09 КБ  Скачано: 957 раз(а)
vbonev10 
Передовик
Сообщения: 1271
 
Сообщение #6 От 21/10/2013 12:48 цитата  

Что мешает проверить есть ли на его выходе+5В?
вал 1955 
Заглянувший
Сообщения: 4
 
Сообщение #7 От 21/10/2013 13:46 цитата  

Конечно ни чего.Спасибо, главное определено: неисправность в БП.Остальное техника.Спасибо!
vbonev10 
Передовик
Сообщения: 1271
 
Сообщение #8 От 21/10/2013 14:16 цитата  

Интересно будет узнать причину,удачи.
tarik79 
Заглянувший
Сообщения: 7
 
Сообщение #9 От 13/11/2013 20:36 цитата  

http://monitor.net.ru/forum/kx-ft72ru-info-484605.html
может ето поможет

Перейти: 
Следующая тема · Предыдущая тема
Показать/скрыть Ваши права в разделе

Интересное от ESpec


Другие темы раздела Стационарные и радиотелефоны



Rambler's Top100 Рейтинг@Mail.ru liveinternet.ru