ESpec - мир электроники для профессионалов


АТС Siemens HiPath 1150 Не работает БП

  Список форумов » Стационарные и радиотелефоны

Следующая тема · Предыдущая тема
АвторСообщение
dkazak05 
Участник
Сообщения: 158
 
Сообщение #1 От 09/07/2017 13:03 цитата  

Всем доброго время суток.
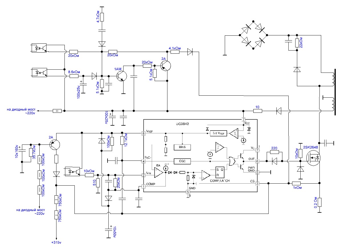
Народ, подобная тема поднималась 12.09.2012 в плане поиска схемы от БП станции Siemens HiPath 1150. У меня подобная примерно ситуация. БП собран на ШИМ-ке TL3842P она же UC3842 после замеров в горячей, понял что напруги для ШИМ-ки не хватает(по замерам 15.2v), данной микре нужно минимум 16v(хотя бы для того что бы появилось опорное). Так как схемы не нашел пришлось отрисовать. Может кто нибудь объяснить каким образом при такой схемотехнике поднять напругу до 16v. Подаю от ЛБП питание на ШИМ-ку опорное на ШИМ-ке появляется лишь тогда, когда питание поднимается до 16v и исчезает, когда напруга опускается ниже 10v. Чёт ни совсем догоняю как тут организовано U запуска и чем оно стабилизируется? И что такое могло выйти из строя что напруга упала. Может кто советом помочь?

  Siemens_БП_горячая.JPG  123.72 КБ  Скачано: 438 раз(а)
n max 
Модератор
<B>Модератор</B>
Сообщения: 17620
 
Сообщение #2 От 09/07/2017 14:03 цитата  

Микросхемы указанные вами не идентичны.Можете почитать даташиты и найти отличия.Вам надо ставить 3843 или 3845 тогда без секса должно заработать.
Если поднять питание до 16вольт,то обратная связь всё равно работать не будет и блок будет тив-тив выдавать
serega-64 
Старший модератор
<B>Старший модератор</B>
Сообщения: 10180
serega-64
 
Сообщение #3 От 09/07/2017 14:04 цитата  

Смотри на соответствие номинала сопр. с диодного моста +300 в, тут же лит, возможна утечка.
dkazak05 
Участник
Сообщения: 158
 
Сообщение #4 От 09/07/2017 19:45 цитата  

...господа n max, serega-64, я все конечно понимаю, но на данный момент есть только TL3842P. Лит(100х25v) впаял новый. Если других вариантов поднять напругу нет, завтра возьму тогда 3843 или 45, у них как я понял питалово 8 с копейками вольтей. Но раньше то стоял, именно TL3842.
n max 
Модератор
<B>Модератор</B>
Сообщения: 17620
 
Сообщение #5 От 09/07/2017 19:55 цитата  

Я пробовал подобным сексом заниматься с блоком питания усилителя для айфона и ничего сделать не удалось.Максимум чего добился это стабильная работа без нагрузки.А при малейшей нагрузке даже 100мА он падал в защиту--так что и вам не советую
dkazak05 
Участник
Сообщения: 158
 
Сообщение #6 От 10/07/2017 02:47 цитата  

n max, то есть, если я правильно понял, то 43 или 45 будут работать устойчивей и надежней?, в данной ситуации.
BVJ 
Передовик
Сообщения: 1803
 
Сообщение #7 От 10/07/2017 15:56 цитата  

dkazak05 писал:
ни совсем догоняю как тут организовано U запуска и чем оно стабилизируется?
Так вроде все понятно по даташиту и этой схеме. При подаче питания микруха потребляет не больше 1 мА, напряжение растет до момента запуска около 16В, после чего микруха начинает потреблять до 17 мА и подпитывается с обмотки обратной связи транса. Как таковой стабилизации напряжения питания нет, оно зависит от параметров обмоток. Если до старта напряжение не может достичь порога запуска, значит где-то утечка или ток от вх. напряжения слишком мал. Отцепляй всё, что подключено параллельно питанию микрухи и смотри. Встроенный стабилитрон на 34В ограничивает напряжение для защиты.
dkazak05 
Участник
Сообщения: 158
 
Сообщение #8 От 11/07/2017 04:49 цитата  

BVJ, резюк 2-х ватный на схеме слева, он вообще подключен к переменке, вот я и не догоняю откеда там может постоянка взятся? Но так или иначе БП я воскресил, всем большое спасибо за участие. Тема закрыта.

Перейти: 
Следующая тема · Предыдущая тема
Показать/скрыть Ваши права в разделе

Интересное от ESpec


Другие темы раздела Стационарные и радиотелефоны



Rambler's Top100 Рейтинг@Mail.ru liveinternet.ru