| Автор | Сообщение |
kmkkpa
Завсегдатай
Сообщения: 550
|
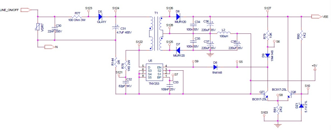
Здравствуйте дорогие коллеги.Пришла в ремонт машинка.с перепадом напряжения,сгорели R77,R78,T1 и самое главное шимконтролер TNY253GN,все поменял кроме него.
Вапрос такой:можно ли как-нибудь заменить TNY253 наTNY264,
и сильно ли они отлечаются, почему-то даташитов не нашел, может
руки кревые, сильно не судите. Буду очень признателен, в помощи востановления БП.

|
|
xarl
Модератор
Сообщения: 21873
|
|
kmkkpa
Завсегдатай
Сообщения: 550
|
|
kmkkpa
Завсегдатай
Сообщения: 550
|
xarl, Ограмное спасибо.
переделал схему. и поставил 264
вот смотрите
конденсатор-1KV

|
|
Рифат
Обыкновенный человек
Сообщения: 17778
|
kmkkpa,  |
|
xarl
Модератор
Сообщения: 21873
|
| kmkkpa, зачеркнутые детали удалены? |
|
kmkkpa
Завсегдатай
Сообщения: 550
|
|
vservice
Завсегдатай
Сообщения: 872
|
|
kmkkpa
Завсегдатай
Сообщения: 550
|
второй день пашет,завтро заберут,на выходе из транса, после диодов 11.97v-12.05v и 4.95v-5.01v
ДОБАВЛЕНО 05 Июнь 2009, 13:33
в нагрузке и без |
|
xarl
Модератор
Сообщения: 21873
|
|
kmkkpa
Завсегдатай
Сообщения: 550
|
|
|
Andre14
|
kmkkpa, Как и где вы нашли "Т1"
Какие характеристики у него? И откуда 12 вольт? Ведь по схеме только +5V.
Вот она
Новый точечный рисунок.jpg 80.17 КБ Скачано: 2620 раз(а)
|
|
cybe
Фанат форума
Сообщения: 12800
|
| Andre14 писал: | | И откуда 12 вольт? | а VEE что?
ДОБАВЛЕНО 20/02/2013 13:20
интересно, а куда девался сам афтор?  |
|
|
Andre14
|
Спасибо. Не могу найти "Т1"
Где такие можно купить? |
|
allfat
Добрый дядя
Сообщения: 1881
|
Andre14, приезжай,подарю  |
|
|
Andre14
|
| Вот ведь как... Обошел все магазины - везде нету. |
|
xarl
Модератор
Сообщения: 21873
|
| Andre14, сними с битого модуля. |
|