| Автор | Сообщение |
|
konstruktor11
|
Здраствуйте. У нас дорожка wnq 5000fa на первой скорости крутится. Начиная с третей останавливается. На силовой плате возле двигателей когда включаю 3 скорость начинает понемного мыгать жёлтенький светодиодик и когда полностю засечивается дорожка останавливается и кажется после етого засвечивается ещё и красный возле него Находятся они возле микросхемы на 4 ноги похоже оптопары но точно не смотрел. Останавливается на 3 скорости в течении пару секунд. Запускали дорожку без полотна тоже . Может сможете подсказать хотя бы где искать проблему на плате управления или на силовой плате возле двигателей. И как на ней войти в сервисное меню . И где можна найти какую нибудь схемку к ней . В инструкции ничего не написано о входе в сервисное меню . На сайте прозводителя тоже не нашёл схемы или как входить в сервисное меню. Письмо производителю написал но ответа пока нет.
Геркон что не понятно то ли работает то ли нет. Когда приставляем магнит то сопротивление падает до нуля . когда стоит на раме то когда крутим валом двигателя то бывает что и не замыкается .Снимале его и приставляли переодически до магнитика что на шкиве тоже местамы бывает что не срабатывал. когда прыкладали сильный магнит то срабатывает после этого и срабатывает уже к приближение к магниту что на вале. На вале один должен стоять магнитик ? Потому что напротив него есть какя то гайка думаю может там ещё один должен быть закручен хотя вроде не влезет. Можно ли этот геркон проверять включив в его в коло из батарейки и лампочки на 2.4 вольта. Думаю может тестер подглючивает с ним такое бывает что не сразу показывает хотя когда зымыкал щупи то реагировал. Ошибки на дисплее не пишет. Заранее благодарен.

|
|
|
avatar6
|
Я думав це гральний автомат какойто на свiтлинi Дуже тексту много. Ниасилил.
А що майстерня далеко  |
|
|
konstruktor11
|
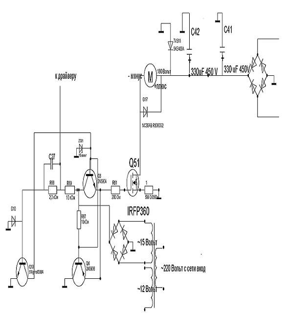
Геркон проверил с помощью батарейкой и лампочки - работает. Место проблемы кажется нашёл но тепер не уверен что устраню. На плате управления есть какой то переключатель думаю что отключение защиты. После переключения его дорожка начала работать на большей скорости но светодиоды Led1 и Led 2 засветились. Проработав секунд 30 выстрелил выходной транзистор Q5 (1RFP360), Q3(SMD транзистор прочитать не могу какой ), Q4(выбыло дырку видно t0 и далее дырка. стабилитрон zd2 пробит.
Вопросы: Как узнать SMD стабилитрон на сколько вольт ,
какие SMD транзистоы стояли на месте выгоревших. На всей плате есть только t1A(PMST3904 NPN) и t06(не нашёл как розшыфровывается) Q3 емитер соеденён с емитером Q4,
подгорел R91 идёт к Q5 первому выводу слева) звонится на 780 Ом - правильно или нет .
чем менять Q5(1RFP360) если не найду его.,
что ещё проверать.

|
|
|
avatar6
|
Фоты дуже красиви снова!
1RFP360=IRFP360
t06=MMBT3906 |
|
|
konstruktor11
|
| Спасибо А 8G416 микросхемка похоже на стабизатор на сколько может быть |
|
|
konstruktor11
|
| konstruktor11 писал: | | Спасибо А 8G416 микросхемка похоже на стабизатор на сколько может быть |
на 12 вольт стабилизатор и рабочая провероял на плате
ДОБАВЛЕНО 09/03/2011 15:29
Я поставил ZD2 стабилитрон 15 вольт. Q3 (2N3904 npn) и Q4(2n3906 pnp). Они между собой соедененны по емитерах и с затвором выходного полевика через резистор(R91подгоревшый). Резистор ещё звонился на 780 Ом его неменял. Хотя сейчас увидел впереди есть красная полоска а последняя коричневая на 5 полосок выходит может на 200 Oм он.
Снова после испитания дорожки. На первой скорости доржка включилась но после 5 или больше секунд снова выстрелил полевик.И полностю выгорел резистор R91 светодиоды Led1 и LeD2 не засветились. Могло ли и за резистора или не те транзисторы. Грешу на мотор но до моего вмешательства на первой скорости он работал |
|
|
jura656
|
1. Проверить двигатель от другого источника померить ток а лучше посмотреть осцилографом напряжение надвигателе при небольшой нагрузке и равноьерном вращении от постороннего привода. провалов не должно быть даже коротких. В двигателе могут быть обрывы ламелей. Обязательно прозвонить мегером на предмет пробоя на корпус.
2 Вместо двигателя лампу 200...500Вт, на геркон подать импульсы хотя бы от кнопки. Вклчить дорожку давать задание скорости по свечению лампы смотреть регулирование. Но лучше использовать для этих целей осцилограф исмотреть импульсы в разных точках схемы. Для защиты транзисторов в период экспириментов можно последовательно с силовой частью поставить лампу >500Вт это защит от пробоя транзисторы. |
|
|
konstruktor11
|
| от кнопки как на геркон подать импульсы - замыкать вместо него переодически провод что идёт к нему. Лампу больше 500 Ват куда втыкнуть имено. В телевизоре я втыкал при входе в блок питания а здесь где можна. |
|
serega-64
Старший модератор
Сообщения: 10180
|
| konstruktor11 писал: | | а здесь где можна |
| jura656 писал: | | Вместо двигателя лампу 200...500Вт |
|
|
|
konstruktor11
|
| jura656 писал: | | 1 Для защиты транзисторов в период экспириментов можно последовательно с силовой частью поставить лампу >500Вт это защитит от пробоя транзисторы. | . Где именно можно её последвательно ставить. |
|
|
jura656
|
| Лучше пробовать сразу на лампу. Можно включить после моста и кондера фильтра вразрыв + идущего на силовой транзистор. Кнопку паралельно геркону, либо повращать за полотно. Блок там ШИМ-привод часто используют для приводов малой мощности. Обратная связь по току и напряжению или бывает по ЭДС. Скорее всего не все вылетевшие детали заменили. Обычно бывает когда управление выходным транзистором гальванически не развязано от остальной схемы. Мало где профессионально занимаются ремонтом электроники спортивных тренажеров. Обычно замена блоков. Я тоже любитель пришлось позаниматься когда год сидел без работы. |
|
|
konstruktor11
|
Куда сдесь последовательно включать лампу. Q3 и Q4 поставил наугад на Q4 было видно t0 решил что шесть. Уже сомневаюсь что правильно угадал по схеме выходит что ети транзисторы должны быть одгого типа проводимости или не обезательно. Схему сам составлял вроде не ошибся.
для_еспект.JPG 31.86 КБ Скачано: 1748 раз(а)
|
|
|
jura656
|
| Можно между С41 иС42. или вместо двигателя. |
|
|
konstruktor11
|
| Спасибо. А относительно Q3 и Q4 ставить одной проводимости поближе та что на Q4 так как на нём видно было t0... а на плате нашёл одног з надписю t06 а остальные кругом t1a |
|
|
konstruktor11
|
| На лампе на 1000 Вт вместо двигателя дорожка заработала и на 3 и на 6 и на 9 скорости и герконом не надо было замыкать. С двигателём при замере тока на 3 скорости тестер зашкалил за 10 Ампер, я за 3 секунду отключил побоялся что снова вылетит транзистор. При подключение мотора с полотном к напряжению 30 Вольт полотно бежит но ток при этом 4 - 5 Ампера.Мне кажется что много. Думаю что должен быть в приделах 1 Ампера. Мотор HN1010B-70141 Volts 180; AMPS 7,5 A; Most Power 1.8kW; Rating 1.1kW; RPM 4200 RPM; insul E. Проблема в моторе или нет ? |
|
|
konstruktor11
|
| Якорь щётка-щётка звонится с разбросом 0.7 Ом. Это много?. Сказал что нужно перематывать якорь |
|
|
jura656
|
| К сожалению двигатели на дорожках летят часто. Обычным мультиметром проверить двигатель сложно. Можно прозвонить мегером на 1000В коллектор на железо. Попытки перемотать двигатель хорошего результата не дали после перемотки нужна балансировка якоря. Перемотанные радботают обычно не более полгода. Мы больше с перемоткой не заморачиваемся а заказываем новые в представительстве фирмы производителя если таковое есь. |
|