| Автор | Сообщение |
|
sasaa
|
| dkazak05 писал: | | sasaa - может я такой дурак, |
да я ж откуда знаю,я с тобой даже не знаком...
а насчёт зачем лампочка в первичке при первом пуске импульсника-весь интернет пестрит.И зачем,и как мощность лампочки к мощности импульсника и его нагрузки посчитать,и где осциллографом и что посмотреть т.д. и т.п.
А вообще дело твоё.Боишься-не делай. |
|
|
Snas
|
|
|
dkazak05
|
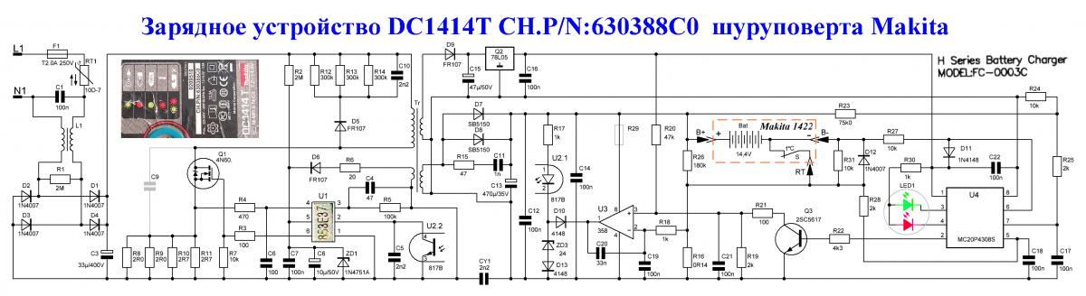
| sasaa - пила была на затворе MOSFEET ну и как следствие на стоке то же. Отрихтовал элементами в прямоугольный импульс всё пошло нормально. Вот теперь надо элементы распознать. Что ""ЭТО"" такое. Тело работает, аккумы заряжает, схема отрисованная с платы есть, но не правильная. Надо её привести в порядок. Народ, кто поможет??? |
|
|
ByGoR
|
Всем привет.
Кто-нибудь откликнитесь пожалуйста. Мне нужны параметры и желательно маркировка терморезистора и термопрерывателя из оригинального аккумулятора Makita.
Дело в том, что есть оригинальная зарядка и аккумулятор от аналога под названием "Прогресс". Зарядник не заряжает акб ввиду отличных от оригинала параметров терморезистора и отсутствия термопрерывателя. Спасибо. |
|
REKKA
Фанат форума
Сообщения: 3722
|
-Зарядник не заряжает акб ввиду отличных от оригинала параметров терморезистора и отсутствия термопрерывателя- Да ты, что !!!!! а может получше посмотришь? Где замеры ,что с шим? Терморезистор там ни какое отношение к заряду не имеет Если у тебя, подзарядка именно такая как на схеме что, вверху |
|
БЕЗЫМЯННЫЙ
Бегущий по граблям
Сообщения: 7608
|
| ByGoR, а в батарее реально есть прерыватель и отдельно терморезистор? Только вчера отправил в мусорку останки макитовских батарей и среди них не было никаких терморезисторов. |
|
|
andrey65
|
| БЕЗЫМЯННЫЙ писал: | | ByGoR, а в батарее реально есть прерыватель и отдельно терморезистор? Только вчера отправил в мусорку останки макитовских батарей и среди них не было никаких терморезисторов. |
Зачем всё в мусорку ? Запихиваешь литий в корпус и дальше юзай.  |
|
БЕЗЫМЯННЫЙ
Бегущий по граблям
Сообщения: 7608
|
| andrey65, был бы ты поближе, я бы их тебе подарил да еще и пару шуриков изношенных до неузнаваемости добавил. Есть тут на форуме один любитель фаршировать литием все подряд, мне это ни к чему. |
|