| Автор | Сообщение |
|
Pal-Secam
|
Приветствую знатоков и гуру Форума.
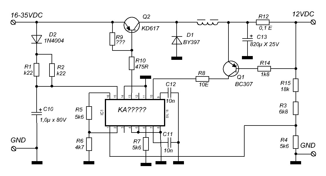
Попал ко мне какой-то скорее всего турецкий преобразователь автомобильный YILKA 16-35 VDC - 12VDC в нерабочем состоянии. Схему срисовал с платы, прилагаю. Фото девайса тоже.
Силовой транзистор не звонится никак, резистор R9 обугленный, номинал микросхемы смыт, нету его. Еле-еле разглядел две первые буквы KA и первая цифра то ли 3, то ли 5, то ли 6.... непонятно.
Силовой транзистор заменил на КТ865А. Резистор временно поставил на 110 Ом (не знаю его номинала).
Запускается. На холостом ходу на выходе 12,8 Вольт, но на нагрузке 1,8 А и более напряжение на выходе начинает сильно просаживаться. Судя по транзистору он должен держать хотя бы 10 Ампер.
Вот и не уверен я в том что микросхема жива, а какая это микросхема - известно только туркам, которые этот преобразователь сделали.
Остюда вопрос: Кто может подсказать какой номинал резистора R9 должен быть и какая это микросхема? Ни в Интернете ни на Форуме ничего подобного не нашёл.
Заранее благодарен за понимание.
| 20201014_212455-1.jpg |
| Описание: |
|
| Размер файла: |
321.14 КБ |
| Просмотрено: |
185 раз(а) |

|
YILKA 16-35VDC - 12VDC.JPG 79.17 КБ Скачано: 212 раз(а)
|
|
skolin
Передовик
Сообщения: 1212
|
Микросхема возможно ка3525, если видны первые значит видно по любому остальные. Способов много. Но видно что она на 100 рабочая.
А на такой игрушке не "выжмешь" больше 2 Ампер. Под большой нагрузкой и дроссель загорит огнем. У тебя еще под сомнением R12 и вся схема слежения.Не даром транзюк крякнул - явно перегрузили и все что есть в этой цепи то же. |
|
|
Pal-Secam
|
Не похоже на 3525. На цоколь смотрел под двумя лупами. Ничего не увидел. Смыли турки.
R12 = 0,1 Ом. На фото толстый серый резистор в правом верхнем углу платы. На нём надпись R10 5%. Сомнений нет. А какие рекомендации будут по поводу номинала R9?
Ну да. До 2 Ампер ещё как-то держит. Я подключал от трансформаторного БП 26 Вольт. Может ещё и трансформатор не тянет. Надо попробовать от аккумулятора на машине. |
|
БЕЗЫМЯННЫЙ
Бегущий по граблям
Сообщения: 7608
|
| Pal-Secam, а не мог там стоять n канальный полевик в качестве ключа? Транс нагрузи парой ламп дальнего света для проверки, может он и виноват в недержании. С нумерацией выводов при срисовывании схемы ошибиться не мог? |
|
|
Pal-Secam
|
Полевиком там и не пахло. На плате места пайки транзистора обозначены В (база) и Е (эмитер).
Недержание - это сильно сказано.
Ошибок с нумерацией выводов нет. |
|
БЕЗЫМЯННЫЙ
Бегущий по граблям
Сообщения: 7608
|
| Pal-Secam, и еще очень смущает отсутствие хоть какой то емкости по выходу.... |
|
skolin
Передовик
Сообщения: 1212
|
| Я был прав эта игрушка не на 3 а 2 Ампера по даташиту . |
|
БЕЗЫМЯННЫЙ
Бегущий по граблям
Сообщения: 7608
|
| skolin, а ток у kd617 по даташиту скока? Причем не постоянный а импульсный? Неужто как раз им и ограничивается ток игрушки? И в исправленной схеме r9 будет между базой и коллектором? |
|
|
Pal-Secam
|
БЕЗЫМЯННЫЙ,
Есть там ёмкость. 820 мкФ х 25 В. Схему исправил.
skolin,
Там транзистор прямой проводимости. Схема правильная.
БЕЗЫМЯННЫЙ,
KD617 (TESLA) транзистор PNP (10А 80В) 70W (ТО3)
Я заменил на
КТ865А транзистор PNP (10А 200В) 100W (ТО-3)
Завтра на работе проверю эту игрушку на машине от аккумуляторов и тогда всё станет ясно.
Даже если 2 - 3 А будет держать, то этого достаточно для автомагнитолы на средней громкости. |
|
foxter-x
Передовик
Сообщения: 1503
|
| Pal-Secam писал: | | Схема правильная. |
Как то очень сомневаюсь, что R15 180k. |
|
|
Pal-Secam
|
| foxter-x писал: |
Как то очень сомневаюсь, что R15 180k. |
Коричневый, серый, жёлтый, золотистый = 180 кОм 5% |
|
foxter-x
Передовик
Сообщения: 1503
|
| А прибором если измерить? |
|
|
Pal-Secam
|
| foxter-x писал: | | А прибором если измерить? |
Ты прав. 18 кОм. Полоска не жёлтая, а оранжевая.  |
|
|
Pal-Secam
|
| Pal-Secam писал: | проверю эту игрушку на машине от аккумуляторов и тогда всё станет ясно.
Даже если 2 - 3 А будет держать, то этого достаточно для автомагнитолы на средней громкости. |
Проверил. Картина не изменилась. Всё так же идёт просадка после 1.8 - 2 А. |
|
skolin
Передовик
Сообщения: 1212
|
| R12 -R14- R8 и Q1 если целые то и вся схема рабочая. нечего там искать. Микросхема на 100% рабочая., она свою функцию выполняет исправно. Из мужи слона не сделать. |
|
|
Pal-Secam
|
| skolin писал: | | R12 -R14- R8 и Q1 если целые то и вся схема рабочая. |
R12 -R14- R8 и Q1 целые.
Проверял на машине от борт. сети 24 В. Работает так же. 1,8 А и дальше идёт просадка по напряжению.
Скорей всего так и есть:
| skolin писал: | | Из мухи слона не сделать. |
Для полноты картины, чтобы выложить схему в обменник, было бы неплохо ещё знать какая микросхема стоит в этом девайсе...
В общем, хоть и остались некоторые вопросы, тему наверное можно считать закрытой.
Ещё раз всем спасибо за участие! |
|
|
Pal-Secam
|
|
foxter-x
Передовик
Сообщения: 1503
|
| Очень похоже на правду, что это KA3524. |
|